字体大小

小字标准大字

背景色

白天夜间护眼


中国地质学界之重要研究和发现

中国的地质调查事业,始终没有离开一个实利政策。所有地质报告,大多数总附矿产一章,此外关于矿产或矿业的专著也复不少。在这本小册子里,势不能一一叙写。但是上文已经说过:要推行实利政策,一样要从详细研究入手,结果还是离不开学理的。

现在中国在地质学各方面究竟已经得到怎样结果?这是人人想要发问的,但却不是简单几句话可以解答的。并且一切学问都在不断的无穷远大的过程中进行着,无论到哪一天还是截不断的。现在所得的研究结果,固然比从前是进步,但也不过是比较的进步。古人说:“实迷途其未远,觉今是而昨非。”又说:“后之视今,亦犹今之视昔。”我写这篇文字,便不免抱着这种感想。

我们在研究途程上所得的各个结论,可以连结起来成一条连续的轨迹。正像物理学上各质点运动的轨迹一样,是前后衔接的,又步步前进的。各个结论只不过表示当时在这条轨迹上所达到的阶段,而并不是最后阶段。他的前程还是难穷尽的。这是笔者所要首先郑重声明的一点。

以下试就各方面前后达到的阶段,分节写一个大概。

一、地层方面

地层方面有从前未能确定其时限,至近来才得证明其属于某纪或某纪之何部者;也有一广厚的地层,从前不能复加分别,近来才得划分若干层或若干带者;还有前人判断全属错误,至近来才得加以订正者;诸如此类,不遑枚举。总之多一次调查,即加一层精密,便多得一回校正的机会,世界各国都是这样继续努力逐渐进步的。

现在研究地层的方法,无疑的要以地层学和古生物学为基础的。化石(即古生物)发现愈多,研究愈密,地层的层位也愈正确。将来也许会逢着化石本身困难的问题;但是现在没有比较更好的方法,所以讲到地层,便不免要牵连到化石方面去。我国近二十余年来所采集的化石,真是盈千累万不可胜计。除去一二例外,地史上几乎每个时代,都有他们埋藏的遗迹,随处可以用作比较地层的标准。从前一般客卿关于中国地层的著作里果然已经记录不少,但远不如国人手里采集的丰富而完备,所以地层的分析也自然要比前人更精密一层。就是在国人的地质报告里也可以看到前后精粗疏密之不同,大都时代愈近,精密的成分也愈多。

先从地史上最古的时代说起,如太古代的泰山系,因为他处在一切地层之下,岩石性质又颇具特相,所以不会发生多大问题的。不过此外还有桑干片麻岩,其中多眼球状组织,似乎比泰山系要新一点,但还是属于太古界的。

其次元古代地层,最初威理士氏于山西西北部研究较详。从下而上,分层如下:

一、泰山系(太古界)

二、五台系(旧元古界)

AW 层(未定名)

甲、石嘴层

AN 层(未定名)

乙、南台层

丙、西台层

三、滹沱系(新元古界)

甲、宝村板岩层

乙、东冶灰岩层

民国二十四年,杨杰氏赴五台山附近调查地质,得结论与威氏稍异。(参看《北平研究院院务汇报》第七卷第三期。)其分类表如下:

杨氏又于回龙底村附近及东冶镇东南济胜桥东南端等处,发现类似Collenia的锥管状化石,暂定名曰Cymnosolen Sinensis Yang Kich。这究竟是不是化石,还未敢十分决定,但因为元古代那个时期至今还未曾发现过生物遗迹,所以也自然值得注意的。

其次是震旦系,也有称为南口系或滹沱系的。震旦两字,在《佛经》上就指中国,正与原文Sinian意义相符,所以我当时便译成这两个字。至震旦系所指的地层,前后大略经过三回的变迁:第一次,李希霍芬氏之震旦系,是合南口系和寒武纪地层而言;第二次,威理士氏之震旦系,又合寒武纪和奥陶纪地层而言;第三回,葛利普氏之震旦系,又单指在五台系上寒武纪地层下的南口系而言。所以这样变迁的缘故,就是在李希霍芬调查朝代,认为南口系和寒武纪地层是连续不可分的;威理士调查时代,又认寒武纪和奥陶纪地层是连续不可分的;现在不单是发现南口系和塞武纪地层不相连续,还知道奥陶纪和寒武纪地层也不连续,所以震旦系那个名词便单用来代表南口系了。南口系原来认为属于新元古代的,后来因为南口系中之石灰岩有一种球状构造,颇似藻类化石Collenia,认为一个初有生物时代,便有人要把他作为古生代的第一纪。原来地层本身自有一个先后次序,是不能混乱的,至于划分时代是属于人为的,乙代增加一纪,便是甲代减少一纪,对于地层本身是丝毫没有增减的。不过因为南口系里有了疑似的生物,便要划归到古生代里去,那末,现在普遍的认为元古代的五台系,也发现了类似Collenia的锥管状化石,又应该怎样处置?这要看后来怎样去追求和判断了。

讲到古生代,一般是由寒武纪、而奥陶纪、而志留纪、而泥盆纪、而石炭纪、上至二叠纪为止。北方的寒武纪和奥陶纪地层,最初要算威理士氏研究最详,现在比威氏当时研究又相当进步了。

威氏曾认馒头页岩直接不整合于泰山层之上,民国二十年孙云铸氏在山东张夏调查,始知馒头页岩仅属后期下寒武纪,位于震旦纪灰岩之上,而非下寒武纪全部。

至崮山层自威氏以后,一般学者都认为中寒武纪。最近,孙云铸氏依特种化石,分为四带:(一)安福三叶虫(Amphoton typica)带,(二)德氏三叶虫(Damesella blackwelderia)带,(三)蝴蝶石(Blackwelderia sinensis)带,(四)蝙蝠石(Drepanura premesnili)带。

(三)、(四)两带内含类似欧、美上寒武纪之三叶虫,且无欧、美中寒武之种类。故分崮山层为二层;下层名汶水层,属中寒武纪上层仍名崮山层,属上寒武纪。

威氏又认奥陶、寒武纪之间没有什么间断,所以合起来称为寒武奥陶纪(Cambro-Ordovician),又叫做震旦系,但现在已知二者之间是显明的假整合了。

据近来研究,寒武纪地层的分布,厚薄广狭又到处不同。河北、开平一带,中下寒武纪大致和山东相仿,至上寒武纪,孙云铸氏又依化石分为两层:上层凤山层,属初期上寒武纪;下为长山层,属后期上寒武纪。其余各处,上寒武纪往往不甚完全。辽宁闻亦有长山层与凤山层,但中下寒武纪又颇残缺。河北昌平龙山景尔峪来岩,自昔归诸震旦纪者,后孙云铸、张文祜二氏发现Redlichia,始知应属下寒武纪。在长江上游湖北宜昌之石牌页岩,四川峨嵋山之遇仙寺系,都藏有Redlichia一属,云南东部也有同样地层,大都和下寒武纪的馒头页岩是相当的。其余东南各省本纪地层尚少发现,所以有人说:中国的寒武海是从印度洋伸入,由南而及北的。

奥陶纪层的研究,近来也显有相当进步。试举河北临榆县石门寨地层为例。最初叶良辅、刘季辰二氏将石门寨下部古生代地层统名为寒武奥陶纪。民国十一、二年间开滦矿务局地质技师比人马底幼(F.F.Mathieu)氏屡赴该地调查,竟将叶、刘二氏所谓寒武奥陶纪悉归入下奥陶纪,并分为三层,下、北岭子层,中、石门寨层,上、梁家山层。葛利普又从化石鉴定,谓与美国Beckmantown层相当,认为与开平盆地奥陶纪地层同为中国北方具有奥陶纪岩层的重要区域。后来经孙云铸氏等详细研究,在北岭子层、石门寨层内采得三叶虫腕足类化石甚多,始知北岭子层和张夏灰岩相当,属中寒武纪,石门寨层大部和糙米店灰岩相当,属上寒武纪,惟梁家山层仍归奥陶纪(参看孙云铸《石门寨古生代下部地层之研究》)。又从来开平地方的冶里灰岩认为中奥陶纪,后来知道应归下奥陶纪。湖北宜昌的宝塔石从来认为泥盆纪,今知属中奥陶纪。其上还有艾家山页岩,李特(Reed)氏归诸下奥陶纪,今又知其为中奥陶纪。今昔所见往往不同如此,自然以后来所得的结果为优胜。

志留纪地层,从前李希霍芬、威理士诸氏均曾经加以研究,不无相当收获,但远不如近来调查之精详。譬如威理士调查扬子峡地质,统名巫山炭岩以下徐家坝过渡层以上之页岩砂岩系为新滩页岩,因未曾采得化石,暂归志留泥盆纪,后经李四光、谢家荣、赵亚曾诸氏先后在新滩页岩中发现下志留纪化石甚多,并分为龙马页岩、罗惹坪层、纱帽层三部,由是所谓新滩页岩的时代始得确定。李希霍芬曾在南京附近仑山灰岩之上发现笔石页岩。后来经徐韦曼、刘季辰、李毓尧、李捷、朱森诸氏先后采集化石尤伙,定名高家边层,共分四部,统归下志留纪。此外在中国南部,有云南西部施甸之笔石页岩,云南东部曲靖附近之面店层和妙高山层,广东南部郁南之连滩页岩层,据张席禔氏研究层位的结果如下表。

志留纪中部地层,中国尚无所闻;可称为上志留纪的,仅丁文江氏在云南曲靖所见的妙高山层而已。

中国奥陶纪及志留纪所产的笔石,尤和欧洲为近似,甚至同种者颇多。所以孙云铸氏尝将中国含笔石地层与英国对比,以定奥陶纪及志留纪地层的层位。当时生物迁徙的情形,究竟由亚至欧,抑由欧至亚,至今似尚无定论。惟葛利普氏主张当时的笔石皆发生于印度太平洋中,是由亚洲向欧洲,再转向美洲,逐渐分布的。

中国泥盆纪地层最初所见仅限西南一隅,如云南、四川、贵州、广西及陕、甘南部等处。据葛利普氏之分层如下:

◇上泥盆纪

汉中系:(1)大黑梯层(东云南);( 2 )汉中层

◇中泥盆纪

曲靖系:(1)夸兴山层;( 2 )东山层

婆兮系:(1)羊角珊瑚层;( 2 )黄梁坡层(四川)

◇下泥盆纪

翠峰山系

云南翠峰山系为页岩砂岩等陆相地层,中含一二类似欧洲下泥盆纪的化石,还有不少近于中泥盆纪的化石,是否应归下泥盆纪或是中泥盆纪,还有相当疑问。除了这一区外,中国似尚未发现真正下泥盆纪地层。

在云南东南部最上部,汉中层尚未之见,其余各层相当发育。汉中层在陕西、汉中川、甘两省及湘、粤、桂三省邻境颇完备。

黄梁坡系是洛川氏在四川南部黄梁坡最初发现的,洛氏又在甘肃南部白水江发现同样地层。赵亚曾、黄汲清二氏在四川江油县所见厚达数千公尺之江油系,依化石鉴定,亦属中泥盆纪。

民国十六年,田奇瓗氏在湖南长沙、湘潭发现泥盆纪地层,下部曰跳马涧系,主要岩石为页岩,中富腕足瓣腮三叶虫等化石;上部曰岳麓系,以石英岩为主,产淡水动物及植物化石。当时以二系俱属上泥盆纪,后于二十二年,田氏与王晓青、许原道二氏合著《湖南长沙、湘潭、衡山、邵阳、衡阳、湘乡六县地质志》,分泥盆纪为中、上两部;属于中泥盆纪者,下曰跳马涧系,中曰石燕铺系,上曰佘田桥系;属于上泥盆纪者,下曰锡矿山灰岩,上曰岳麓石英砂岩。至是才知道跳马涧系应归中泥盆纪了。

最近,孙云铸氏研究佘田桥层所产珊瑚,断定与德国Iberger Kalk时代相当,始知佘田桥系又应归上泥盆纪了。

至岳麓石英岩如与江苏乌桐石英岩为同层,是否全属上泥盆纪,似还有考虑的余地。最初,李希霍芬以乌桐石英岩属泥盆纪,后来因长江流域本层每直接位于新滩页岩(下志留纪)之上,一时曾定为上志留纪。但是这椿疑案直到最近才得水落石出——才知道乌桐石英岩既不属于上志留纪,也不全属于泥盆纪,至少有一部是下石炭纪的产物。

这全是从化石方面研究得来的新结果。

我国东北部如河北、山东、山西、辽宁等省,至今还未曾发现志留纪和泥盆纪地层。一般的意见,都说那时候东北是一片陆地,或者本来是有的,后来因侵蚀风化等作用渐渐消灭了。不过现在一般学者总是认定前说是比较合理的。

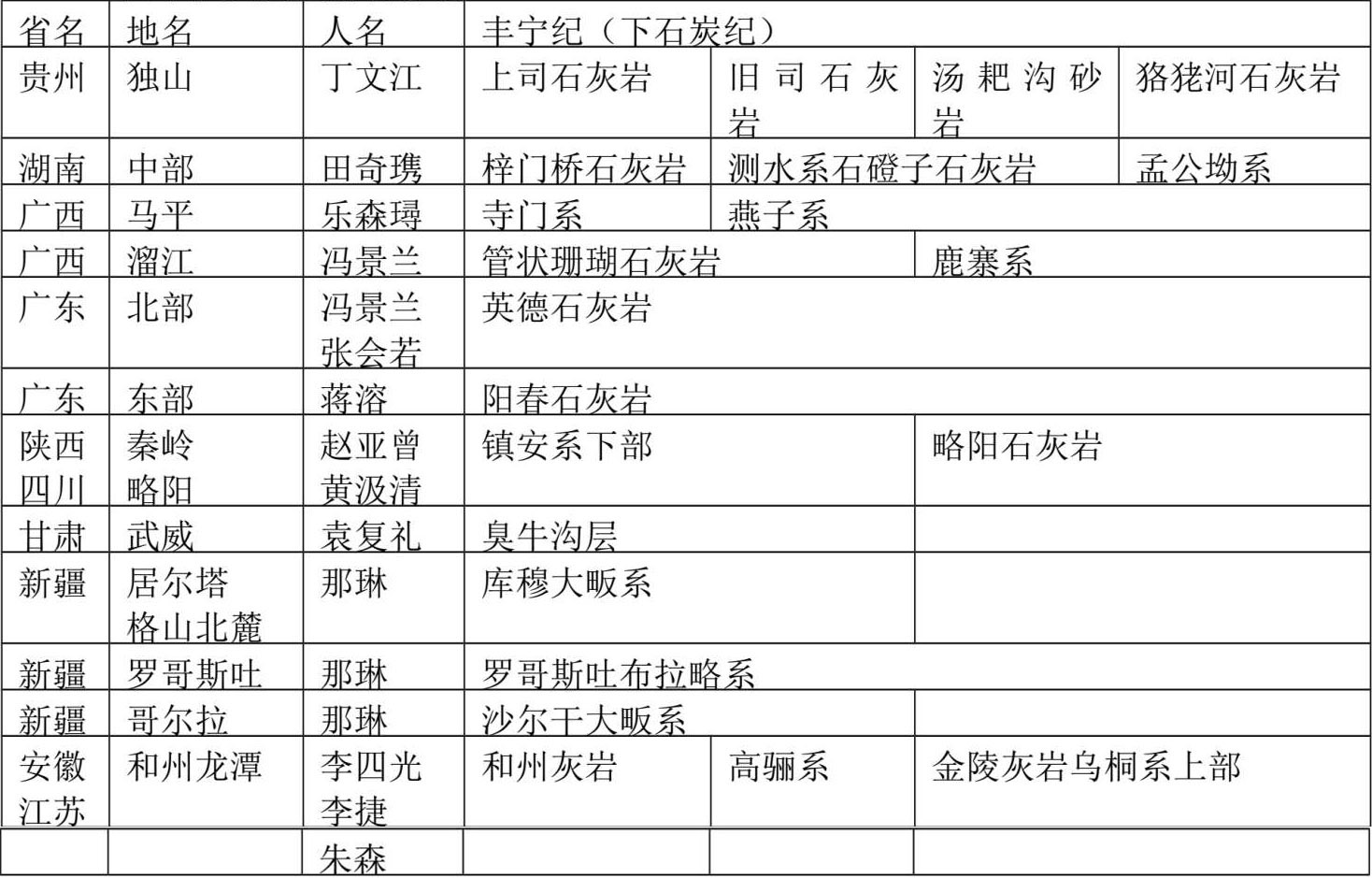
石炭纪地层的研究,前后也大不相同,尤以下石炭纪出入为最甚。在民国十三年以前,公认为中国下石炭纪地层者,只德国古生学家French鉴定的南京栖霞石灰岩,山西太原系下部石灰岩层,及袁复礼氏所见的甘肃武威县臭牛沟层三处。至民国十四年,中国已故古生物学家赵亚曾氏研究太原系与山西系长身贝及石燕动物群,发现太原系下部之唐山石灰岩内有苏俄莫斯古层内之标准化石Spirifer mosquensis,遂确定太原系下部之时代为中石炭纪。李四光氏复与太原系分而为二,别名之曰本溪系。至栖霞石灰岩及视为同层的巫山石灰岩,同时经Girty、李四光、赵亚曾诸氏从化石方面断定为上石炭纪。后来早坂一郎氏因其中发现Verbeeckina,又信为下二叠纪。据李四光氏之研究,此栖霞层专指燧石石灰岩,其下部别名为黄龙石灰岩及船山石灰岩,前者属中石炭纪,后者属上石炭纪。至是,中国之下石炭纪地层只余甘肃、臭牛沟一处,但也不过代表上部而已。至民国十六年至十八年,丁文江氏等往复调查广西、四川、云南、贵州等省,他知湖南地质调查所、两广地质调查所先后着手各该省之调查,李四光、李捷、朱森诸氏在宁、镇山脉一带复作精密的探讨,始知中国下石炭纪地层在西南各省分布甚广,且颇完备。丁氏所谓丰宁纪,就是一个中国下石炭纪的代表名词。

丰宁纪的分布情形,要推贵州、广西为最广,次为广东、湖南,再次为云南、四川、新疆、陕西、江苏、安徽。他如甘肃及青海一带只有本系上部。此外如中国北部,至今还未曾发现,一般只说当时仍是一片陆地,和志留泥盆两纪一样。

丁氏在云贵所见的丰宁纪又分下列数统:

下丰宁纪:狢狫河统,包含汤耙沟层

中丰宁纪:旧司统

上丰宁纪:上司统

在云南的丰宁系上下两部为海相,中部为陆相,有时含煤层:在贵州南部三部全为海相,惟北部有时也为陆相,含劣质煤层。湘省中部和云南东南部所见相同。

最近,田奇㻪氏将各地同层异名的丰宁系比较列表(参看田奇㻪《中国之丰宁纪》,《地质论评》第一卷第三期)如下:

中国丰宁纪地层名称表

至乌桐石英岩,从前都认为属于泥盆纪的,后来采得植物化石经高腾(Gathan)及斯行健两氏鉴定,断归下石炭纪初期。但李四光氏等因其下部未得化石,别名茅山砂岩,仍归中泥盆纪。于是乌桐石英岩又分而为二了。无论是一是二,因已采得下石炭纪植物化石,至少有一部属于下石炭纪,已无疑义。若然,如浙江之千里冈石英岩(或名上部曰西湖石英岩,下部曰界岭砂岩)、福建之南靖石英岩(王绍文在闽西又称安沙石英岩)、湖北之纱帽砂岩等,都和乌桐系为同层,也至少有一部当归下石炭纪。

至于湖南之岳麓系,也为厚层石英岩,如与广西之莲花山石英岩对比,因彼处已采得中泥盆纪化石,似于层位上不甚相当,如与乌桐石英岩对比,也许至少有一部属于下石炭纪。

至中石炭纪,北方可以本溪系为代表,南方可以黄龙石灰岩为代表。上石炭纪大概和二叠纪划分不开,至今往往用二叠石炭纪之名笼统记述而已。

从前对于中国之二叠纪所得真确知识甚少,往往包含于二叠石炭纪或二叠中生界等名词之下。近来随处可以分别,尤于中国中南部为著,但亦有前后精粗疏密之不同。翁文灏氏曾综核扬子江中下流各地质报告立表如下:(《地质汇报》第十四号)

但最近葛利普氏从化石上立证,以山西之太原系代表下二叠纪,湖北之阳新石灰岩(包括栖霞石灰岩)代表下部中二叠纪,江西之乐平煤系代表上部中二叠纪。若然,前表似应依次递升,如置于下二叠纪者,或当移置下部中二叠纪,中二叠纪各煤系或当属中二叠纪上部,抑或径属上二叠纪,不过还要看各该地层之实在情形而定的。最近中央研究院地质研究所出版的《宁镇山脉地质》以船山灰岩当下二叠纪,以栖霞层和孤峰层当中二叠纪,龙潭煤系和东阳港系当上二叠纪。这算是最近综核研究的结论了。

讲到中生代,下自二叠纪上至白垩纪,都有崭新的收获。在中国中部扬子江流域,大概三叠纪下部是海相,上部是陆相,如宁、镇、浙江、安徽、江西之青龙灰岩,湖北之大冶灰岩,四川之嘉陵江层和飞仙关层,属本纪下部;又宁、镇之黄马青系,湖北及四川之巴东系和香溪系下部,属本纪上部,上下岩相是完全不同的。中国南部也有相当于海相之下部三叠纪地层:广西之高荒灰岩,贵州之泡木沖灰岩,还有广东、湖南之薄层灰岩皆是,但本纪上部似不显著。中国北部有计荣森、潘钟祥二氏所见北平、西山之双泉层,可为下二叠纪之代表。又王竹泉、潘钟祥二氏于陕北绥德、延长一带所见三叠纪层,可分上下两部,下部含爬行动物碎骨,上部含鱼类及植物化石,但岩石俱是陆相而非海相。可见那时候北方完全是陆,南方在下三叠纪还是大半是海。

到了侏罗纪,除去云南、怒江流域一带外,在中国本部无论南北东西,所见地层都是陆相,且大都成煤田。如南京之钟山层(又称象山层),扬子江中上游之香溪系上部,北平西山之门头沟煤系和九龙山层,山东之坊子系,都是本纪最著称的地层。又陕西、横山地方,王竹泉氏曾于本纪上部薄层石灰岩中发现鱼化石,据称此薄层石灰岩亦是淡水中生成的。从上二叠纪到侏罗纪初期,确是中国一个造陆运动最普遍的时代,那时候的海陆分布情形,大概和现在也相差无几了。

至白垩纪地层,在民国十年以前,中西学者均未尝有所发现。十一年谭锡畴氏最初在山东蒙阴系(在山东东部谭氏本系为莱阳层或含鱼层与青山层或凝灰砾岩层)内发现恐龙鱼类昆虫类叶腮类与植物等化石,都经专家断归下白垩纪。这就是李希霍芬氏归在二叠石炭纪,威理士氏归在二叠中生代的一部。其上曰王氏系,也有恐龙和淡水介类化石,属上白垩纪。其后川、鄂交界之秭归层,及四川红砂岩之大部,均从化石断归白垩纪。在四川者,哈安姆(Arnold Heim)氏分为三部:下曰自流井系,中曰重庆系,都属下白垩纪;上曰嘉定系,属上白垩纪。后来谭锡畴、李春昱二氏调查四川全省地质,又自下而上,分为自流井层、嘉定层及蒙山层三部,都归白垩纪。此外产本纪化石的,如热河凌源县之鱼化石,辽宁义县杨柳屯与山西浑源县安春之叶腮类和腹足类,张家口附近南天门系之恐龙和龟类,北平西南大灰厂层及浙江建德系之Estheria,还有蒙古及新疆天山南麓发现的恐龙,香港所得的菊石,都是本纪之遗物,便都是属于本纪的地层。论其分布,东西南北,所在都有,地层厚者至二千余公尺。这都算是中国地质学界最近的新收获。

还有一件重要的事实:在白垩纪前期,中国火山岩非常活动,南北皆然,东部尤著。其活动次序,似由安山岩而凝灰岩(或粗面岩)而流纹岩,大有由基性以及酸性的趋势:惟山东、河南所见以凝灰砾岩为多。至言火山岩系的时期,时论稍稍不一:或归上白垩纪;或归上侏罗纪,也有分而为二,上部归白垩纪,下部归侏罗纪。鸿钊曾加以综核检讨,谓以暂归侏罗纪后下白垩纪初期之说为当(参看《地质论评》第一卷第一期十一页)。迩后火山岩活动稍息,花岗岩类又复到处侵入,不论南北活动甚剧,尤以南岭地域最为盛大壮烈。中生代的地史也便随着这轰轰烈烈的最后一幕而渐次告终了。

至新生代之研究工作,民国初年犹甚简略,自十八年实业部地质调查所设立新生代研究室以来,佐以历年之实地观察,对于区分地层愈加精密。最初安特生氏于民国五年在山西垣曲县发现始新统层,因名垣曲系。随后谭锡畴氏于山东新泰县发现属于始新统之官庄系,李捷氏于豫、鄂境上发现始新统之范庄红砂岩,谢家荣亦于甘肃固原县发现含腹足类之始新统层。至渐新统以辽宁之抚顺系为首,余如察哈尔、张北、万全、宣化诸县,山西繁峙县,都有含植物化石的本统地层。且中国在那时候,玄武岩流到处活动,且甚壮烈,如察哈尔汉诺坝之玄武岩,几可与印度之戴康及北美西部之玄武岩相匹敌,也是渐新统晚期的产物。在中国中部及南部,第三纪初期(始新统和渐新统)地层分布虽广,往往统称为红色岩系,不复加以区分;近来由化石之性质,知其经过时代甚长,在若干地方,始新统与渐新统也可以明白划分了。

在内外蒙古,始新统和渐新统地层分布甚广,且可由脊椎类化石划分数层。张席禔氏在内蒙所见之层序如次:

至于中新统,以前久未觅到代表地层,好像一部历史缺了一册一般。惟美国中亚考查队在外蒙乌斯古克山附近,确曾发现中新统砂岩泥岩层。泥中含有一种古象Seridentinus mongaliensis,据古生物学家欧斯堡(Osborn)氏鉴定,断为中新统下期之产物。又据最近杨钟健氏等研究结果,才知道察哈尔之通古系,甘肃之盐水河系及山东之山旺系,都是属于中新统的。

此外有一三趾马层,如山西保德县、冀家沟、河曲县、南沙厓,陕西府谷县、五兰沟都颇发育,因红土中有三趾马(Hipparion)化石,故称。安特生氏谓三趾马层的时代或属上部中新统,抑或属下部上新统;后来林斯顿(T.Ringströn)氏研究三趾马层之犀类化石,师丹斯基(O.Zdansky)氏研究鹿类化石,都主张应归上部中新统;但现在一般学者又都认为下部上新统了。在三趾马层以后,黄土层以前,最初只于山西河南间之三门峡发现一个三门系,后来又于河北房山县发现周口店洞穴层,这是以产猿人化石著名的。安特生氏主张周口店洞穴层属于上部上新统,三门系属于第四纪之下部洪积统(又称更新统)。又将黄土层分而为二:原生黄土属于中部洪积统,次生黄土属于上部洪积统。后来三门系之意义,经过不少变迁,至现在至少包括静乐、泥河湾、周口店三层。据最近杨钟健氏研究的结论(参看杨钟健《三门系之历史的检讨》,《地质评论》第一卷第三期)如下表:

上面写的,都是按照地层学的常理常法,一步一步研究得来的结果,虽然只不过一个提要,也可以看出中国最近对于地层研究所达到的阶段。但是一般科学者无论研究到如何程度,总会发生疑问的,总不肯以安守故常为满足的。这种怀疑的或向上的态度,的确是学者应该有的,也许就是一切进步的原动力,所以在平静的氛围里偶然发出来的新问题或新学说,无论如何偏重理论,也值得加以回顾的。

鸿钊对于现在的分层法,固无异议,而对于地质学上所谓“时的等值”(time equivalency)或“同时”(synchronism)之函义,从早便抱着多少怀疑。现在地史上所用的年号,如寒武纪、奥陶纪、志留纪等等,是全世界都是一例的,至少在同一年号里含着“时的等值”的意义,所以现在的地质学史,就是一部编年的前世界史。但是对于这一大堆前世界史料本来不记年代的,究竟用什么标准去决定时的等值?现在研究地层的方法,如岩石性质,积叠次序,生物内容,地壳变动,及地层或断或续等问题,固然都得加以参考研究,但一般还是以古生物做主要标准的。那么,古生物的演化,是不是世界无论何处同时达到同一阶段?换句话说,是不是都守着一条“同时同种异时异种”的定律?又是不是可以顾环境一切情形,始终以同等速度,从发源地分播到各地方去?要是他们的演化和分播,不能按照规则,等速进行,那么,在地层学上能不能认他们是一个决定时值的绝对标准?

鸿钊对于这个疑问曾经写过两篇文字:《地质学与相对说》,《科学》第十卷第九期,民国十四年;《从相对说检讨地质的同时》,《中国地质学会志》第五卷第一期,民国十五年。

这两篇的大意,是说相对性的原理:(一)时间不能离空间而独立存在的;(二)一切事物都是空间时间连续的变迁,所以根本上绝无独立的量时标准。

现在欲依古生物或任何地史上之遗物去决定时的等值,便与相对原理未合,纵然不是完全空虚,也必不能完全准确。所以我的结论大体如次:

从大体言之,大抵时代愈古则距离愈大,地层愈分则失之愈易,两地相距愈远,则比较推测之结果愈不可恃。譬如以无脊椎动物论断其地层平行之关系,较之已有脊椎类或哺乳类为论据者,其效力愈薄弱,何则,其时代愈古也。比较阶( stage )或带( zone )之关系,较之以系( system )为比较,其出入必愈距,何则,其地层愈分也。又若就同一大陆为比较,抑或就二大陆或全世界为比较,其后者之所得当不若前者较为接近,何则,相距过甚,得失愈难明也。

然则将如何而后可?曰言时必兼地,言地必兼时,斯为得之。古生物在地史记录中,虽发展迟疾各处不同,而先后次序则必有准。今以古生物为鉴别地层之比较体,只就化石所出之地分别其先后次序,自无不可,而非全世界记时的标准钟也。

如不以此为满足,请以“级求法”进。即时代与地层上之比较,必当由近而至远,次第以及其余,且必以时距之较大者为单位。今试以纪( period )为时代单位,将地球全面积,以东西一经度南北一纬度为准,划分无数极小区域。任以何区为中心,列于其周者为带,由近及远,以数字别之。乃以任何区域最近某纪(如第四纪)地层先与第一带同纪地层为比较,以推得其近似的时之关系,由是等而上之,则由第四纪,而第三纪,而白垩纪,而侏罗纪,次第以及其余;更推而远之,则由第一带而第二带,而第三带,如是以及其余。其纪与纪带之间所差几何,必视方法之所能及者靡纤靡巨,精详实测而后已。或不能得,则守其阙而存其疑。

如此法仍以种种困难,不能贯彻,则所谓“时的等值”或“时准”( time scale )等名词,不能不限制其意义,抑或择一适当名词以代之。此宜讨论者一。近世之地质图,固以层准( stratigraphic scale )定单位,而不以时准定单位,然无论以层( formation )为单位,以统( series )为单位,以系( system )为单位,要皆暗合乎时准而言之,盖层准与时准等名词,历史上固相对而生者也。吾人宜认定层准上之名词为表示地层间次序之符号,而不与假定的时准发生平行之关系,庶几乎可。此宜讨论者二。(下略)

这个结论所提出的“级求法”,固然有相当困难,至欲选地方名词以代替时准上之名词,却不甚难,且甚合理。如欲于具有地方性之上,再表示互相关联的意义,最好在文字相同壤地相接的国家,除较小区分仍用地名或古生物名外,其较大区分各用其本国数码及字母来代替。中国便可用数码及干支来代表,如翻译外国文字,便改用某国的数字及字母。这种表示法,于理论上并不背谬,于实际上也似乎甚切合适用的。

最近,北京大学古生物教授葛利普氏于民国二十二年发表一个脉动学说(Pulsation theory),并且欲利用这个学说试作地层的新分类。

关于古生代方面,可以参看葛氏两篇论文:Palaeozoic Formation in the Light of Pulsation Theory 北京大学《自然科学》季刊第四卷第一期,民国二十二年;Rovised Classification of the Palaeozioc System in the Light of Pulsation Theory《中国地质学会志》第十五卷第一期,民国二十五年。

脉动的意义,就是指海水全体同进全体同退的现象,一进一退,各成一个脉动单位。海水为什么有周期的升降呢?葛氏的主张:地球自转速率有周期的变化,自转速率增加,海水从两极向赤道退去,自转速率减少,海水从赤道向两极前进。葛氏又计算海水一进一退,大约各经过二三百万年。

葛氏又认脉动是海栖生物盛衰消长的主要原因。他先假想几个浅外海,是和各大陆的地面斜(大地槽)相连接的。在古生代,至少有三个浅外海,就是北冰洋、太平洋和印度洋。这都是生物进化的中心。在这几个中心里,生物所处的环境不同,各自独立演化。当海面上升,海水向各大陆的地向斜一致浸进,生物迁徒便利,演化复杂,便达到最繁盛的时期。后来海面下降,海水向浅外海退去,生物地盘减少,食物缺乏,不适环境者便归灭亡,其余也一例中落。所以海水前进,就是生物的繁盛期,海水后退,就是生物的衰退期。到第二次海水前进,又是一番新陈代谢的气象,因为前期的生物已大半灭亡,后来者自然多是新种。这样循环演化,以至无穷,生物之进化原理也便说明一个大概了。

葛氏因见到海水进退和生物盛衰消长的关系,便从此研究如何改变旧时的地层系统。他最初用三段分法,就是把海水一进、一退、再进,三个阶段合为一个脉动系,每一系包含三个脉动单位。最近又改为二段分法,就是把海水一进、一退,两个脉动单位合起来作为一个脉动系。

应用这个学说到地层系统分类上去,如古生代地层可分几系,其数应与可分的脉动数相符,所以旧式的系统名词必被限制,或对于脉动系,全体改换新名词。

脉动系之分界,一面如海水进时之进超覆(over-lap)退时之退超覆(offlap)及中间小脉动(interpulsation)和沉积等物理证据,另一面如生物的繁荣迁徙,继以中落,终至灭亡等证据,都是极明显的标记。

依据这种标记,可以合并旧系之中下部,或上中部作一个脉动系,又以其分出来的上部归并于后期之下部,以其下部归并于前期之上部,另作一个新脉动系。在少数地方,也有时可把旧系之一统或三统建立一个脉动系。

葛氏用这个方法,先作古生代地层的新分类,共分为十二个脉动系(参看葛氏原著)。脉动系比旧系约增加一倍,势必改换新名词,虽少数仍沿用旧名词,如寒武脉动系,奥陶脉动系等,其意义也自然被限制了。

葛氏的“脉动说”发表后,加入讨论者大有其人。最近他的门人田奇㻪氏发表的《对于葛利普氏脉动学说之我见》一文(《地质论评》第一卷第五、第六期),颇多解释间难之处,可资参考。

二、古生物方面

现在研究地层,唯一的方法,是以古生物为基础的。中国二十余年来出土的古生物,无论动物与植物,又无论古生代、中生代与近生代,都极丰富,又甚完美。有时因区域不同,化石各具特性,大可为研究古代地相和地理之助。中国地层学所以日新月异的原因,也还是得力于古生物居多。实业部地质调查所出版的《古生物志》已达九十册,分甲乙丙丁四种:甲种植物化石,乙种无脊椎动物化石,丙种脊椎动物化石,丁种人类遗迹。此外还有新生代研究室专刊,大都是记述周口店洞穴层内所发现的遗物及采掘情形的。中央研究院地质研究所所发表的刊物中,不少关于古生物的文字,如《西文集刊》第九号、第十三号、第十四号,及专刊甲种第一号至第六号都是。两广地质调查所也曾出版《古生物志》二册。这一类的撰述,虽也有外人参加,但多数成于中国学者之手,自民国十三年孙云铸氏《中国北部寒武纪动物化石》首先出版后,在无脊椎动物化石方面,如李四光、孙云铸、赵亚曾、田奇㻪、俞建章、计荣森、许杰、乐森璕、黄汲清、尹赞勋、陈旭、秉志、张鸣韶、盛莘夫、马廷英等,脊椎动物化石方面如杨钟健、张席禔、王恭睦、潘钟祥、裴文中等,都有相当重要著作。如再加以详细区别,如孙云铸之对于三叶虫和笔石,李四光、陈旭之对于蜓科,许杰之对于笔石,尹赞勋之对于头足类,计荣森之对于珊瑚类,田奇㻪之对于海百合,俞建章之对于奥陶纪头足类和下石炭纪珊瑚,赵亚曾、黄汲清之对于腕足类,秉志之对于腹足类和昆虫,杨钟健之对于爬虫类和哺乳类,斯行健之对于古生植物,在以前研究工作中成绩尤为显著。至于发现和采集的工作,要算丁文江氏在西南各省所得的成绩最为卓绝,不仅工作最早,现在对于西南古生层得以逐渐分别鉴定,大都以丁氏所采得的化石为基础。他如谭锡畴在山东所采集的爬虫类和昆虫类,袁复礼在新疆采集的恐龙类,裴文中在河北、房山所发现的猿人化石等,都有重要的价值,自不待言。试再就各部类的研究工作述其概况如后:

◇(一)有孔虫

有孔虫类之蜓科为上部古生代标准化石。李四光氏首先研究蜓科构造,创立许多新属,民国十六年出版《中国北部之蜓科》一著,原来中国各处上部古生代地层,以岩石性质无法比较,时代先后颇难鉴别,自经李氏研究蜓科化石后,如北方之太原系、山西系,中部之黄龙灰岩、船山灰岩、栖霞灰岩和州灰岩,以及广西等处之上部古生代地层,时代均得确定。李氏于二十三年又发表《蜓科分类之标准及二叠纪之七新属》一著。陈旭氏承李氏之后,继续研究,亦于二十三年出版《中国南部蜓科》一著。这三著对于研究中国上部古生代地层的贡献异常重要。

◇(二) 笔石类

自中国山东高里山上寒武纪发现笔石。人颇疑为非寒武纪之化石,应属奥陶纪。最近爱斯兰国Turtur大学öpik氏有《挪威寒武纪笔石之研究》,美国Ruedmann氏亦有《密西西比河上游寒武纪笔石之研究》,那么,寒武纪不是不能产生笔石的了。

欧洲奥陶纪及志留纪地层标准,中国可以适用,所以欧洲各期笔石,在中国都可希望发现。孙云铸氏首先发表《中国含笔石层》,对于中国笔石作分层研究。继又发表《中国奥陶纪及志留纪之笔石》,对于甘肃、绥远、湖北等处笔石之讨论更加周密,如河北开平之下奥陶纪(Tremadocian及Aremgian期),甘肃平凉之中奥陶纪(Landeilian期),湖北五峰之后上奥陶纪(Ashgillian期),及湖北宜昌、江苏仑山之下志留纪(Valentian期)等。

许杰氏亦发表《长江下游之笔石》一著,关于安徽、浙江两省笔石,讨论尤为详尽。非特发现初期上奥陶纪笔石(Carodocian)并于安徽太平发现中国最高的笔石层,以Monograptus Sinicus为主,名为太平页岩,或属中志留纪。但Solopian层之主要化石Cyrlograptus尚未发现。

◇(三) 珊瑚类

此类化石在古生代地层最为发达,惟此类为海底动物,不似漂流动物及游移动物可以随便迁移。又因其为海底动物,往往种类随地可以变化,所以中国可据珊瑚作分层研究,对于地层学帮助很大。但和欧、美比较,种类大有出入,地层年代颇难决定。

葛利普氏首先研究中国珊瑚,于民国十一年、十七年著《中国古生代珊瑚化石》二卷,对于中国珊瑚之构造分布及种类,均摘要说明。我国古代生物学家因受葛氏熏陶,研究珊瑚独多。

民国十六年乐森璕氏最先开始研究安徽、江苏栖霞层之珊瑚。惟珊瑚群大半是新种,所以地质年代必待同层之蜓科及腕足类化石研究得结果后始能确定,故乐氏及黄汲清氏之《扬子江下游栖霞灰岩之珊瑚化石》,至民国二十一年始得出版。是年夏,黄氏又著《中国南部二叠纪珊瑚化石》,并分中国二叠纪为五个珊瑚带Stylidophyllum Valzi, Tetrapora Elegantala Polythecalis Yantzeensis,Wentzelella Timorica及Lophophyllum Kayseri。

民国二十二年,俞建章氏又著《中国下石炭纪珊瑚化石》,对于我国各处所得材料,尽数加入,并分中国下石炭纪为Cystophrentis, Pseudouralinia,Thysanophyllum及Yuanophyllum四带。又对于中国各处下石炭纪含珊瑚地层作有系统的研究。

中国泥盆纪珊瑚,孙云铸氏曾于民国十七年开始研究,其材料多采自西南及秦岭一带。后孙氏另有他种工作,即将泥盆纪材料归计荣森氏研究。最近孙氏仅就湖南佘田桥层珊瑚作一精密研究,并分为Sinodisphyllum typical,Pseudozaphrentis difficile及Pseudozaphrentis Curvatum三化石带(《古生物志》印刷中)。地层时代与德国Iberger Kalk相当,应属上泥盆纪。

计氏除研究泥盆纪珊瑚外,同时研究下石炭纪及中石炭纪珊瑚。民国二十年著《中国中石炭纪威宁系珊瑚化石》,二十二年又著《中国下石炭纪管状珊瑚化石》,二十四年又有《威宁系珊瑚化石续编》,增补西南珊瑚化石不少。

最近,马廷英氏更研究近代珊瑚,对于珊瑚生长率问题,讨论尤详。现已撰成《现代珊瑚成长率之研究》一著。并曾发表《从四射珊瑚之长成率推定的泥盆纪之赤道》一文(《日本地质学杂志》第四十三卷第五百十二号),意在籍是判断“大陆移动说”之是非问题。

◇( 四 ) 棘皮动物

中国之海林檎化石,贵州奥陶纪地层中特多。孙云铸氏曾赴捷克及爱斯兰国,研究该二国之海林檎层,并与中国所产作者详细比较。贵州产的Aristocystis在亚洲为首次发现,在捷克国为波西米区之特产,而为波罗的海区所无。且中国所产时代较早,证明Aristocystis群本发源于东亚印度海洋区,经迁移而至波西米区,但从未达波罗的海区(参看《会志》第十五卷第四号)。

至中国含海百合对岩层,如仑山灰岩(下奥陶纪)、唐山灰岩(中石炭纪)之类,但均系海百合之茎,种类不易鉴定。惟临城太原系岩层中产海百合片极多,且保存完美。经田奇㻪氏研究,并镶成数个萼部,种类为Sinocrinus(新属),Eupachycrinus Graphycrinus及Phatycrinus。此类著作田氏于民国十五年发表,其动物群似与Timor所产为近。

◇( 五 ) 软体动物

可就头足类、腹足类、叶腮类三种来讲。

头足类动物我国古生代及中生代都有发现。美国研究头足类动物专家Foreste曾谓全角石类发现于下奥陶纪,而正角石类至中奥陶纪始发现。德国Schindewolf氏谓寒武纪之Volborthella类为正角石类,后详细研究其剖面,始知其不然。葛利普氏亦欲推翻Foreste氏之说,谓寒武纪可有正角石类,并引山东之头足类为证。民国二十四年,孙云铸氏又在同层中发现体管完全之头足类多种,方知此类非正角石类,而为世界最古之全角石类,所谓正角石类Shantungoceras可发现于寒武纪地之说,至是遂难成立(参看《中国地质学会志》,《丁文江氏纪念刊》)。

奥陶纪头足类经葛利普氏来华后首先研究,著有《中国北部奥陶纪头足类》,并增加新属颇多。俞建章氏继起研究,著有《中国南部奥陶纪头足类》。这都是重要著作。

泥盆纪头足类化石极少,仅于湖南佘田桥层发现棱角石Manticoceras一种,地层年代因之确定。尹赞勋氏于民国二十二年著有《中国北部本溪系及太原系之头足类》,几全为鹦鹉贝类,仅Uomismoceras为棱角石科,惟体管及缝合线均未保存。尹氏又于民国二十四年著有《中国古生代后期之菊花石》,其化石群亦以Gastrioceras为最多。前人都称上部古生代之菊石为Gastrioceras,经尹氏研究后,始知Gastrioceras仅为最紧要之一属,并非全为Gastrioceras。

田奇㻪氏于民国二十二年著有《中国南部三叠纪之头足类化石》,其材料大部采自贵州及湖北两省,其化石群与希马拉雅之Scythic层所产相同,实属下三叠纪下部。因此大冶灰岩之时代得以确定。最近计荣森等在南京附近之薄层灰炭中采得保存完好之三叠纪菊石,于地质上亦关重要。

中国腹足类首经葛利普氏研究,于中国奥陶纪地层增加种类不少,俄德诺氏(Nils. HJ. Odhner)研究山西垣曲系之螺科,系属湖产。秉志氏于民国十八年著有《中国北方之田螺化石》,民国二十年著有《中国第三纪及第四纪腹足类化石》,民国二十四年许杰氏又发表《广西第三纪及第四纪之淡水螺化石》。尹赞勋氏于民国二十一年又出版《中国北部本溪系及太原系之腹足类化石》,新增Sinospira及Shansiella两新属。

叶腮类化石最难研究,因其特点在最难保存的内部构造。赵亚曾氏先研究中国北部太原系之叶腮类化石属Homomyaria及Anisomyaria两目。葛利普氏对于白垩纪淡水产之叶腮类及广西二叠纪之叶腮类均有重要研究。

◇( 六 ) 腕足类

中国古生代地层产腕足类颇多。赵亚曾氏于民国十七年著有《中国长身贝科化石》,对于长身贝之外形及内部均加注意,并剏立新分类。民国十八年著有《中国石炭纪及二叠纪石燕化石》。长身贝与石燕为腕足类最重要的二科,因赵氏研究深造,便解决太原系之时代问题,同时并依化石详分中国二叠石炭纪下部为本溪系及太原系,对于中国地层学实为重大贡献。

黄汲清氏继赵氏之后,研究二叠纪腕足类,于民国二十一年、二十二年著有《中国西南部后期二叠纪之腕足类》,因之中国西南部二叠纪之腕足类渐次明了。黄氏对于赵氏之新分类稍加补充,分长身贝科为正长身贝、变长身贝及准长身贝三类,都以外形为主要根据。二叠纪之蕉叶介科亦归黄氏研究,这是赵氏预定研究而未及研究的一科。

葛利普氏于民国二十年著有《中国泥盆纪腕足类化石》,对于腕足类凹部粗线(Sinus Formula)之变化,精深研究,这是前人所未注意的一点。

朱森氏于民国二十一年著有《金陵灰岩之腕足类及珊瑚类》。此外关于下泥盆纪及寒武纪之腕足类,张席禔、孙云铸二氏亦有相当研究。最近乐森璕、田奇㻪、赵金科三氏正研究中国泥盆纪腕足类,且多注意其内部构造,将来对于泥盆纪层序必更有所进步,是无疑的。

丁文江氏曾著《丁氏及谢氏石燕宽高率差之统计研究》一文(《会志》第十一卷第四期),对于研究方法,别饶异致。

◇( 七 )三叶虫

我国三叶虫化石以寒武纪为最发育,民国十三年孙云铸氏著《中国北部寒武纪动物化石》,对于上寒武纪特别注意,新增七新属,并详分中国上寒武纪为长山期(初期上寒武纪)之Changshania Canica带及Kaolishania Pustulosa带,及凤山期(后期上寒武纪)之Quadraticephalus Walcotti带,都为前人所未发现,其化石群又为新种。

民国二十四年,孙氏又著《中国上寒武纪三叶虫化石》,对于中国北部上寒武纪三叶虫群详加讨论,又新增七新属,由是中国北部及长山层及凤山均得依化石而定。最近日本古生物学者小林贞一氏研究奉天及朝鲜之上寒武纪,亦发现长山层及凤山层之主要化石。

民国十九年孙氏又在临榆发现凤山期Qundraticephalus等化石,证明石门寨层为上寒武纪,北林子层为中寒武纪(详地层节)。是以中国北部之下奥陶纪仍应以开平为标准地点,该处之冶里灰岩产网笔石甚富,自当属下奥陶纪。

民国二十年,孙氏著《中国中部奥陶纪之三叶虫》,证明Ogygites三叶虫为中奥陶纪。

二十三年,盛莘夫氏著《浙江下奥陶纪三叶虫》。印渚埠层所产的Birmanites三叶虫曾发现于缅甸Hwe Mawng层中。经盛氏研究后,知中国南部奥陶纪三叶虫分为上、下两层:下层为Birmanites三叶虫层,属下奥陶纪;上层为Ogygites三叶虫层,属中奥陶纪(即艾家层)。雷特氏(Reed)前谓云南之Ogygites yannanensis Reed与缅甸之Birmanites birmanicus(Reed)Sheng均属下奥陶纪,实误。

关于中国二叠纪三叶虫,王钰氏正在研究中。又最近计荣森、许德佑、王钰三氏在宜昌灰岩发现上寒武纪三叶虫,想宜昌灰岩之时代不久也可解决了。

以上是关于无脊椎类古生物之研究概况。至脊椎类古生物之研究工作,自民国十八年实业部地质调查所新生代研究室成立以来,亦显有珍贵贡献。今除采集方面不计外,只就研究结果分类叙述如下。

◇(一) 鱼类

白垩纪之鱼类化石分布甚广,除已习知的Lycoptera外,尚有鲈科鱼化石,详史天秀(E. Stensio)氏《中国山东白垩纪下部鲈科之新种属》。秉志氏撰《浙江寿昌之鱼化石新种》(《会志》第十二卷第二期)是研究与Lycoptera相似的鱼化石。新生代之鱼化石有二层较丰富:一属山东中新统,归杨钟健、张春霖二氏研究,详《山东中旺系之鱼化石》(《会志》第十五卷第二期);一属周口店上新统,归张席禔氏研究。张春霖又曾研究《山西太谷之鱼化石》(《会志》第十二卷第四期),属上新统上部。新生代之鱼化石,除极少数外,均为鲤科鱼类。

◇(二) 两栖类

此类化石,中国甚少,至少硬头类至今尚未发现。杨钟健氏曾研究《山东山旺系之蛙化石》(《会志》第十五卷第二期),属中新统。

◇(三) 爬虫类

民国二十四年杨钟氏撰《中国地史上之爬行动物一册》,称爬虫类在中生代种类繁多,可分十二目(依英国最新出版齐特Von Karl Zittel《古生物学》卷二),在中国已发现者只有五百目,就是兽形类、龟鳖类、蜥蛇类、鳄鱼类及恐龙类。但蜥蛇类仅见于爱尔特坦及周口店,不甚完全,尚难叙述。兹分下列四目,记其研究概略。

(1)兽形类:为三叠纪最重要之化石,在新疆山西迭有发现。由杨钟健氏研究已发表者,有新疆穆氏水龙兽,二齿兽类之骨骼及Chasmatosaurus一新种等(《会志》第十三卷第四期,第十四卷第四期,又第十五卷第三期),不但可籍以鉴别地层,且因其与南非洲产相似,在古地文上甚饶兴趣。

(2)鳄鱼类:在新疆三叠纪发现一类似古鳄鱼化石,四川亦发现甚进步之鳄鱼化石,均由杨钟健氏研究(《会志》第十五卷第三期,又第十四卷第一期)。美国人研究的,都在《美国周报》(American Museum Novitiates)发表。

(3)龟鳖类:此类化石在中国发现甚多。白垩纪有三、四类,详维曼氏《中国之龟鳖化石》。新生代各层均有,秉志氏之《周口店之龟化石》(《会志》第九卷第三号),《河南陆地龟化石之新属及新种》(《会志》第八卷第八号),维曼氏(C.Wiman)之《中国之龟鳖化石》,卞美年氏之《周口店第一第三地点之鱼类、两栖类、爬虫类化石》,皆有精深研究。

(4)恐龙类:中国本类化石最多,大半为白垩纪产物。在黑龙江发现者,由俄人雷亚宾(A.H.Riabinin)氏研究在山东发现者,由维曼氏研究(《山东白垩纪之恐龙化石》),杨钟健亦有所论述(《山东蒙阴之恐龙化石》,《会志》第十四卷第四期)。在察哈尔、绥远及外蒙等地发现者,由奥斯朋(H.F.Osborn)、计尔摩(C.W.Gilmore)等分别研究;世界独一无二的安氏原角龙(Protoceratops Andrewsi Gra.and Gre.)之蛋化石,即出在外蒙哈巴拉、阿特沙博克多(Artsa Bogdo)牙道黑达系中,是属于上白垩纪的。在新疆、宁夏及四川发现者,由杨钟健氏研究(《宁夏之新节结龙化石》等著)。以上所述恐龙种类不一,有归兽脚类者,有归蜥脚类者,约计不下二十种,往往为鉴定地层必要的化石。

◇( 四 ) 鸟类

上新统及更新统地层中之驼鸟化石最为常见,尤以蛋壳为多。鲁维(P.R.Lowe)氏著《中国鸵鸟化石》,杨钟健氏著《中国鸵鸟卵化石之新增发现》(《会志》第十二卷第二期)均记载甚详。周口店出土之鸟化石尤为丰富,由寿振黄氏研究(《周口店鸟类化石之初步观察》,《会志》第二十四卷第一期)。

◇( 五 ) 哺乳期

可分下列诸组:

(1)原始之哺乳类:在蒙古白垩纪地层中发现者,由葛雷高(W.K.Gregory)氏辛博森(G.G.Simpson)二氏研究,甚饶兴趣,见《美国周报》。

(2)食虫类:分别见于白垩纪第三纪及第四纪。辛博森、马修(W.D.Matthew)、舒罗塞(Max Schlosser)、杨钟健诸氏均有述及。舒著《蒙古第三纪脊椎动物化石》,记食虫类四种,皆属新种。杨著《周口店中国猿人地点之小哺乳类化石》记食虫类三科,共五种。

(3)翼手类:更新统甚多,大部由杨钟健氏研究(详《周口店中国猿人地点之小哺乳类化石》)。

(4)肉食类:新生代各层均丰富,研究有贡献者,要推奥斯朋、马修、谷兰阶(W.Granger)、师丹斯基(O.Zdansky)、德日进、裴文中、杨钟健诸氏。师氏著《中国第三纪后期之食肉类动物》,《中国北部第四纪之食肉类动物》,裴氏著《周口店猿人产地之肉食类化石》等专刊,均列入《中国古生物志》丙种。德氏著《周口店第九地点之哺乳类化石》,亦记肉食类六种。

(5)啮齿类:各地层都有本类化石。舒罗塞、谷兰阶、马修、德日进、杨钟健、裴文中诸氏均有重要著作,尤以舒、杨二氏贡献为多。舒著《蒙古第三纪脊椎动物化石》,述啮齿类十二种,新属二新种十一。杨著《周口店中国猿人地点之小哺乳类化石》,记啮齿类六科,共三十二种。杨氏复著《中国北部之啮齿类化石》及《啮类类化石地层及古生物学上之位置》一文(《会志》第十卷)。

(6)有蹄类:在新生代各层特多,对于鉴别详细地层,与啮齿类食肉类有同等重要价值。有特殊研究者,为马修、谷兰阶、奥斯朋、舒罗塞、德日进、杨钟健诸氏。杨氏于民国二十一年发表《周口店第一地点之偶蹄类化石》一著。舒著《蒙古第三纪脊椎动物化石》,记偶蹄类九种,奇蹄类三种。德著《周口店第九地点之哺乳类化石》,记奇蹄类三种,偶蹄类六种。

(7)象类:对于分别新生代地层亦殊有价值。有德日进、杨钟健二氏之《中国第三纪后期哺乳类化石》,杨钟健氏之《山西、河南之哺乳动物化石》,胡步伍(A.T.Hopwood)氏之《中国象类化石》等,均有重要记载。

(8)灵长类:人类以外,灵长类化石所知尚少。舒罗塞氏著《中国灵长类化石》,内分三种。谷兰阶、马修、德日进、杨钟健、裴文中诸氏亦皆有所记载。惟可大书而特书者,要算河北房山周口店发现的中国猿人(Sinantropus Pekinensis)化石。初由裴文中于民国十八年十二月二日发现一完整的猿人头骨,其后又于北平新生代研究室整理残骨,复合成第二猿人头骨。二十五年十一月,贾兰坡又于周口店先后发现中国猿人头骨三具,其保存状态较以前所见者尤为完好。至下颚牙齿等,前后发现尤伙。据魏敦瑞(F.Weidenreich)氏报告:除最近发现三具头骨不计外,判定该项化石,约代表二十四位个体,成人幼年各占一半。男女性别亦大略相等。故世界猿人化石当以中国为独多。关于猿人之研究,以步达生(D.Black)、魏敦瑞二氏功绩为最著。步氏对于后期人类遗迹亦有重要贡献。本类著作均列入《中国古生物志》丁种及《新生代研究室专刊》,兹不具述。

关于动物化石之著述已如此宏富,至国人之研究植物化石,近亦力争上游,不遗余力。兹拟分古生代、中生代及新生代三期,聊记其研究概况。

◇(一)古生代植物化石

赫勒氏(T.G.Halle)著《山西古生界之植物化石》,内容最丰富。于太原系中发现Sphenophyllum oblongifolium Lepidodendron gaudry, pecopteris feminaeformis Callepteridium trigonum等属,时代属上石炭纪,或延及下二叠纪。于山西煤系中有Annularia Stellata, Calamites suckowii, Stigmaria ficoides,Cordaites Principalis四种,皆为中石炭纪至下二叠纪通有之物,以与其下之太原系无根本分别。故赫氏之结论:山西煤系似整个的为上石炭纪,或石炭二叠纪。古盒子系可分上下二部,那林氏因其下有Callipteris,上有Gigantopteris,以全部归于二叠纪。但赫氏证明那林所谓Callipteris为Emplectopteris triangnalaris之误。惟下部确为二叠纪,但以无Callipteris, Walchia等化石,不能充分证明为下二叠纪,上部因发现Neuropteridium Chiropteris, Baiera等属,似已渐近中生代,至早亦未必超过中二叠纪,或当为二叠、三叠纪。按山西太原系素为地质学家聚讼之的,故述赫氏关于植物化石的见解,以备一考。

赫勒又著《云南古生代植物化石》,其中最重要者,为下泥盆纪与中泥盆纪植物化石,如Drepanophycus, Protolepidodendron, Protopteridium故讨论亦特详。

赫氏又著《中国西南部植物化石》,就丁文江氏在云南、四川、贵州所采集的材料,加以研究。其中除有上三叠纪之带状羊齿、梳状羊齿及苏铁诸属外,大都属古生代之产。

高腾(Gothan)、斯行健二氏著《江苏省之古生代植物群》,高腾著《江苏南京龙潭下石炭纪》Lepidodendronfunde属新种发现(均见《西文集刊》第十三号),斯氏著《江苏无锡产下石炭纪植物化石及乌桐石英岩之地质时代》(《会志》第十五卷第二期),均甚重要。乌桐石英岩,从李希霍芬氏调查以来,其时代问题,始终未决,或以为泥盆纪,亦或以为志留纪,至是始得决定其时代属下石炭纪初期。潘钟祥、崔克信二氏又曾就高、斯二氏之鳞木问题加以讨论,详《无锡太湖附近下石炭纪地质述略》(《地质论评》第一卷第四期)。此外斯氏尚有《绥远古生代植物化石》(《会志》第十三卷第四期),《广西下石炭纪之Rhacopteris植物化石》(《会志》第十五卷第二期)诸篇。

张席禔氏著《广东曲江蜡石坝田螺冲煤田二叠纪植物化石》(《两广古生物志》第一卷上册),以羊齿类植物为多。中有两种大叶羊齿Gigantopteris Nicotianaefolia Shenk, Gigantopteris dentate yabe为二叠纪之标准化石,断为与山西之上石盒子系相当云。

◇(二)中生代植物化石

以民国十二年周赞衡氏之《山东白垩纪植物化石》一文(《地质汇报》第五号下册)发表为最早。余如潘钟祥氏《河北房山白垩纪植物化石》(《会志》第十二卷第四期),计荣森、潘钟祥二氏《北平西山之双泉层及其三叠纪之植物化石》(仝上),斯行健氏《甘肃省之中生代植物化石》,《陕西省之侏罗纪植物化石》(《西文集刊》第十三号),及高腾、斯行健合著的《新疆西部侏罗纪植物化石》(《丛刊》第一号)等,对于中生代各期植物均有精深的研究。但斯氏之《中国下侏罗纪植物》一文(《西文集刊》第十二号)其结论与高腾氏合著,曾郑重的说:“东亚中生代植物,其主要造煤时期殆属下侏罗纪。”

斯氏复于民国二十二年发表《陕西四川贵州之植物化石》、《中国中生代植物》等著。前者主要讨论仍属中生代植物。陕西植物似属下侏罗纪。西南植物与安南、东京极相似。贵州发现Lepidopteris Ottonis为上三叠纪末叶标准化石,至为重要。斯氏至此,始稍改前说,谓安南、东京及吾国西南部之植物化石,似微古于吾国北部及西比利亚、阿穆尔两省各处。后者包罗十个省区,研究结果,虽仍信植物化石之主要时期为下侏罗纪,但是因安徽太湖、江西吉安发现上三叠纪末叶标准化石Anomozanutes minor谓仅该二处略有较古之印像。

张席禔氏著《广东乳源湖南宜章间良口煤田侏罗纪植物化石》(《两广古生物志》第一卷下册),中分苏铁、羊齿两类,尤以苏铁为多。结论谓该项化石属于下侏罗纪,其时期当于印度之拉亚马尔层(Rajmahal Beds of the Upper Gondwana Series)。

潘钟祥氏复著《陕西北部中生代植物》,尚在印刷中。

◇(三) 新生代植物化石

本期植物化石,国人研究发表者尚少。主要者有傅兰林(Rudof Florin)氏之《中国南满第三纪初期植物化石》,钱耐(Ralph W.Chaney)氏之《山西太谷上新统之植物化石》(《会志》第十二卷第二期),及钱耐、杜德(Lyman H. Daugherty)二氏之《与周口店猿人共生之豆科植物》诸篇。

三 、矿产方面

中国各地质调查研究机关,每视矿产调查为一种重要工作。据民国二十年实业部地质调查所概况,铁矿一项已调查发现共140.000.000吨,中以河北龙烟铁矿为最重要之一。最近又在湖南、江西、湖北境内,于上泥盆纪地层中勘得水成铁矿,矿量也相当丰富。煤矿调查研究及分析报告,见于《地质汇报》(至二十九号止)已有四十二篇,至谢家荣氏之《煤岩学研究》(《会报》第九卷第三期),可谓别开生面。陕北、四川之石油矿,也曾经加研究,陕北尤为详尽,并曾指定地点开始钻探。其余重要矿产如湖南锡矿山锑、水口山之锌铅、瑤岗仙之钨、云南东川之铜、箇旧之锡、广西富贺之锡、贵州湖南之汞、山东之铝、江苏东海之磷石等,均有重要记载。

中央研究院地质研究所,调查矿产也不遗余力。如湖北阳新、大冶、鄂城、灵乡诸属之铁,蒲圻、嘉鱼、咸宁、崇昌、南漳、当阳、远安等属之煤,以及浙江、平阳县之明礬石,青田县之印章石及石坪川之石英辉钼矿,昌化县之闪锰矿,湖南常宁水口山、浙江诸暨璜山附近之锌铅矿,安徽铜陵县铜官山之磁铁矿,以及南部之锡矿等,均有调查研究报告,可资参考。

两广地质调查所也同样努力于矿区之调查,每处工作报告,大都以地质矿产为标目。除两广所属之重要煤田不计外,如广东云浮、大台、阳春、饿鬼冈及英德之铁,增城之钨与金,惠阳之钼与锡,中山及从化之银铅,曲江之锑,广西武宣之锰,广东钦县之锰与石膏,及西沙群岛之燐酸等,已先后有所报告,其余兼及浙江建德、淳安间,及长兴李家港附近之铁,武康铜官山之铜,吴兴陇山之弗石,四川重庆附近之石油等。

湖南地质调查所因该省金属矿为海内第一,调查尤称完密。

(一)金矿,分布于沅水流域沅陵、桃源、益阳、沅江、汉寿及湘东平江、浏阳、醴陵、湘西会同、湘中安化等处。现已调查者,沅陵洞冲沟、益阳包师冲、桃源冷家溪、汉寿金牛山、安化花岩冲等处。

(二)铅锌银矿,重要产地以常宁水口山为第一,次为郴县船塘,余如湘乡鸦宝山、衡山银坑村、临湘桃林、慈利、廖家山等处,均已先后加以测勘。

(三)锡砒矿,多产湘南与粤桂毘连一带。江华所产为锡砂,不含砒,慈利仅产雄黄(砒)而无锡,余则锡砒共生。今已调查者,有常宁炭山窩、桂阳大顺窩、浏阳蕉溪岭、常宁倒石湖、临武香花岭、郴县金船塘、江华上五堡、慈利、界牌峪等处。

(四)锑矿,矿量甲于全球,每年出口纯锑常逾万吨,占世界产额约百分之七十。矿量以新化之锡矿山为最富,次为益阳板溪,余如安化之林甲冲、田庄湾、滑板溪、柑子围、廖家坪、圭溪、新化之三尖峰、贝溪及宜章、长城岭等处,均已先后施行以调查。

(五)钨矿,主要产地在省境东南部资兴、临武、汝城、茶陵、桂东等县。今已调查者,有汝城、白云仙、大围山、资兴、瑶冈仙、茶陵、双阜仙、 临武、癞子岭、郴县、水湖里、桂东、流源、杨河溪、酃县、石岩窩等处。

(六)锰矿以湘潭为最著,其余散布各处。已调查者,为湘潭、上五都及九罈冲,岳阳芭蕉岭、益阳毛鸭塘,安化县城北郊及常耒、舂水沿岸一带。

(七)铁矿,主要产地为宁乡、安化、新化、茶陵、攸县、沅陵、耒阳等县,其余分布甚广。该所于民国二十二年除偏远未能履勘外,已将全省铁矿区调查殆遍,具详《铁矿志》。其余非金属矿,以煤称首。全省主要煤田大略已施调查,并于二十一年发现湘乡、洪山殿之大煤田,储量达二万万吨以上。余如郴县、柴山、杮竹园及常宁水口山之硫黄矿,郴县骑田岭、耒阳、马水之石墨矿,湘潭龚家渡、浏阳、邵家坳之膏盐矿,以及各处之陶瓷业、石业等,都曾加以实地勘查。

西部科学院地质所最近在会理、西昌、普格、宁南、盐边、盐源等处调查矿地百余,并就重要之区测制矿区图。西昌矿产丰富,尤以会理之矿质佳量多,最为难得。有较彭县铜矿更优良之铜矿二处:一在会理通安,一在炉厂。还有储量达二百五十万吨之磁铁矿。其余金银铅锌镍汞等矿也各有所发现。

江西地质矿业调查所对于赣南钨矿,南康金矿,余干煤矿及浙赣铁路沿线矿产,也经过相当调查,现在似还在继续勘查之中。

至论矿产区域,有翁文灏、谢家荣二氏之论著可供参考。

翁氏于民国八年撰《中国矿产志略》,便对于矿产时代与矿产区域为综括的论述,以全国矿产总别为二:(一)属于变质岩或水成岩者,分为最古变质岩区域,古生界区域,中生界区域,新生界区域;(二)直接或间接属于火成岩者,分为普通区域与特别区域。所谓特别区域,主论中国南部之金属矿带。其大意:自滇南起向东北,经桂省西南,跨南岭南北,经湘南赣南,东接武夷仙霞山脉,以及闽浙各山地,都是花岗岩之侵入地;金属矿藏在花岗岩显露处,锡最多,钨铜次之,附产金及硫化砒,是名锡带,其位置最南;离花岗岩较远,为铅锌铜诸矿,成交换充填矿藏,如云南东部及中部,湖南、江西之南部,浙江金、衢、严各属等,是名铅锌铜带,其位置皆在花岗岩以北;离花岗岩更远者为锑带,云南东部先见锑,贵州、广西与汞共生,经广东北部,至湖南西部达于极盛;继锑带之后,离花岗岩愈远,是为汞带,所以贵州一省产汞独富云。

谢氏不立分带之说,而选矿藏因相似的地点联为一区,共分全国为十六区。

总之,翁氏之分带仅限华南,是着重矿质和花岗岩的关系;谢氏的分区遍及全国,是着重矿藏生成当时种种环境的。

就矿产分类而论,近时也显见进步。丁格兰(F.R.Tegengern)氏对于中国铁矿曾分为七类(详《中国铁矿志》)。

近时,谢家荣氏又分为五大类十七式,其分类法,是以成因为主,以含矿层之种类时代及沉积法式等为副的。(详《地质论评》第一卷第一期。)

朱熙人氏将全国铜矿依据地质构造及矿石成分,分为七类:(一)汽成矿藏,主要矿石为斑铜矿、黄铜矿、辉铜矿等,附生矿常有电气石,云南东川、四川会理之铜矿属此类;(二)接触交换矿藏,矿石为黄铜矿、斑铜矿等,湖北阳新、大冶,吉林延吉之天宝山,盘石之石咀山诸铜矿皆属此类;(三)深造热液矿藏又分二式:一为磁黄铁矿黄铜矿脉,如四川之彭县山东之济南桃科各矿,一为斑铜矿黄铜矿脉,如福建之南平铜矿;(四)中温热液矿藏,围岩受矿液浸蚀,每生矽化作用、绢云母化作用等,如河南济源,山西绛县,湖北西部各铜矿皆类此类;(五)基性岩流中铜矿,本类矿石有自然铜,如云南各矿,有硫化铜,如四川各处,常与泡沸石共生,故知当时温度甚低,约在百度以下;(六)水成铜矿,如湖北南漳、东巩铜矿产于三叠纪巴东系中部之石灰岩底层间,新疆拜城、阿克苏间之铜矿产于戈壁沙砾层间,以及川西、滇北、黔西一带三叠纪地层中之水成铜矿,都是;(七)成因不明之铜矿(参看《中国建设》第十二卷第四期及第十七次《万国地质学会报告》)。

南延宗氏对于中国之铅锌矿作一综合的研究,共分为五类:(一)汽化矿藏,如四川会理之矿;(二)接触交代矿藏,如延吉、天宝山、会理诸矿;(三)深造热液矿藏,如湖南郴县之金船塘等;(四)中温及浅成热液矿藏,如湖南水口山,浙江诸暨等铅锌矿;(五)水成矿藏(参看《中国建设》第十二卷第四期)。此外对于水口山之锌铅矿,有南延宗之《显微镜研究》(《会志》第十三卷,第二期),孟宪民、张更之《水口山矿物沉积次第论》(中央研究院地质研究所《西文集刊》第十五号),皆可供参考。

此外,锑、锡、钨、锰、铝、钼、石油、礬石、石盐、石膏、冻石诸矿,也均有若干专门研究报告,兹不具举。

要之,中国对于矿产调查,不仅经济方面多所贡献,即学理方面也不断研究之中,其为一种向上的征象,是无疑的了。

至于矿业方面,有丁文江、翁文灏、谢家荣、侯德封诸氏之《矿业纪要》,前后已出版五次,阅之可以略知逐年变迁的概要,和中国矿业界在世界上所占的地位。

四 、岩石和矿物方面

岩石固应包括水成岩、火成岩、变质岩三大类。但水成岩与变质岩每随地质报告顺次叙述,特别作精详研究者尚不多觏。而种类繁赜,形式复杂,时代较难确定者,莫如火成岩一类,非先从实地精密观察,再加以显微镜下的检查和化学分析,颇难得鉴别的正鹄。所谓岩石学者,火成岩实占重要部分,本节所述,也只在此。

其就相当范围内之火成岩,加以观察研究作为论题者已颇不少,试举下列诸文:

那琳( E. Norin )《山西紫金山鹻性正长岩》,实业部地质调查所《地质汇报》第三号。

巴尔博( Ggorge B.Barbaur )《济南之侵入岩》,《中国地质学会志》第二卷第一、二期。

叶良辅《中国接触铁矿带闪长岩之研究》、《临汾县之方沸石正长岩》,《会志》第四卷第二期。

李学清《四川含镍之橄榄岩》,《会志》第四卷第三、四期;《南京钟山之火成岩侵入及其变质情形》,仝上第九卷第四期。

谭锡畴《中国之凝灰砾岩层》,《会志》第五卷第二期。

德日进( Teilhard de Chardin )《中国北方古生代后期之喷出岩》,《会志》第七卷第一期。

赖格华( A.Lacroix )《中国东部中生代及近生代喷出岩之成分及其特征》,仝前;《热河围场伟晶玄武岩》、《满州及东蒙熔岩之研究》,均见《会志》第八卷第一期。

王恒升《直隶宣化一带古火山之研究》,《地质汇报》第十号;《北京西山妙峰山髫髻山一带之火成岩》,仝上第十一号。

王炳章《热河北票之火山岩研究》,《会志》第八卷第四期。

何作霖《湖北阳新大冶鄂城一带火成岩之种类》,中央研究院地质研究所《集刊》第二号。

叶良辅、喻德渊《南京镇江间之火成岩地质史》,地质研究所《专刊》乙种第一号。

新常富、曹世禄《山西南部鹿顶山及桥山之鹻性侵入岩》,《会志》第十二卷第二期。

杨杰《山东莱城东南马鞍山之正长岩》,《会志》十四卷第三期。

以上诸作,或者注重实地比较观察,或者注重化学分析,或者注重显微镜研究,大都对于岩石性质种类和产生形式次序多所记述,亦或推及地壳运动,和水成岩类变质的关系。其范围较广研究较详者,尤推叶、喻二氏《京镇间之火成岩地质史》。据称前后所得标本数在八百以上,制成岩石薄片约一千五百余,作化学分析七十有余,可想见其内容之丰富了。本著重要研究虽限京、镇间之火成岩,但沿海各地如山东蒙阴、莱阳、青岛、胶州、即墨等处,浙江温、台及天目山一带,南至香港,各就同期火成岩分列系统,综核比较。据其分类研究结果,共分五类,由古而新,总括如下:

(一)酸性及中性喷出岩类,下白垩纪或至中白垩纪;

(二)花岗闪长岩性侵入岩类,中白垩纪或上白垩纪;

(三)辉长岩性侵入岩类,白垩纪末或第三纪初(正当西南—东北褶曲湾成弓矢形折曲之时期);

(四)长英岩性侵入岩类,第三纪之中叶,或与喜马拉雅运动同时;

(五)橄榄玄武岩流,第四纪,后于喜马拉雅运动。

以上各类火成岩之先后次序,都从实地察其相互关系而得,自属相当正确。第一类喷出岩之属于下白天垩纪或中白垩纪,因曾掩及自侏罗纪至下白垩纪之钟山层,自不能较下白垩纪更古,且从他处比较推断,尤当与下白垩纪为近。至第二类花岗岩,南北分布尤广,往往归诸中生界末期至第三纪初期。最近高平氏讨论中国东南中生代末期花岗岩之分布(参看《地质论评》第一卷第四期),也主张:“属白垩纪火山岩喷发之末,第三纪红砂岩停积之前。”诸说都和叶、喻二氏所见略同。

据鸿钊推断,花岗岩之侵入期,大约至早应属上白垩纪。(参看《地质论评》第一卷第一期。)第三类和第四类侵入岩,便可由此递推。至第五类玄武岩流,北方所见率属渐新统。南京附近,玄武岩产于方山砾石层之后。但最近巴尔博、杨钟健诸氏都主张方山砾石层较雨花台砾石层为古,故玄武岩得属上新统中早期,或中新统,抑或后渐新统。这是和叶、喻二氏所见不同的一点。

那琳、新常富、曹世禄诸氏在山西所见的鹻性火成岩,在东亚火成岩类中要可别树一帜。至今所知,仅山西临县紫金山,交城火焰山,及临汾县东南鹿顶山、桥山等处之侵入岩应属这一类,其余国内绝少发现。他日对此类岩石之分布,尚留追求的余地,自不待言。

或就各地火成岩之活动次序,察其时代相近者列表对观,不惟可以窥见同期火成岩之分布情形,也可以明瞭各方最近所达到的研究结果。如叶、喻二氏《中国东部火成岩期比较表》,和谢家荣氏《中国中生代末期至第三纪初期火成岩表》,虽尚不无商榷的余地,至少也得视为地质史上一个近似值了。

◇叶良辅、喻德渊 《中国东部火成岩期比较表 》

(见《南京镇江间之火成岩地质史》)

关于矿物的研究,也有稍可记述的,如翁文灏、卢祖荫二氏对于《浙江产石榴子石的光性研究》(《地质汇报》第二号),李学清氏对于《河北平山产刚玉及福建闽侯产寿山石的研究》(《会志》第五卷第一期又第七卷第三、四期),王绍文氏对于《山西繁峙产黄晶蓝晶及墨晶的结晶研究》,《交城产正长石结晶及双晶之研究》(《会志》第十二卷第四期),《中国北部中部及蒙古产黄晶之研究》(《会志》第九卷第二期),何作霖氏对于《浙江普陀山朱家尖岛之钠微斜长石之研究》,(地质研究所《丛刊》第四号),都是纯粹以矿物为对象,依据结晶学、结晶光学及化学分析加以研究的。还有就是隐微的和偶然发现的稀有矿物加以研究鉴定者:如李学清氏鉴定四川橄榄岩中之含镍矿物(《会志》第四卷第三、四期),及河南南阳之玉石(《地质论评》第一卷第一期),何作霖氏鉴定绥远、白云、鄂博之希土类矿物(《会志》第十四卷第二期),孟宪民、张更二氏鉴定浙江昌化之闪锰矿(地质研究所《丛刊》第四号),及湖南常宁、水口山之泡沸石(地质研究所《西文集刊》第十五号),皆是。

鸿钊所撰的《石雅》和《洛氏中国伊兰卷金石译证》两著,中罗岩石矿物甚伙。不过研究的领域和目标又微有不同。第一要沟通今古中外名实,追求其异同沿革;第二要推论古代文化和金石的关系;其余对于是非真伪聚讼不决的问题,也要在可能范围内加以科学的或比较合理的剖析。鸿钊还有《宝石说》数卷,自纯属矿物范围。此外如《玉于中国历史上之价值和名称》(《会志》第一卷),《中国用锌的起源》,《再述中国用锌的起源》(《会志》第二卷第一、二期又第四卷第二期),《从宝石所得古代东西交通观》(《地学杂志》民国十九年第一期),《答白鸟库吉氏论大秦木难珠》(《学艺》第十三卷第三期,单行本《学艺小丛书》第十种),《评陈文熙氏炉甘石tutty鍮石鎕锑考》,(《学艺》第十三卷第六期)诸文,是又专从辨订矿石名实和沟通中西文化上着笔的。

五、 地质构造方面

讲到中国地质构造,在太古代,观于泰山层之变质复杂,其变动之剧烈,自不待言,而不易明言。到了元古代,威理士氏分五台系为三部:下为石嘴层,中为南台层,上为西台层。三层各不整合,又下与泰山层上与震旦系亦各不整全,证明旧元古代与其前后之变动亦甚繁多。中国在寒武奥陶纪,造山运动较少,惟造陆运动处之可见,所以当时海成地层或全或缺,或厚薄,或断或续,这都是海陆迭升迭降的结果。

至志留纪后期之造山运动。在欧洲西北及西部殊为壮烈,通称“喀里道尼亚运动”(Caledonian movement)。俄人Mushketov对Fergana西部本期运动,称“土尔古斯坦(Turkestanian)运动”,丁文江氏于民国十八年撰《中国造山运动》一文(《会志》第八卷第二期),因本期运动首见于广西,故称“广西运动”。原来“喀里道尼亚运动”,在亚洲以西比利亚西部,蒙古Fergana西部等处为著,至天山、阿尔泰、昆仑等地方,因泥盆纪地层直接结晶片岩片麻岩花岗岩,本期运动依然未明。中国北方无志留纪与泥盆纪地层,石炭纪层每平行累积于奥陶纪层之上,其间绝无造山运动之迹,自不待言。中国中部如湖北宜昌,阳新灰岩与新滩页岩之间,倾斜还是一致。最近李毓尧、李捷、朱森三氏发表《宁镇山脉地质》,谓汤山系(中奥陶纪)与高家边层(下志留纪)之间有“喀里道尼亚运动”,又高家边层与茅山砂岩(中泥盆纪?)之间,有江南运动。但二者都是假整合,在层位上固有相当间断,至造山运动似尚未易明言。又据近人调查报告,如刘季辰、赵汝钧之于江苏,叶良辅、李捷之于皖南,王竹泉之于江西西北部,高平之于浙江东部及江西玉山、广丰,孟宪民之于浙江绍兴、诸暨、萧山、嵊县诸处,刘季辰、赵亚曾、舒博文之于浙江西部,王恒升、李春昱、王曰伦之于福建,所见古生代地层虽有间断,但累积倾斜殆皆一致,且每受同一褶曲。据是,中国中部及东南部似乎都未受着喀里道尼亚的影响。但是朱庭祜等在浙江西北部所见,又与刘季辰等所见显有出入。刘季辰、赵亚曾二氏之《浙江西部地质》(《地质汇报》第九号)《构造篇》说:

千里冈砂岩及石英岩来自赣边境,直达杭垣,在地形上虽西南为衢江上游,中部为新安江,东北为天目溪所截,但山势雄伟高峻。仍不失为浙西主干山脉。大体为一复杂之向斜层,其中心间有飞来峰石灰岩或二叠纪煤留其上。自此复向斜西北行,属于奥陶纪砚瓦山系及印渚埠系,皱为种种褶曲,倾斜大体仍向东南,故地层愈西而愈古。凡古生层之累积倾斜并皆一致,故知绝无显著之造山运动参加其间。

此外,舒博文氏于浙西所见,也得到大致相同的结论。但朱庭祜、徐瑞麟、王镇屏三氏之《浙江西北部地质》(两广地质调查所《年报》第三卷上册),其结论又如次:

刘、赵二君主张自最古以至侏罗纪以后之地层归诸同一构造单位。作者等所欲讨论者,即印渚埠系与砚瓦山系之构造,与千里冈砂岩飞来峰石灰岩及礼贤煤系等较,亦有不同之点。前者比较复杂,如褶曲断层等发现极多又有逆掩断层逆掩褶曲等,最显著者为多数小褶曲,其倾斜度亦往往极大。此种构造,自成一式,与后者不同。千里冈砂岩褶曲较为展开,褶轴倾斜,尤为特具之点,又有单斜层等,断层则不若前者之多。此种不同式之构造情形,虽岩石性质颇有关系,但千里冈砂岩为大陆沉积,印渚埠系与砚瓦山系既有笔石及直角石等化石,岩质又皆细致,其为海水沈积无疑,由海相变为陆相,地壳当有变动。且在调查区域内,千里冈砂岩之北,与砚瓦山层多为不连续之接触以此而有不同式之构造,设非经过一造山运动,曷克臻此。故作者之意,以为泥盆纪以前,浙西确有造山运动,下志留纪与泥盆纪间地层因以残缺,即丁文江氏所称之喀里道尼亚运动,据此可多一证据。

据朱氏等推断,浙西西北部在泥盆纪前奥陶纪后似曾经过一次地壳运动。又据李殿臣、王镇屏二氏之《浙江长兴、吴兴、武康、德清、余杭五县地质》(两广地质调查所《年报》第三卷下册),谓风竹页岩系(志留纪)与其下之砚瓦山系(奥陶纪)成不整合接触。其说如下:

于武康城西北三里乌迥山西部,风竹页岩系最下部褐色厚层砾岩出露,其下为砚瓦山系上部之砂岩层。砂岩层倾斜向南六十五度东,倾角五十五度,砾岩层倾斜向南六十七度东,倾角三十度,故二者显然为不整合接触千里冈砂岩与风竹页岩间之关系,因无直接露头,不得而知。

今按风竹页岩,一般谓与湖北龙马页岩相当,归入下志留纪。假若该处之地壳运动发生于下志留纪与上奥陶纪之间,又较一般喀里道尼亚期为稍早。但所测上下层倾斜大体一致,倾角仅差二十余度,或系地层间断,再参加挠曲作用也未可知的。总之浙江有无喀里道尼亚运动,经过几番研究,还只是一椿悬案,没有达到十分决解的程度,大约至多也不是一个重要运动期吧!

在中国西南部,首由朱庭祜氏于广西贵县北境,发现中泥盆纪之莲花山系与其下之龙山系为不整合接触。并且证明龙山系造成以后,地壳已经过剧烈变动,所以其中褶曲特多,构造复杂,非他系地层可以比拟。(参看两广地质调查所《年报》第一卷。)丁文江氏于南宁、武鸣间,又于南宁、宾阳间,所见龙山系与莲花山系间之关系,亦复如是。但龙山系以砂岩页岩为主,砂岩多黄色或红色,岩石性质和层序关系,断归志留纪。丁氏改名“广西运动”,意即在此。

又,冯景兰氏之《广西桂林等十四层地质矿产》(两广《年报》第二卷下册),曾于蒙山城南古眉冲地方,见金竹坳系砂岩(下志留纪?)下与龙山系似为不整合接触。此金竹坳系是否确属下志留纪,抑或与莲花山系相当,未易明言,故此处运动期仍未易决定。至莲花山系与龙山系间之不整合,李殿臣氏于广西来宾、武宣、桂平诸属亦曾见及。(《两广年报》第二卷上册。)又,李捷氏于广西罗城、黄金寺门附近,曾察见莲花山系与其下之南岭层为不整合。惟南岭层未获化石,地质时代骤难确定。其岩石可分两部:上部为厚五百余公尺之厚层状灰绿色砂岩,下部以绿灰色页岩为多。李氏暂归诸寒武震旦纪。(《地质论评》第一卷第三期丁氏纪念号。)据是,其间之地壳运动,只得借莲花山系与龙山系之关系来决定,或者同属于喀里道呢亚期,亦未可知。

此外,赵亚曾、黄汲清二氏之《秦岭山及四川之地质研究》,曾提及泥盆纪前之地壳运动,其说如下:

大巴山中并无泥盆纪地层,在四川西北则甚发达,以江油县为最完整,故名江油系。下部为平油铺石英岩,厚达三千公尺,中为白石铺灰岩,中含中泥盆纪之标准化石,上为唐王寨灰岩。江油系在西部较厚,东抵广元一带即渐薄,愈东,则中下部泥盆纪全缺,只余上部矣。江油系与新滩系常成不整合接触,在潮天附近见之,故知泥盆纪之前有一地壳变动。

又,田奇㻪、王晓青、许原道三氏发表的《湖南长沙、湘潭、衡山、邵阳、衡阳、湘乡六县地质志》,以谭家坝系属志留纪,以跳马涧系属中泥盆纪,其说二系间之关系如下:

谭家坝系岩层出露虽欠连续,但与跳马涧系之不整合,实有下列之二证据:(一)本系山岭在九神山、清水塘及石门冲附近一带,凡高出二百公尺者,其山顶之上,靡不有跳马涧系底砾岩之残留,与本系岩层呈不整合之相;(二)在湘潭、湄水桥及金田桥以东一带,及衡阳、栗山铺附近,跳马涧系均直接不整合覆于天马山系(志留奥陶纪)之上,本系岩层全付缺如。可知湘省在跳马涧系停积之前有一相当于喀里道尼亚之造山运动。

据是,丁氏所称“广西运动”在四川西北部及湘省长沙、衡山、衡阳诸属,俱得着相当有力的证据了。

在云南方面,国人调查地质报告尚少发表,殊难讨论。最近尹赞勋氏将发表《施甸之奥陶纪及志留纪》一文(《会志》第十六卷丁氏纪念号),谓该处奥陶纪及志留纪间无大不整合,志留纪与泥盆纪间确有相当重要的造山运动。据是,云南之有喀里道尼亚运动,似可信。

又,朱庭祜氏于广东曲江、乐昌、乳源三县调查时,将所谓古生代下部地层依不整合的关系,分为上、下二系,谓与广西所见的龙山系及莲花山系之一部相当。下部地层之岩石为千枚岩,板岩状页岩,板岩及变质砂岩等。上部以石英为主,与莲花山系不同之点,莲花山系有三公尺许之底部砾岩,其上有页岩及薄层砂岩,中含中泥盆纪化石,此处均未之见。但下部岩层组织甚细,层积甚薄,构造复杂,褶曲极多,似在上部石英岩未沉积以前,已经一次之剧烈变动,其情形正和广西之龙山系与莲花山系间之关系相同。(两广《年报》第二卷下册。)朱氏假定下部为寒武纪或志留纪,上部为泥盆纪,也看作同龙山系和莲花山系一样。若然,广东北部也似曾沾着“广西运动”的余波了。但究竟东南一带所见,还不像西南方面那样显著,将来或者还有正负两方面追回的证据,都是未可知的。

其次要讲到上古生代的“海西宁运动”(Hercynian movement)了。在天山方面,Mushketor称为“天山运动”,可分两期:第一期发动于泥盆纪与上部下石炭纪之间;第二期在上石炭纪,或竟在石炭纪与二叠纪之间。天山地方二期都完备,昆仑地方,似只见到第二期。南山方面据李希霍芬、劳川两氏的研究,大约和天山相仿,也可分为二期。(参看丁文江《中国造山运动》。)袁复礼氏曾将甘肃之臭牛沟层(上部下石炭纪)分为四层,并示其上下关系如次:

假若南山系之一部属于泥盆纪(参看丁文江氏《中国造山运动》及孙健初氏《南山及黄河上游之地质》,《会志》第十五卷第一期),那就证明该处有海宁西第一期运动了。

又,尹赞勋氏最近于云南西部保山县西南十里,及东南部泸西县西北矣维哨,广南县西二百里长冲沟,东南二十里董那孟小寨,东南百乐街西北十里,又东南龙潭村附近,均有丰宁纪(下石炭纪)地层之发现,其下多与泥盆纪地层不整合,或关系不明,其上与二叠纪有孔虫石灰岩相整合。(见《地质论评》第一卷第三期,田氏著《中国之丰宁纪》。)这是证明云南西部及东南部都有海西宁第一期运动。

又,最近尹氏来简,谓滇东所见地层,为中下泥盆纪、下石炭纪、马平石灰岩栖霞茅口及竹塘各系,上部为下、中、上三三叠纪,及与邕宁系相当之地层。下泥盆及中泥盆之间不整合,中泥盆纪与下石炭纪间至少有不连续现象,中石炭纪为一不甚剧烈的运动时期,至上二叠纪与三叠纪间运动较为显著。据是,云南东部之“海西宁运动”又似可分为数期。

又,李捷氏作广西罗城县黄金寺门附近地质柱面圆,在下石炭纪十字墟系与上泥盆纪古化灰岩之间,有一显明的不整合。但自十字墟系而上以迄下二叠纪之船山灰岩,中间沧桑变迁虽甚频繁,地层亦时有间断,但尚无造山运动遗迹。可知该地之“海西宁运动也”只有第一期较为显明。

但另一方面,冯景兰氏在广西鹿寨、西山及溜江县城西北山,见鹿寨系页岩砂岩(下石炭纪)与古化灰岩整合相接。(两广《年报》第二卷下册。)又似海西宁初期运动并未曾波及彼处。又乐森璕氏之《广西北部地质矿产》(同上)称上二叠纪之马平灰岩与下石炭纪之燕子系成不整合接触,与中二叠纪之罗城介石灰岩整合接触,又与上泥盆纪之古化石灰岩成不整合接触。合冯、乐二氏所见,广西北部及东北部之本期运动,又好像介在中二叠纪与下石灰纪之间了。

丁文江氏又曾在广西西北河池县属发现水平的二叠纪灰岩乘于直立的泥盆纪灰岩之上,前者含Lythonia及Gastrioceras,后者含Stringocephalus。可见广西之有“海西宁运动”的是事实,或者还可划分数期,但尚未达到最后的结论。丁氏又在四川南端会理州地方发现二叠纪与下石炭纪或泥盆纪间之造山运动。他在云南东川及贵州初次所见,似尚无相当记录。惟印度有显明的“海西宁运动”,大致可分二期,与天山正相仿佛。所以丁氏在这一带的本期运动又称“越南运动”。(参看丁氏《中国造山运动》。)

又,赵亚曾、黄汲清二氏于秦岭北部,即凤县草凉驿地方,曾发现二叠纪之草凉驿系与较古地层为不整合,但不见于秦岭南部。据是,秦岭北部似有当于海西宁后期之地壳变动。

讲到中国东北部及中部扬子江中流地域,在上部古生代地层,只可以看到有间断之处,或者在岩石性质上可以看到海相或陆相种种变迁。据今日所知,至多可以代表造陆运动,还不能代表造山运动。

但在扬子江下游,朱森氏在皖南贵池县犂子坑及皂角岭等处,曾发现龙潭煤系与其下孤峰层间有一显明的不整合。至造山时期,朱氏谓依层位上之研究,当在下中二叠纪之间。(参看朱森《安徽南部古生代后期造山运动之一幕》,《会志》第十一卷第二期。)

又,李四光氏研究中国东南部之“海西宁运动”共分六期,每期各加以特别名称。从下数起,有志留纪层与乌桐石英岩间之“江南运动”,金陵灰岩与高丽山系间之“建康运动”,和州灰岩与黄龙灰岩间之“淮南运动”,黄龙灰岩与船山灰岩间之“昆明运动”,栖霞灰岩与龙潭灰岩间之“东吴运动”,还有龙潭灰岩与青龙灰岩间之“苏皖运动”。(参看李四光《中国东南部古生代后期之造山运动》,《会志》第十一卷第二期。)李毓尧、李捷、朱森三氏之《宁镇山脉地质》,也援用这六个名称,但说在孤峰层与龙潭煤系之间(东吴运动)是不整合,其余都是假整合。据是,在这六种运动中最显著的要算是“东吴运动”,也就是朱森氏在皖南贵池县所见的造山运动之一幕,此外恐还是造陆运动为多。

又,李殿臣、王镇屏二氏在浙江吴兴县城西北王母山、天门山间,及李家港东北杨家山白龙洞一带,每见飞来峰石灰岩与千里冈砂岩常成不整合接触。杨家山白龙潭所见尤为复杂,后者每成波形及倒转褶曲,再成逆掩断层。据是,浙西也至少经过一次“海西宁运动”了。

总之“喀里道尼亚运动”,即丁氏之“广西运动”,除绝远西北地方外,西南如广西、湖南及四川西北部较为显著,东南一带尚待考查。至“西海宁运动”,即丁氏之“越南运动”,除天山昆仑地带外,南山及秦岭北部,云南西部及东南部,广西北部及西北部,四川南部,以及江、浙、皖南一带,都还留着相当遗迹,不过要作分期研究,往往因地层残缺,还未能达到一致之点。这可以说是中国古生代造山运动一个史略。

讲到中生代,因为时代较近,造山运动的遗迹比较容易观察,其分布情形,也比较古生代更为广泛。最初研究这个问题,有翁文灏氏之“燕山运动说”,可以参考下列两篇文字:《中国东部中生代造山运动》,《会志》第八卷第一期;《热河附近地质构造研究》,《地质汇报》第十一期。

翁氏之说,大概分中生代之造山运动为前后二期,二期中间为火山活动期。因其最初发现于北平西山一带,所以命名“燕山运动”。前期运动,断定在侏罗纪末白垩纪初,因其不甚剧烈,看作一种绪动;后期在下白垩纪火山岩系之后,造成盛大的褶曲及逆掩断层,看作“燕山运动”之主要期。

丁文江氏发表的《中国造山运动》,也说到“燕山运动”之分布和分期。大略如下:

此外,谢家荣氏就中国中生代之造山运动,加以分期如次(《会志》第十五卷第一期,及《地质论评》第一卷第三期):

第一期,在三叠纪与下侏罗纪之间,当于北平西山双泉层与门头沟煤系间之假整合,宜昌巴东系与香溪煤系之关系亦同;

第二期,在上侏罗纪与下侏罗纪之间,当于门头沟煤系与九龙系间之不整合;

第三期,在下白垩纪间,当于髫髻山系安山岩流与东岭台系流纹岩流间之不整合,又苏、浙、闽、粤、热河、北票等处所见亦略同;

第四期,在上白垩纪与下白垩纪之间,在西山当于流纹岩与与坨里层间之不整合,造成多种逆掩断层;

第五期,在上白垩纪与始新统之间,在西山当于夏庄层与长辛店砾石层间之不整合,湖南等处俱曾见及。

鸿钊对于中生代之造山运动,最近也曾发表两篇讨论的文字:《中国中生代晚期以后地壳运动之动向与动期之检讨并震旦方向之新认识》,《地质论评》第一卷第一期;《中国中生代初期之地壳运动与震旦运动之异点》,《地质论评》第一卷第三期丁氏纪念号。

第一篇,是专论造山运动,不涉其他造陆运动。又因为中生代以后的造山运动,几乎每期都能发现逆掩断层及倒转褶曲等,认为研究动向的绝好材料;又从动向与地层之关系上,认到各个不同的时期,才知道某种动向,应属某期,分期问题,也就同时相当解决了。恰好在各期动向里边发现一个普遍一贯的规则,就是各期之动向,大略与“震旦方向”(即东北—西南方向)直角相交,并且前期与后期相反,如第一期的动向从东南向西北,第二期便从西北向东南,第三期又与第一期同,第四期与第二期同,第五期又与第一期同。这样反复一致的造山运动,前后最显著的共有五期,所以我便连贯起来,统名曰“震旦运动”,以表示属于一个系统的意思。并且发现“震旦运动”的动期正和当时各种火成岩活动的前后次序大略相当的,所以我便用“地壳波动说”(Oscillation theory)和“地壳均衡说”Isostasy来说明“震旦运动”之起源,说是因地下岩浆前后反覆运动而起的。试将“震旦运动”之动期动向和有关系的火成岩列为一表如下:

“震旦运动”波及之区,实甚广泛,远驾喀里道尼亚、海西宁运动之上。据丁文江氏考见所及,蒙古天山、中亚等处皆当入其范围。即就中国本部而论,沿海各省,南自广东,北抵辽宁,影响最剧;内而秦岭以东,淮阳以北,首如冀、鲁、豫、晋以及内蒙区域;中部沿扬子江流域西上直达四川;南部包括南岭范围,除大青山、秦岭、大巴山等古构造地带稍稍转变动向外,其余褶曲构造殆无不与震旦方向为近,其褶曲时期又无不与“震旦运动”相当。不过有的运动遗迹各期俱备,有的地层残缺,仅可推见一二期。

要之,白垩纪前后,实中国唯一伟大的整齐的造山运动期,是无疑的了。

在三叠纪末期,中国各地所见,大都以造陆运动为盛,如谢家荣氏之第一期,在北平西山、湖北宜昌所见,应属此类。丁文江曾谓云南、安南等处有后雷底格统之造山运动,但彼处地质报告刊印尚少,一时未易详加讨论。近惟孟宪民氏记述云南箇旧地质(《地质评论》第一卷第三期),称火把冲煤系(侏罗纪)不整合的覆于箇旧灰岩(三叠纪)之上。又最近尹赞勋氏来简,谓“云南中部东部最显著者,为三叠纪末期之运动”。这似可为丁氏之说加一佐证。又李毓尧、朱森二氏于湖南宜章、艮口地方,发现侏罗纪与石炭二叠纪地层于走向上为不整合,特名为“艮山运动”,以当于宁、镇间之“南象运动”。(《会志》第十三卷第二期。)按宁、镇间之“南象运动”似仍为造陆运动一种(参看《地质论评》第一卷第三期),但云南中东部既有三叠纪末期之造山运动,李、朱二氏所见,或即受云南方面之影响,也是十分可能的。但至今所知,只限滇、湘一部;且运动方面亦未详,是否为“震旦运动”之绪动,还是一个未决的问题。

翁文灏氏以“南岭运动”归入喜马拉雅系,丁文江氏归入“燕山运动”第三期。鸿钊从南岭构造方向与运动时期考察,似应入“震旦运动”范围。南岭地方,据现在所知,自以“震旦运动”第四期为最著,也就是丁氏之“燕山运动”第三期;不过第五期也受着相当重大影响。这第五期运动也还不属于喜马拉雅系,因为它的动向是从东南向西北的,如湖南衡阳红砂岩层后之运动,宁、镇间之“茅山运动”等,都是属于第五期的。那么,喜马拉雅运动,中国是不是受着影响?至今还未明白,也许不远就会明白的。

还有高平氏最近发表的《中国东南部中生代末期花岗岩分布与地质构造之关系》(《地质论评》第一卷第四期),正是说明“震旦运动”第四期与花岗岩之密切关系的。他的结论是:

中生代末期之地壳运动(著者谓属于鸿钊之“震旦运动”第四期),完全与中生代末期之花岗侵入为同时,且同一原动力。故岩浆突起处,即为外斜轴,而造成今日中国东南部若干带之花岗岩带与若干外斜层也。

李四光氏又曾就东亚各种构造型式,加以理论的或实验的探讨。其在《外国地质学杂志》及万国地质学会发表的,有次之数篇:Some Characteristic Structural Types in Eastern Asia and Their Bearing Upon the Problem of Continental Movements, Geological Mag. vol. 66, nos. 782-5, 1929;Further Notes on Structural Types and Earth Movements, Ibid. Vol. 68, no 799, 1931;The Framework of Eastern Asia Report 16, Intern. Geol. Congr. Washington, 1933.

李氏对于大陆运动问题的提要,见于西元1935年《伦敦地质学会讲演节录中》,兹摘译如次:

东亚之大体构造,主要为三种型式所支配。这三种型式是各自独立的,但有时似相互整列,有时似相互冲突。其型式是(1)伽旦西亚(Cathaysian)地向斜及其补偿的地背斜,(2)东西向列带,及(3)铗状型(shear-forms)。

中国下部古生代所有海成地层之性质与范围,为多少平行于东亚海岸之浅海槽所支配,这是从东北向西南的。此海槽即古伽旦西亚(Palaeocathaysian)地向斜,自震旦纪后期便已存在,狭长陆块(Palaeocathaysia)立于其东,以作东亚大陆的边界;今日所见,就是中国东南部之海岸带。

奥陶纪末,抑或志留纪,此古伽旦西亚地向斜之北部(即中国北部)升起为陆,其小而较深的海槽在地向斜之他部。志留纪之浅海限于中国南部,在秦岭西侧或较深,或竟与原始的南山地向斜相连接。泥盆纪海亦主在中国西南部,汜滥于蒙古,华北陆块高出其间。在中石炭纪与下二叠纪之间,此陆海再汜滥于古伽旦西亚之面积。但中国北部水浅而时时动摇,深水在南,尤在西南。此海面积始相当于台底斯(Tethys)之东端,西南海直延至三叠纪后期,形成中古伽旦西亚Mesocathaysian地向斜。至下侏罗纪便全部淤积。自此以后,中国便成大陆,直至现在,全无海成层之发现。

现在的地形,从侏罗纪白垩纪运动后便如此,其中当然也有为古造山带所支配的。古伽旦西亚型式之地向斜与地背斜虽多少有所变动,但还得认识。原来单独庞大的海槽易为数个平行海槽,中夹以隆起的陆地带。海槽之一是日本海与黄海;又一个较远的内陆,从满州平原延长至中部扬子盆地。后者得视为古伽旦西亚地背斜之承继者,也可称为新伽旦西亚(Neocathaysian)地向斜。如今日所见,是走向东北与西南的。

属于东西列带的第二种型式,列表如下:

这样整齐的造山带,为东亚构造现象中最显著之一。各带相距约当纬度八度。

第三种型式就是铗状型,亦有三种。第一种为东北或西北向约略平行之褶曲带,常为断层所截,多少直交于褶曲轴。第二种为弧矢形。裘斯(Eduard Suess)氏所谓亚细亚弧,即本于此。第三种为褶曲束(bundle),沿陆块或古山地作弯曲状,褶曲轴亦成曲线形(李氏原用三个希腊字表示三种雏形)。

鉴于各种型式之力学论及实验所得的雏形,因知中国之铗型构造是陆块上层之水平剪力运动,其剪力向南或偏西,一面与西藏陆块或东西列带之破裂地点相拒,一面又与大陆边界相拒。互为密接的地向斜与地背斜亦不啻为整个对太平洋底向南运动之假说加以说明。

乔治·达尔文(George Darwin)氏始依调和的解析推论平行于赤道之理论的山脉。谓这种山脉得因潮力或起于地球自转的旋转力不适应于地形而成。

伽旦西亚地向斜与伽旦西亚,恰得对比阿伯拉加地向斜(Appalachian geosyncline)与阿伯位加。中国之东西列带与各种铗状型似有普及世界的意义。种种型式,正示在调和列带不发生的地方,因区域的剪力,陆块上层向低纬度倾动。其推动力得因地球旋转速率增加而起。旋转速率之增加,归于地球内部物质之凝聚,或由地球全体收缩使然。为解释此假说,在过去时代广泛海浸之问题也当加以考虑。海洋物质缺乏应力,必对离心力较易感动。结果,广泛的海浸必在重力支配下起于低纬度地方。及构造的运动一时暴发,地球之旋转速率必因变质作用,岩浆溢出,及陆块变位(或自低处移至高处,或自高纬度移至低纬度)而渐次递减。其结果,海水必向地极退去。自寒武纪以来约有二十一个海浸大轮回略可认识。海浸问题如此复杂,此推论在相当程度似属正确。

李氏最近复著《中国地质及大陆运动》一册,在Thomas Murby Co.出版。

此外,就一部分之地质构造加以研究讨论者,如叶良辅、谢家荣二氏之《扬子江流域巫山以下之地质构造及地文史》(《地质汇报》第七号),王竹泉氏之《山西地质构造》(《会志》第四卷第一期),谭锡畴氏之《辽宁热河间及朝赤铁道沿线地质构造》(《地质汇报》第十六号)等,皆可参考。

还有从地质构造解释中国之地震者,翁文灏氏有下列二篇:《甘肃地震考》,《地质汇报》第三号;《地质构造于地震之影响》,《会志》第二卷第三、四期。

在从温泉之分布推论中国之地质构造者,鸿钊之《中国温泉之分布》一文(《地理学报》第二卷第三期,又提要见西元1926年《东京第三次泛太平洋学术会议论文集》),略具斯意。

六、地文史方面

地文史之研究,在籍地形状态及河成阶段地面,回溯地面形成的经过。因为经过情形是常常不同的,便得划分数个阶段,叫做地文期。从前研究偏重地形,近来还要搜求旁证,并注意到砾石和化石方面去。但是各方面研究所得的结论,还是参差不齐,未归统一。

其所以不同之原因,约有数点:(一)地文期之分界还没有一个普遍的标准;(二)各地方之地文期不必一例齐备,往往有观察不到的;(三)各人之观察点不同;(四)各处关于地文史之时代问题,因证据缺乏,未能一致解决。

因此种种,异论杂出,即一人所见。前后往往不同,最近有主张一期侵蚀,一期积聚,合作一环,如有清水侵蚀期,便有马兰黄土堆积期。以此为准,形式似较整齐,但自然现象,是否这样简单?姑作是想,似无不可,且看他日怎样证实和补充。

中国研究地文期,前后相继,要推威理士氏研究华北地文为最早。威氏于西元1904年在河北、山西一带调查地质时,曾将地文划分四期:(一)北台期,代表一准平原之老年地形,其侵蚀工作发生于侏罗纪褶曲山脉造成以后,经白垩纪而至第三纪,始告完成;(二)唐县期,代表一壮年地形,其侵蚀时期属于下中第三纪,一部或至上新统;(三)忻州期,代表一部黄土积聚,大约属于上部上新统;(四)汾河期,为重要山脉造成之期,包括挠曲断层两种作用,造成高山深峡,完全代表一幼年地形,其时期约属于洪积统。近人对于威氏之北台期大都未见,汾河期也不像一个造山重要时期,这两点似乎还有异议。

其次,民国八年,安特生氏调查平西斋堂地质,亦分地文为四期:

◇(一) 上新统之唐县期

粘土漂石之沉积,中有三趾马,为壮年地形。

◇(二) 下洪积统之汾河期

地动发生,因有自上而下之侵蚀作用。

◇(三)中洪积统之马兰期

气候寒冷,河谷中堆积砾石及风成黄土,产象类动物。

◇( 四 ) 冲积统之板桥期

气候半干燥,多雨,原有之黄土分割成梯地,乃有次生黄土及砾石,产牛羊鹿等动物。

安氏不见北台期之准平原,又谓黄土成于汾河期之后,故加一马兰期,又继以板桥侵蚀期。

王竹泉氏于民国十五年著《太原榆林地质幅说明书》,所述山、陕一带之地文期又如次:

◇(一) 吕梁期

自上白垩纪至始新统之中老年地形,其低缓脊阜及宽阔浅谷,尚与当时之背斜、向斜层保持密切的关系。

◇(二) 唐县期

自渐新统至中新统末之壮年地形,与威氏所见略同。

◇(三) 隰州期

自上新统至中下更新统,包括红土之沉积及侵蚀,与原生黄土之沉积。

◇( 四 ) 汾河期

上更新统之幼年地形,但黄土内有时为壮年地形。

◇( 五 ) 黄河期

为近世之局部挠曲与侵蚀作用。

王氏之分期略与威氏为近,唐县期之地形与时代所见殆全同;以吕梁期当北台期,但山、陕之吕梁期不是准平原,时代亦较晚;以隰州期比忻州期,但兼涉红土之沉积和侵蚀;以汾河黄河两期当威氏汾河期。

民国十八年巴尔博氏发表的《张家口附近地质志》,中附两个地文期比较表,前后稍有出入处。关于中国北部(河北、山东)的地文期,是合威理士、安特生、巴尔博三人所见,连为一表如次:

此表多少表示一个侵蚀递积互为一环的雏形。虽说参照威理士氏的意见,但删去忻州期,以汾河期接唐县期,又以黄土沉积归入马兰期,那个汾河期已经不是威氏的汾河期了。巴氏初欲于唐县、汾河二期间加入保德红土及砾石堆积期(《保德及清水地文期之要旨》,《会志》第九卷第一期),此表以保德期归并唐县期。至于时代问题,巴氏后来还有所更改,下面再述。

张席禔氏在《内蒙地质志》里,也把蒙古的地文期与中国北部比较列表如下:

此表专注重侵蚀方面的,大约蒙古地方也只能看到几个侵蚀平原而已。中亚考查队贝克(Berkey)、毛利(Morris)两氏将西苏金、东古尔两侵蚀平原统称戈壁侵蚀平原,归入更新世之下部或中部。这是和张氏不同的一点。

民国二十一年,德日进氏著《热河围场区域地质》(《地质汇报》第十九号),对于该处之地文总括如下:

此表所示,也是侵蚀和递积交互相成的。除少北台期外,与巴氏前表几全相同。

中国中部之地文,叶良辅、谢家荣二氏研究较早。十四年发表的《扬子江流域巫山以下之地质构造及地文史》(《地质汇报》第七号),中附长江下游地文史比较表,大要如下:

巴尔博氏于民国二十四年发表《扬子江流域发育史》,所涉范围,更为广泛。著中并将黄河、扬子江及其他区域之地文史,参酌比较,简列一表如下:

照此表所列河北、山东之地文史,知巴氏已将《张家口附近地质志》中之地文表加以修改。以北台期从中新统移至始新统,以唐县期归中新统,几与王竹泉氏所见全合,惟中间又加入南岭期为稍异。红色土当保德期,置在汾河期之前。以原来之三门清河二期并为三门期,当于黄河流域之汾河期与周口店期。以原来之马兰期与板桥期合为马兰期。表中之地文期,从白垩纪以至近代,恰和地质约略一致。地文史和地质史本来有密切关系,但能不能这样整齐划一,似乎还留讨论的余地。巴氏也说比较各处地文演化最困难之点,在各期时代之订定,须有充分之化石证明,始能作为根据。可见时代问题是最难解决的了。

其中南北所见大略一致的,就是代表壮年地形之唐县期。最初威理士氏以其侵蚀时期当下中第三纪,一部或至上新世,至少包含中新世在内。后人所见,也无多大出入。在中国中部虽另立秦岭、钱塘、灌河、洛河等各称,其时代还是大略相同。可见中国在中新世时代风化作用特盛,沉积甚少,所以本期地层至今尚少发现。这就是说明了地文与地质密切的关系。

巴氏列入中新世之蒙古戈壁期,原来中亚考查队列入更新世之中下部,张席禔氏始分为前后二侵蚀期,以其前期(西苏金侵蚀平原)移归中新世,谓与威氏之唐县期相当。这也是参合地质地文所得到的结论。但杨钟健氏撰《戈壁侵蚀面之研究》一文(《会志》第十一卷第二期),所见又稍异。杨氏与华北之地文期对比,分戈壁侵蚀面为三期,以其第二期又细别为三:

(一)前三门期(保德)之戈壁。

(二)三门期之戈壁:(1)当于汾河期者,(2)当于三门期者,(3)当于清水期者。

(三)黄河期(马兰期)之戈壁。

今若以前三门期为红土堆积期,至早当属上新统,便不能至中新统了。

关于中国南部之地文,巴尔博氏曾参合勃郞(I.Coggin Brown)及戴普拉(J.Deprat)二氏在云南所见,列为一表(张家口附近地质志)如下:

此表可与前表“扬子江上游”一栏参互对比,便得略见中国西南部地文之大概,其余可参看巴氏《扬子江流域地文发育史》第二、三两章。国人对于西南部调查报告,大半尚未刊印,兹不具论。

关于陕北及渭河流域之地文,谢家荣氏之《陕北盆地地文》(《会志》第十二卷第二期)及李连捷氏之《渭河断谷之地文》(《会志》第十二卷第三期),可互为参证。大致前者备具唐县、保德、汾河、清水、黄河诸期,板桥期尚未详;后者于汾河、清水间加三门堆积期,易黄河期为马兰及板桥期。

地文方面比较新颖的,又惹人注目的,就是第四纪的冰川问题。民国十二年中国地质学会举行年会时,李四光氏曾出示几块带条纹的漂石,疑其出在黄土中,便想中国北方有发现近期冰川可能。但李氏追求数年,还是一个幻影。民国二十一年夏,他上庐山勘查地质,居然看见一回冰川真面目。他的报告《扬子流域之第四纪冰川问题》,就在《中国地质学会志》第十三卷第一期发表了。还有一篇《关于研究长江下游冰川问题材料》也在这一年的第三期《会志》出版。前篇是专就庐山所见冰川遗迹及其附带问题,详为陈述,后篇更推及其余区域,在广泛的征象中唤起地质学界之注意。

后来巴尔博氏于《扬子江流域地文发育史》第九章,对于李氏之庐山冰川问题,也有详明的叙述,结论还是否定的意思居多。(参看巴氏《庐山冰川问题之讨论》,《会志》第十三卷第四期。)

但李氏最近又安徽黄山发现近期冰川遗迹,似乎比庐山所见更为真切。他的简要报告《安徽黄山第四纪之冰川现象》,载在《中国地质学会志》第十五卷第三期。

最近,德人萨尔费德(H.Salfeld)氏发表《四川西部及成都平原之第四纪冰川》一文,计荣森氏曾绍介其内容。(《地质论评》第一卷第五期。)大致谓成都以南至乐山以南泯江河谷右岸,有确定的底冰积,其上覆以黄土。又于成都以北绵阳、三台一带,皆覆有底冰积及其上之黄土层。西元1933年,成都以南因兴修公路,露出底冰积及黄土层更为明显。萨氏主张成都平原之成因,由于第三纪与第四纪间所发生之地质构造,非第三纪末期湖盆地之填积物质所成;又以为今日此带表面地形,正与冰川侵入时之地形相似,即与冰碛之分布亦有密切关系。此说似甚新奇,因与李说为近,并录于此。

依李氏先后所获,得推想中国在第四纪至少曾经过一个寒冷时期,或者也许可以划分数期,像欧洲和北美一般。但是因此产生的其余问题还是甚多,将来如何展开,如何解决,自值得世人一般热烈的期待。至今后中国地质学界当不辞继起努力,更不待说的了。

上一章
离线
目录
下一章
点击中间区域
呼出菜单