字体大小

小字标准大字

背景色

白天夜间护眼


歌谣举例

一 弹歌

断竹,续竹,飞土,逐宍(古“肉”字)。(《吴越春秋》九)

二 皇娥白帝歌

天清地旷浩茫茫,万象回薄化无方。浛天荡荡望沧沧,乘桴轻漾著日旁。当其何所?至穷桑。心知和乐悦未央!

四维八埏眇难极,驱光逐影穷水域。璇宫夜静当轩织;桐峰文梓千寻直。伐梓作器成琴瑟,清歌流畅乐难极!——沧湄海浦来栖息!(《帝王世纪》)

三 康衢谣

立我蒸民,莫匪尔极;不识不知,顺帝之则。(《伪列子·仲尼篇》)

四 张良戏女歌与女答歌

啥人家田,啥人家花?啥人家大囡辣浪削棉花?阿有啥人家大囡搭我张良困一夜,冬穿绫夏穿纱。

张家里个田,张家里个花。张家里个大囡辣里削棉花。我娘搭倷张良困一世,㬟看见啥冬穿绫罗夏穿纱!(《歌谣周刊》六五,沈安贫《一般关于歌谣的传说》)

五 刘三妹传说

新兴女子有刘三妹者,相传为始造歌之人。唐中宗年间,年十二,淹通经史,善为歌。千里内闻歌名而来者,或一日,或二三日,卒不能酬和而去。三妹解音律,游戏得道。尝往来两粤溪峒间。诸蛮种类最繁,所过之处,咸解其语言。遇某种人,即依某种声音作歌与之唱和,某种人奉之为式。尝与白鹤乡一少年,登山而歌,粤民及瑶僮诸种人围而观之,男女数十百层,咸以为仙。七日夜歌声不绝,俱化为石。土人因祀之于阳春锦石岩,岩高三十丈,林木丛蔚,老樟千章,蔽其半。岩口有石磴,苔花绣蚀,若鸟迹书。一石状如九曲,可容卧一人,黑润有光,三妹之遗迹也。月夕,辄闻笙鹤之声。岁丰熟,则仿佛有人登岩顶而歌。三妹今称“歌仙”。凡作歌者,毋论齐民与瑶僮人,山子等类,歌成必先供一本。祝者藏之,求歌者就而录焉,不得携出。暂积遂至数箧。兵后,今荡然矣。(《广东新语》八)

六 刘三妹歌(《民间文艺丛话·刘三妹的故事》)

石山刘三妹,路上罗秀才,人人山歌肚中出,哪人山歌船撑来?(《民俗》十三四合刊愚民《山歌原始的传说及其他》)

七 官造民歌

无锡人团团一炷香,常州人献了老婆又献娘,靖江奶奶跪在沙滩上,惟有我江阴人宁死不投降!(《歌谣周刊》八十)

八 看见她

你骑驴儿我骑马,看谁先到丈人家。丈人丈母没在家,吃一袋烟儿就走价。大嫂子留,二嫂子拉,拉拉扯扯到她家,隔着竹帘望见她。白白儿手长指甲,樱桃小口糯米牙。回去说与我妈妈,卖田卖地要娶她。(陕西三原,见《看见她》)

小红船,拉红土,一拉,拉到清江浦。买茶叶,送丈母,丈母没在家,掀开门帘看见她。穿红的,小姨子,穿绿的,就是她。梳油头,戴翠花,两个小脚丁ㄍㄚㄍㄚ,卖房子卖地要娶她。(江苏淮阴,见《看见她》)

九 跳槽之一

自从(呀)一别到(呀到)今朝,今日(里)相逢改变了;(郎呀!)另有(了)贵相好。(过门)(哙呀,哙哙唷,郎呀!)另有(了)贵相好。

此山(呀)不比那(呀那)山高,脱下蓝衫换红袍。(郎呀!)容颜比奴俏,(过门)(哙呀,哙哙唷,郎呀!)金莲比奴小。

跳槽(呀)跳槽又(呀又)跳槽,跳槽(的)冤家又来了,(郎呀!)问你跳不跳!(过门)(哙呀哙哙哙,郎呀!)问你好不好?

打发(呀)外人来(呀来)请你,请你(的)冤家请(呀请)弗到,(郎呀?)拨勒别人笑。(过门)(哙呀,哙哙唷,郎呀!)拨勒别人笑。

你有(呀)银钱有(呀有)处嫖,小妹(妹)终身有人要,(郎呀!)不必费心了!(过门)(哙呀,哙哙唷,郎呀!)不必费心了!

你走(呀)你的阳(呀阳)关路,奴走奴的独木桥。(郎呀!)处处(去)买香烧,(过门)(哙呀,哙哙唷,郎呀!)处处(去)买香烧。(《吴歌甲集·写歌杂记九》)

十 脚驴斑斑歌

脚驴斑斑,脚躐南山。南山北斗,养活家狗。家狗磨面,三十弓箭。上马琵琶,下马琵琶。驴蹄马蹄,缩了一只。(《古今风谣》载元至正中燕京童谣)

狸狸斑斑,跳过南山;南山北斗,猎回界口;界口北面,二十弓箭!(《古谣谚》引《静志居诗话》)

铁脚斑斑,斑过南山。南山里曲,里曲弯弯。新官上任,旧官请出。(周作人《儿童文学概论·儿歌之研究》)

踢踢脚背,跳过南山。南山扳倒,水龙甩甩。新官上任,旧官请出。木渎汤罐,弗知烂脱落里一只小弥脚节头!(《吴歌甲集》)

十一 晋乐所奏白头吟

皑如山上雪,皎如云间月。闻君有两意,故来相决绝。(一解)平生共城中,何尝斗酒会!今日斗酒会,明旦沟水头;蹀躞御沟上,沟水东西流。(二解)郭东亦有樵,郭西亦有樵,两樵相推与,无亲为谁骄?(三解)凄凄重凄凄,嫁娶亦不啼。愿得一心人,白头不相离!(四解)竹竿何袅袅,鱼尾何离簁,男儿欲相知,何用钱刀为! 如马 箕,川上高士嬉。今日相对乐,延年万岁期!(五解)(《乐府诗集》)

十二 跳槽之二

目今(呀)时世大(呀大)不同,有了西来忘(下)了东。(郎呀!)情理却难容。(过门)(哙呀,哙哙唷,郎呀!)情理却难容。

好姊(呀)好妹吃了(什么儿的)醋,好兄好弟抢了(谁的)风,(郎呀!)大量要宽洪!(过门)(哙呀,哙哙唷,郎呀!)大量要宽洪!

“人无(呀)千日好,花无百日红”,“做一日和尚撞一日钟”,(郎呀!)钟钟撞虚空。(过门)(哙呀,哙哙唷,郎呀!)钟钟撞虚空。

自从(呀)一别到(呀到)今朝,今日(里)相逢改变了,(郎呀!)另有(了)贵相好。(过门)(哙呀哙哙唷,郎呀!)另有(了)贵相好。(百代公司唱片)

十三 西门行与古诗

出西门,步念之。今日不作乐,当待何时?逮为乐,逮为乐,当及时,何能愁佛郁,当复待来兹?酿美酒,炙肥牛,请呼心所欢,可用解忧愁。人生不满百,常怀千岁忧。昼短苦夜长,何不秉烛游?游行去去如云除,弊车羸马为自储。(《乐府诗集》)

生年不满百,常怀千岁忧。昼短苦夜长,何不秉烛游?为乐当及时,何能待来兹?愚者爱惜费,但为后世嗤。仙人王子乔,难可与等期!(《文选》)

十四 唐诗唱句与唐寅妒花歌

牡丹开放在庭前,才子佳人笑并肩。“姐姐呀!我今想去年牡丹开得盛,那晓得今年又茂鲜。”“冤家呀!你道是牡丹色好奴容好?奴貌鲜来花色鲜?”郎听得,笑哈哈:“此花比你容颜鲜!”佳人听,变容颜,二目暖暖(原注,或系“睁睁”之讹)看少年:“既然花好奴容丑,从今请去伴花眠;再到奴房跪床前!”(《吴歌甲集》)

昨夜海棠初着雨,数朵轻盈娇欲语。佳人晓起出兰房,折来对镜比红妆。问郎“花好奴颜好”?郎道“不如花窈窕”。佳人见语发娇嗔,“不信死花胜活人!”将花揉碎掷郎前,“请郎今夜伴花眠!”(《六如居士全集》卷一)

十五 太子五更转

一更初,太子欲发坐心思,□(原文此处为“□”)知耶娘防守□(原文此处为“□”),何时得度雪山□(原文此处为“□”)。

二更深,五百个力士睡昏沉。遮取黄羊及车□(原文此处为“□”),朱鬃白马同一心。

三更满,太子腾空无人见,宫里传齐悉达无,耶娘肠肝寸寸断。

四更长,太子苦行黄里香。一乐菩提修佛道,不藉你分上公王。

五更晓,大地下众生行道了。忽见城头白马踪,则知太子成佛了。(见《歌谣周刊》五一号,刘复《致吴立模书》)

十六 南阳老婆经

香炉经

金香炉,脚又高,一年烧香有几遭?清早烧香一诚心,手托黄香敬灶君。晌午烧香正当午,贤德媳妇劝丈夫。黑了烧香黑古东,贤德媳妇敬公公。南无阿弥陀佛!

线蛋儿经

线蛋儿经,线蛋儿经,说是线蛋儿真有功。拿起线蛋儿往东缠,缠的“珍珠倒卷帘”;拿起线蛋儿往西缠,缠的“吕布戏貂婵”;拿起线蛋儿往北缠,缠的蚨蝶闹花园;拿起线蛋儿往南缠,缠的芍药对牡丹。上缠缠,下缠缠,上缠乌云遮青天;下缠八幅罗裙遮金莲。左缠缠,右缠缠,左手缠的龙吸水;右手缠的篆子莲。南无阿弥陀佛!(《民俗》十七八合刊董作宾《净土宗的歌谣化》)

十七 四川佛偈子

香要烧来灯要点,点草明灯过金桥;金桥过了八万里,龙华会上好逍遥。——佛唉那唉阿弥陀。

三根竹子品排生,隔山隔岭来开亲。开亲之时娘欢喜,开亲之后娘痛心。——佛唉那唉阿弥陀!(《歌谣纪念增刊》刘达九《从采集歌谣得来的经验和佛偈子的介绍》)

半岩山上一苗葱,一头掐了两头空。心想唱个佛偈子,牙齿落了不关风。——佛唉那唉阿弥陀!(赵永馀所述)

十八 西方路上歌

西方路上一只船,歇船歇拉金銮殿,牵来牵去佛身边。老人家下船微微笑;后生家下船苦黄连;第一掉弗落好公婆。第二掉弗落好丈夫。第三掉弗落三岁孩童呒娘叫。第四掉弗落四季衣衫件件新。第五掉弗落清水庙前一万(原注,疑当作“湾”)鱼。第六掉弗落六六里个财神进我门。第七掉弗落七埭高楼八埭厅。第八掉弗落八色八样弗求人。第九掉弗落九子九孙多富贵。第十掉弗落十代八代好乡邻。(《吴歌甲集》)

十九 童蒙书歌

“人之初”,鼻涕拖;拖得长,吃得多。(《民谣集》)

“赵钱孙李”,隔壁打米。“周吴郑王”,偷米换糖。“冯陈褚卫”,大家一块。“蒋沈韩杨”,吃子覅响。(《吴歌甲集》)

“大学之道”,先生掼倒;“在明明德”,先生出脱;“在新民”,先生扛出门;“在止于至善”,先生埋泥潭。(《民谣集》)

“梁惠王”,两只膀;荡来荡;荡到山塘上;吃了一碗绿豆汤。(《吴歌甲集》)

“人之初,性本善”,越打老的越不念。“君不君”——“君不君”,程咬金。“臣不臣”——沈不沈,大火轮。“父不父”——浮不浮,大豆腐。“子不子”——紫不紫,大茄子。(歌谣《论集》傅振伦先生《歌谚的起源》)

二十 论语译文

“点几点几你干啥?”“我在这里弹琵琶。”“磞”的一声来站起,“我可不与你三比。”“比不比,各人说的各人理。”“三月里三月三,各人穿件蓝布衫。也有大,也有小,跳在河里洗个澡。洗洗澡,乘乘凉,回头唱个《山坡羊》。”(俞平伯所述)

“点,尔如何?”鼓瑟希,铿尔,舍瑟而作,对曰,“异乎三子者之撰。”子曰,“何伤乎?亦各言其志也。”曰,“莫春者,春服既成,冠者五六人,童子六七人,浴乎沂,风乎舞雩,咏而归。”子喟然叹曰,“吾与点也。”(《先进篇》)

二十一 公冶长歌

公冶长,公冶长,南山有个虎咬羊。你食肉,我食肠。(《歌谣周刊》七七)

老鸦落在一棵树,张开口来就招呼:“老王,老王,山后有个大绵羊。你把他宰了,你吃肉,我吃肠。”(《孺子歌图》)

公冶长,公冶长,南山有个虎驮羊,你食肉,我食肠;亟当取之勿彷徨!(《留青日札》三十一)

二十二 论小曲来源

南北曲由结构上分成两支:一支是“杂剧”及“传奇”,一支是“小令”及“散套”。杂剧及传奇的歌法,由“弦索的北词”及“南戏”而“海盐腔”而“弋阳腔”而“昆山的水磨调”,经了许多变迁;然而南北曲的格式却始终没有什么变化,并且自元以后也没有新创作的曲子。至于“小令”同“散套”,则因为不合时俗的歌法,就把它们的格式改变了,以后又有许多新的创作品,于是它们就同南北曲分家了。

杂曲同南北曲之分离,大约在明初的时候;不过现在我们很难——或者不能——找到明初的小曲子供我们比较。但是可确定的,它们在明朝中叶已经完全脱离关系。在明朝创作的杂曲却已经很有不少的了。(《东方》二十一卷六号冯式权)

二十三 论小曲之盛(《北方的小曲》)

元人小令行于燕赵,后浸淫日盛。自宣(宣德)正(正统)至化(成化)治(弘治)后,中原又行《锁南枝》,《傍妆台》,《山坡羊》之属,……今所传《泥捏人》,及《鞋打卦》,《熬䯼髻三阕》……故不虚也。自兹以后,又有《耍孩儿》,《驻云飞》,《醉太平》诸曲,燃不如三曲之盛。嘉(嘉靖)隆(隆庆)间,乃兴《闹五更》,《寄生草》,《罗江怨》,《哭皇天》,《干荷叶》,《粉红莲》,《桐城歌》,《银绞丝》之属,自两淮以至江南,渐与词曲相远。……比年以来,(万历间)又有《打枣干》,《挂枝儿》二曲,其腔调约略相似;则不问南北,不问男女,不问老幼,良贱,人人习之,亦人人喜听之;以至刊布成帙,举世传诵,沁人心腑。其谱不知从何来,真可骇叹!又有《山坡羊》者,……今南北词俱有此名;但北方惟盛爱《数落山坡羊》,其曲自宣(宣府)大(大同)辽东三镇传来;今京师妓女惯以次充“弦索北调”……(《野获编》)

二十四 姜公歌

姜公八十初行运;年少家贫心莫焦。曹王英雄今何在?蒙正当初处瓦窑。(《客音情歌集》)

二十五 亮月亮歌

亮月亮,蜀国出了个诸葛亮。平生打过许多仗,吴魏见他真慌忙。可怜诸葛亮,平生壮志不能畅。后来蜀汉亡,免不得在地下泪汪汪!(《孩子们的歌声》)

二十六 风婆婆歌

风婆婆,送风来!打麻线,扎口袋;扎不紧,刮倒井;扎不住,刮倒树;扎不牢,刮倒桥。(《歌谣》十二)

二十七 一个小娘歌

一个小娘三寸长,茄科树(原注即茄茎)底下乘风凉。拨拉长脚蝎蚁扛子去,笑杀子亲夫哭杀子娘。(《吴歌甲集》)

二十八 螺女歌

嚗嚗嚗,俉乃(你)娘个田螺壳。搸搸搸,俉乃娘个田螺精。

二十九 懒妇歌

家婆(据原注,广西象县媳妇称姑之母为家婆)歌早起三朝当一工。懒人睡到日头红。莫谓他家爱起早,免得年下落雪风。媳答歌早起三朝当一工。根壁下有蜈蚣。若被娱蚣咬一口,一朝误坏九朝工。(《歌谣》五四刘策奇《故事中的歌谣》)

三十 话儿

焦赞孟梁火葫芦,活化了穆哥寨了:错是我两个人都错了,不是再不要怪了。(《歌谣周刊》八二)

三十一 思凡曲

何曾有点尼姑相?(自己打量)吃斋念佛,又要烧香,(终日走慌忙)。响叮当,钟鼓振的俺魂飘荡,(真是活遭殃)!拜佛前,神灯偏照俺丑模样,(脚大头皮光)。师傅面前少不得勉强,(也要装腔)。真乃是欲火烧身把心撞,(夜间守空房)。寻思起,泪珠儿点点滴在经本上,(湿过千千行)。(《白雪遗音续选》)

三十二 看相

(旦唱)肩背一把伞,招牌挂在伞上,写四个字,看相看得清,你信么?咦儿吓,无儿吓,看相看得清,你信么?我是凤阳人,出门二三春。丈夫在家望,望我转回程。可怜吓!我本江湖女。来在大村坊。村坊高声叫,叫声看相人,有人么?咦儿吓,无儿吓,有人么?

(丑唱)听说叫看相,忙步到来临。

(旦白)看相么?

(丑唱)抬头打一望,见一女婆娘,是人么?咦儿吓,无儿吓,见一女婆娘,是人么?

(旦白)啐!

(丑唱)近前见一体。

(旦唱)一体还一体。

(丑唱)家住那里人?为何到此地?大嫂吓!咦儿吓,无儿吓,为何到此地?大嫂吓!

(旦唱)看相就看相,何必问家乡,大爷吓?咦儿吓,无儿吓,何必问家乡,大爷吓?我本凤阳人,看相到此地,大爷吓!咦儿吓,无儿吓,看相到此地,大爷吓!

(丑唱)听说凤阳人,看相到来临,将我看一相,要钱多少文?咦儿吓,无儿吓,要钱多少文?你说吓!

(旦唱)大爷吓,听原因,我说你且听,铜钱要八文,银子要一分,不多吓!咦儿吓,无儿吓,银子要一分,不多吓!

(丑唱)原来铜钱要八百,银子要一斤。

(旦白)大爷听错了,铜钱八文,银子一分。

(丑白)本当回家看,老婆又要骂;本当书房看,先生又要骂。这便怎处?唔,有了!大嫂,路上可看得?

(旦白)家有家相。路有路相。……(《民间文学》)

三十三 元结补网罟歌丰年咏

吾人苦兮水深深,网罟设兮水不深;吾人苦兮水幽幽,网罟过兮水不幽。

猗大帝兮,其智如神;分华实兮,济我生人。猗大帝兮,其功如天;均四时兮,成我丰年。(《唐文粹》)

三十四 卞彬作谣

齐高帝辅政,袁粲,刘彦节,王蕴等皆不同,而沈攸之又称兵反。粲、蕴虽败,攸之尚存。彬意犹以高帝事无所成,乃谓帝曰,“比闻谣云:

‘可怜可念尸著服,孝子不在日代哭;列管暂鸣死灭族。’公颇闻不?”蕴居父忧,与粲同死,故云“尸著服”也。“服”者,“衣”也;“孝子不在日代哭”者,“褚”字也。彬谓沈攸之得志,褚彦回当败,故言“哭”也。“列管”,谓“箫”也。高帝不悦。及彬退,曰,“彬自作此。”(《南史·卞彬传》)

三十五 山阴老人伪献谣

《新唐书·董昌传》云:

累拜检校太尉,同中书门下平章事,爵陇西郡王。昌得郡王:咤曰,“朝廷负我;何惜越王不我与?时至,我当天顺人。”其属吴繇,秦昌裕,卢勤,朱瓒,董庠,李揚 ,薛辽与妖人应智王,温巫,朝媪,皆赞之。昌益兵城四县自防。山限老人伪献谣曰:

欲识圣人姓,千里草青青;(《古谣谚》原注:原本无,今据《广记》卷二百九十引《会稽录》,及《全唐诗》十二函补)欲知天子名,日从日上生。

昌喜,赐百缣。乾宁二年,即为位,国号大越。(据《古谣谚》八十七)

三十六 曲岩祖珽作谣

北齐祖珽穆提婆与斛律光积怨。时周将军韦孝宽忌光英勇,乃令参军曲岩作谣言云:

百升飞上天,明月照长安。

又曰:

高山不推自崩,槲树不扶自竖。

珽因续之曰:

“盲眼老公背上下大斧,饶舌老母不得语。”

令小儿歌之于路。提婆闻之,以告其母女侍中陆令萱。萱以“饶舌”斥己也,“盲老公”谓珽也。遂相与协谋,以谣言启帝。光竟以此诛。谣中“百升”,谓“斛”,“明月”乃光字,“高山”则指齐也。(据《古谣谚》八十七引《北齐书周书》)

三十七 张权舆作谣

载裴度自兴元请入朝,时李逢吉党张权舆作谣词云:

非衣小儿坦其腹,天上有口被驱逐。“天上有口”言度尝平吴元济也。这谣词乍看似乎是颂裴度的功德的,但张权舆的疏里说,“度名应图谶,……不召自来,其心可见”;所谓“图谶”,便是这首谣词了。这一来,谣词里说得越好,裴度便越危险了。可是这一回张权舆却未成功。(据《古谣谚》八十七)

三十八 骆宾王作谣

《朝野佥载逸文》(《古谣谚》原注,据《广记》卷二百八十八)载唐裴炎为中书令。时徐敬业欲反,令骆宾王画计,取裴炎同起事。宾王乃为谣曰:

一片火两片火,绯衣小儿当殿坐。教炎庄上小儿诵之,并都下童子皆唱。这样裴炎便入了他们的圈套了——但《通鉴考异》说这件事是谣言。(据《古谣谚》九十三)

《明季北略》载李岩为李自成造谣词云:

穿他娘吃他娘,开了大门迎闯王;闯王来时不纳粮!(据《古谣谚》八十七)

三十九 汉献帝初京师童谣

《续汉书五行志》载献帝初京师童谣云:

千里草,何青青。十日卜,不得生!(《古谣谚》六)

四十 唐僖宗南郊赦文

唐僖宗《南郊赦文》有云:

“近日奸险之徒,多造无名文状,或张悬文榜,或撰造童谣。此为弊源,合处极法。”(《全唐文》)

四十一 人为马燧造谣

《酉阳杂俎》载时人为仆射马燧造谣,传于军中,谣云:

“斋钟动也,和尚不上堂。”

这人后来去见马燧,说此谣正说的他:“斋钟动”,时至也,“和尚”是他的名字;“不上堂”,不自取也。那时马燧功高自矜;此人投其所好,恭维他将做皇帝。但此人又说照相看来,还小有未通处,须有值数千万的宝物才行。马燧信以为真,给了许多宝物,此人于是一去不知所之。(据《古谣谚》九十七)

四十二 翟永龄谣

《坚觚集》云:

武进翟海槎永龄赴南京,患无赀。买枣数十斤。每至市墟,呼群儿至,每儿与枣一掬,教之曰:

不要轻,不要轻,今年解元翟永龄。

一路童谣载道,闻者多觅其旅邸访之,大获赆利。(《古谣谚》九十七)

四十三 吕坤续小儿语序

小儿皆有语,语皆成章,然无谓。先君谓无谓也,更之,又谓所更之未备也,命余续之。既成刻矣,余又借小儿原语而演之。

四十四 吕坤演小儿语

风来了,雨来了。儿女喜,翁婆恼。鸣条破块已难禁,飞沙带雹愁杀人。(据《歌谣》十二)

四十五 风来了歌

风来了,雨来了,老和尚背着鼓来了。

四十六 黄遵宪山歌并序

土俗好为歌,男女赠答。颇有《子夜读曲》遗意。采其能笔于书者,得数首。

买梨莫买蜂咬梨,心中有病,没人知。因为分梨更亲切,谁知亲切转伤离?

四十七 闽歌

“买梨莫买虫咬梨,心中有苦那得知!因为分梨更亲切,那知亲切转伤梨?”(《文学周报》三○六王礼锡《江西山歌与倒青山风俗》)

四十八 黄侃论乐府

一依乐府所用本曲,若汉相和歌辞《江南东光》之类是也。二依乐府本曲以制辞,而其声亦被弦管者,若魏武依《若寒行》以制《北上》,魏文依《燕歌行》以制《秋风》是也。三依乐府题以制辞,而其声不被弦管者,若子建士衡所作是也。四不依乐府旧题,自创新题以制辞,其声亦不被弦管者,若杜子美《悲陈陶》诸篇,白乐天《新乐府》是也。从诗歌分途之说,则惟前二者得称乐府,后二者虽各乐府,与雅俗之诗无殊。从诗乐同类之说,则前二者为有辞有声之乐府,后二者为有辞无声之乐府。如此复与雅俗之诗无殊。(范文澜《文心雕龙讲疏·乐府篇》引)

四十九 李白丹丘歌

元丹丘,爱神仙,朝饮颍川之清流,暮还嵩岑之紫烟,三十六峰长周旋。长周旋,蹑星虹,身骑飞龙耳生风,横河跨海与天通。——我知尔游心无穷!

五十 杜甫最能行

峡中丈夫绝轻死,少在公门多在水。富豪有钱驾大舸,贫穷取给行艓子。小儿学问止《论语》,大儿结束随商旅;欹帆侧柂入波涛,撇漩捎愤无险阻。朝发白帝暮江陵,顷来目击信有征。瞿唐漫天虎须怒,归州长年行最能。此乡之人器量窄,误竞南风疏北客。若道士无英俊才,何得山有屈原宅?

五十一 温庭筠水仙谣

水客夜骑红鲤鱼,赤鸾双鹤蓬瀛书。轻尘不起雨新霁,万里孤光含碧虚。露魄冠轻见云发,寒丝七柱香泉咽。夜深天碧乱山姿;光碎玉波满船月。

五十二 俞平伯吴声恋歌

恩爱夫妻到白头;花要飘来水要流!郎心赛过一片东流水,小奴奴身体像花浮。(《我们的七月吴声恋歌十解之九》)

五十三 刘复瓦釜集

一只雄鹅飞上天,(我肚里)四句头山歌无万千。(你里)若要我把山歌(来)唱,先借个煤头火来吃筒烟。

一只雄鹅飞过江,江南江北远茫茫。(我山歌)江南唱仔还要唱到江北去,(家来)买把笤帚送把东村王大郎。(《开场的歌》)

五十四 顾颉刚《从诗经中整理出歌谣的意见》

《诗经》三百○五篇中,到底有几篇歌谣,这是很难说定的。在这个问题上,大家都说“风”“雅”“颂”的分类即是歌谣的分类,所以《风》是歌谣,《雅》《颂》不是歌谣。这就大体上看,固然不错,但我们应该牢牢记住的,这句话只是一个粗粗的分析而不是确当的解释。

我们看《国风》中固然有不少的歌谣。但非歌谣的部分也实在不少,……因为是为应用而做的。反看《小雅》中,非歌谣的部分固是多,但歌谣也是不少。……

《大雅》和《颂》,可以说没有歌谣。(《国风》与《小雅》的界限分不清,《小雅》与《大雅》的界限分不清,《大雅》和《颂》的界限分不清,而《国风》与《大雅》和《颂》的界限是易分清的。……)其故大约因为乐声的迟重,不适于谱歌谣,奏乐地方的尊严,不适于用歌谣。《小雅》的乐声,可以奏非歌谣,也可奏歌谣,故二者都占到了一部分。——这是我的假定。

我始终以为诗的分为《风》《雅》《颂》,是声音上的关系,态度上的关系,而不是意义上的关系。……音乐表演的分类不能即认为意义的分类,所以要从《诗经》中整理出歌谣来,应就意义看看。一首诗含有歌谣的成分的,我们就可说它是歌谣,《风》《雅》的界限可以不管,否则就在《国风》里也应得剔出。

再有一个意思。我以为《诗经》里的歌谣,都是已经成为乐章的歌谣,不是歌谣的本相。凡是歌谣,只要唱完就算,无取乎往复重沓。惟乐章则因奏乐的关系太短了觉得无味,一定要往复重沓的好几遍。《诗经》中的诗,往往一篇中有好几章都是意义一样的。章数的不同只是换去了几个字。我们在这里,可以假定其中的一章是原来的歌谣,其他数章是乐师申述的乐章,如:

月出皎兮,佼人僚兮。舒窈纠兮,劳心悄兮。

月出皓兮,佼人懰兮。舒忧受兮,劳心慅兮。

月出照兮,佼人燎兮。舒夭绍兮,劳心惨兮。

这里的“皎,皓,照”,“僚,懰,燎”,“窈纠,忧受,夭绍”,“悄,慅,惨”,完全是声音的不同,借来多做出几章,并没有意义上的关系。(文义上即有不同,亦非谱曲者所重)在这篇诗中,任何一章都可独立成为一首歌谣,但联合了三章,则便是乐章的面目而不是歌谣的面目了。(顾先生后来写《论诗经所录全为乐歌》一文,补充这一段所说,相信由徒歌变成的乐歌不都是一篇中惟有一章是原来的歌词)

我们在这里,要从乐章中指实某一章是原始的歌谣,固是不能,但要知道那一篇乐章是把歌谣作底子的,这便不妨从意义上着眼而加以推测,虽则有了歌谣的成分未必即为歌谣,也许是乐师模仿歌谣而做出的,但我们研究之力所可到的境界是止于此了,我们只可以尽这一点的职责了。(《歌谣》三九)

五十五 诗经时代表


(《中国诗史》)

五十六 汉书地理志论域分风俗

故秦地,……诗风兼秦、豳两国。……其民有先王遗风,好稼穑,务本业。故《幽》诗言农桑衣食之本甚备。

……安定,北地,上郡,西河,皆迫近戎狄,修习战备,高上气力,以射猎为先。故秦诗……言车马田狩之事。

河内本殷之旧都,……《诗风》邶、鄘、卫国是也。……俗刚强,多豪杰侵夺,薄恩礼,好生分。卫地有桑间濮上之阻,男女亦亟聚会,声色生焉。故俗称“郑卫之音”。

河东土地平易,有盐铁之饶,本唐尧所居,《诗风》唐、魏之国也。……其民有先王遗教,君子深思,小人俭陋;故唐诗《蟋蟀》、《山枢》、《葛生》之篇;……皆思奢俭之中,念死生之虑。

郑国……土陿而险,山居谷汲,男女亟聚会,故其俗淫。

陈国……妇人尊贵,好祭祀,用史巫,故其俗好巫鬼。

齐诗曰,“子之营兮,遭我虖嶩之间兮”,又曰,“俟我于著乎而,”此亦舒缓之体也。

五十七 汉书礼乐志论乐府

(武帝)乃立“乐府”,采诗夜诵,有赵、代、秦、楚之讴。以李延年为协律都尉,多举司马相如等造为诗赋,略论律吕,以合八八音之调,作《十九章》之歌。

五十八 汉书艺文志诗赋略

吴楚汝南歌诗十五篇,燕代讴,雁门云中陇西歌诗九篇邯郸河间歌诗四篇。齐郑歌诗四篇 淮南歌诗四篇 左冯翊秦歌诗三篇 京兆尹秦歌诗五篇 河东蒲反歌诗一篇 雒阳歌诗四篇 河南周歌诗七篇 河南周歌诗声曲折七篇 周谣歌诗七十五篇 周谣歌诗声曲折七十五篇 周歌诗二篇南郡歌诗五篇

五十九 汉书礼乐志各地乐工人数

邯郸鼓员二人 江南鼓员二人 淮南鼓员四人 巴俞鼓员三十六人 楚严鼓员一人 梁皇鼓员四人 临淮鼓员三十五人 兹邡(王先谦谓即汁邡)鼓员三人 郑四会员六十二人 沛吹鼓员十二人 陈吹鼓员十三人 东海鼓员十六人楚鼓员六人 秦倡员二十九人 楚四会员十七人 巴四会员十二人 铫(沈钦韩疑与赵通)四会员十二人 齐曰会员十九人 蔡讴员三人 齐讴员六人

六十 招魂及大招中叙乐舞语

肴羞未通,女乐罗些。陈钟按鼓,进新歌些。《涉江采菱》,发《阳阿》些。……二八齐容,赵郑舞些。……竽瑟狂会,搷鸣鼓些。宫庭震惊,发《激楚》些。吴歈蔡讴,奏大吕些。(《招魂》)代秦郑卫,鸣竽张只。伏羲《驾辩》,楚《劳商》只。讴和《阳阿》,赵箫昌只。(《大招》)

六十一 朱希祖汉三大乐歌声调辨大旨

汉代雅乐衰微。朱希祖先生研究“汉三大乐歌”,(《安世房中歌》十六章,《郊祀歌》十九章,《铙歌》十八章)说它们皆非中国旧有之雅乐,乃从别国新入之声调。又说此三大乐歌差不多可代表汉乐府全体的声调。所谓新入之声调,又可分为二种,一为楚声,一为北狄西域之声,当时名为新声。雅乐产生于旧时的中国,即今之黄河流域。诗三百馀篇,皆是当时所谓雅乐,其中只有《二南》是“南音”。(照陆侃如先生的话推论,便是早年的楚声)代表楚声的是屈原、宋玉等的辞赋,与李斯刻石文章。汉初年的歌诗,大概都属于楚声。所以史孝山《出师颂》(见《文选》)有云,“朔风变楚”,便是说北方风气,一变而为南了。换言之,即雅乐变为楚声了。至于新声,虽为李延年所造,然出于西域摩诃兜勒曲,即为北狄之马上曲。则此种声调,发生于当时匈奴西域可知。

雅乐与楚声。新声,句调整散长短不同。中国古代文章,有一公例,即愈至南方,其句调愈整齐简短;若至中原,即上文所谓中国,其句调即渐长短参差,与南方不相同,然其乐章句调,亦无有长至十数字以上者。北狄与西域新声,却有这种;其句调参差不齐,比中原更甚。

三大乐歌的声调,似不能代表五言乐府诗。但观《乐府诗集·相和歌辞》中之《楚调曲》,如《白头吟》,《梁甫吟》,《怨诗行》等,皆全体为五言乐府诗,既属于楚调,则楚声亦可代表;且更可证明楚声之整齐简短。(以上采录朱希祖先生《汉三大乐歌声调辨》中语,见《清华学报》四卷二期)

六十二 乐府二十六论三调

《唐书·乐志》曰,“《平调》,《清调》,《瑟调》皆周房中曲之遗声,汉世谓之三调。”又有《楚调》,《侧调》。《楚调》者,汉房中乐也。……《侧调》生于《楚调》,与前三者总谓之相和调。

六十三 乐府诗分类

郊庙歌辞 燕射歌辞 鼓吹曲辞 横吹曲辞 相和歌辞清商曲辞 舞曲歌辞 琴曲歌辞 杂曲歌辞 近代曲辞杂歌谣辞 新乐府辞(《乐府诗集》)

郊庙歌 燕射歌 舞曲 鼓吹曲 横吹曲 相和歌 清商曲 杂曲(《中国诗史》)

六十四 杂舞

《乐府诗集》五十三云:

杂舞者,《公莫》,《巴渝》,《槃舞》,《鞞舞》、《铎舞》,《拂舞》,《白纻》之类是也。始皆出自方俗,后寖陈于殿庭。盖自周有缦乐散乐,秦汉因之增广。宴会所奏,率非雅舞。汉、魏以后,并以鞞、铎、巾、拂四舞,用之宴飨。

因为这些舞“始皆出自方俗”,所以便与歌谣有关,兹分别论之:

《唐书·乐志》曰,“《公莫舞》,晋、宋谓之《巾舞》。”《古今乐录》曰,“《巾舞》古有歌辞,讹异不可解,江左以来,有歌无辞。”就古辞中可解者测之,颇似相思之辞,疑犹存民间本来面目。

《晋书·乐志》云:“汉高祖自蜀汉将定三秦,阆中范因率賨人以从帝,为前锋。号板帝蛮,勇而善斗。封因为阆中侯,复賨之七姓。其俗喜歌舞。高帝乐其猛锐,数观其舞。……后使乐人习之。阆中有渝水。因其所居,故曰《巴渝舞》。”古辞已亡,但可知其为巴渝民间之武舞。

《乐府诗集》五十六云:

《宋书·乐志》曰:“《槃舞》,汉曲也。张衡《舞赋》云:‘历七槃而纵蹑。’王粲《七释》云:‘七槃陈于广庭。’颜延之云:‘递间关于槃扇。’鲍照云:‘七槃起长袖。’皆以七槃为舞也。《搜神记》云:‘晋太康中,天下为《晋世宁舞》,矜手以接杯槃而反覆之。’此则汉世唯有《柈舞》,而晋加之以杯,反覆也。”

此曲古辞亡,就《晋宁曲》论,所言为颂太平,述宴乐,记舞容等。

《宋书·乐志》曰:“《鞞舞》未详所起,然汉代已施于燕飨矣,傅毅张衡所赋,皆其事也。”鞞亦作鼙,鞞扇是舞时所用的器。古辞已亡。就曹植拟作看,除颂祝外,更罗列史事,加以赞叹。所举大抵孝亲乃为国为亲报仇,救亲之难等。

《唐书·乐志》曰,“《铎舞》,汉曲也。”《古今乐录》曰,“铎,舞者所持也。”古辞有“圣人制礼乐”一篇,声辞杂写,不复可辨。

六十五 巾舞歌诗

吾不见公莫时吾何婴公来婴姥时吾哺声何为茂时为来婴当思吾明月之士转起吾何婴士来婴转去吾哺声何为土转南来婴当去吾城上羊下食草吾何婴下来吾食草吾哺声汝何三年针缩何来婴吾亦老吾平平门淫涕下吾何婴何来婴涕下吾哺声昔结吾马客来婴吾当行吾度四州洛四海吾何婴海何来婴四海吾哺声熇西马头香来婴吾洛道五吾五丈度汲水吾噫邪哺谁当求儿母何意零邪钱健步哺谁当吾求儿母何吾哺声三针一发交时还弩心意何零意弩心遥来婴弩心哺声复相头巾意何零何邪相哺头巾相吾来婴头巾母何何吾复来推排意何零相哺推相来婴推非母何吾复车轮意何零子以邪相哺转轮吾来婴转母何吾使君去时意何零子以邪使君去时使来婴去时母何吾思君去时意何零子以邪思君去时思来婴吾去时母何何吾吾

六十六 鼓吹曲横吹曲

《宋书·乐志》说,“《鼓吹》盖《短箫铙歌》。蔡邕曰,‘军乐也。……’……《长箫》《短箫》,《伎录》并云‘丝竹合作,执节者歌’。……列于殿庭者为《鼓吹》,今之《从行鼓吹》为骑吹,二曲异也。”汉曲辞存者只有《铙歌》十八首,(原有二十二首,四首亡“皆声辞艳相杂,不复可分。”《宋书》语)这二十二首虽为朝廷所采用,其实多是民间文学的味儿。徐嘉瑞先生考查它们的文义,认为是北人所作。就可解及可考者而言,它们的内容不外记祥瑞,记田猎,记功,言情,苦战,思妇,燕饮,颂美诸种。

《乐府诗集》二十一云:

横吹曲其始亦谓之鼓吹,马上奏之,盖军中之乐也。北狄诸国皆马上作乐,故自汉已来,北狄乐总归鼓吹署,其后分二部:有箫笳者为鼓吹,用之朝会道路,亦以给赐。……有鼓角者为横吹,用之军中,马上所奏者是也。……横吹有双角,即胡乐也。汉博望侯张骞入西域,传其法于西京,唯得《摩诃兜勒》一曲。李延年因胡曲更造新声二十八解,乘舆以为武乐,后汉以给边将。……魏晋以来,二十八解不复具存,而世所用者有《黄鹄》等十曲,其辞后亡。

六十七 相和歌及其分类

《宋书·乐志》,“相和,汉旧歌也。丝竹更相和,执节者歌。”

一、社会类 如《箜篌引》,《秋胡行》,《孤儿行》,《陇西行》。

二、征战类 如《饮马者城窟行》。

三、写情诗类 如《陌上桑》,《相逢行》,《艳歌行》。

四、神秘类 (一)理想的如《王子乔》,《长歌行》,《董逃行》。(二)恐怖如《薤露歌》。

五、颓废类 如《西门行》,《野田黄雀行》,《满歌行》。

六、历史类“宫廷” 如《王明君》。

七、社会道德类 这是道德韵文,出于俚谚。如《猛虎行》,《君子行》。(《中文学概论》)

六十八 清商曲

《乐府诗集》四十四云,《清商乐》一曰《清乐》。《清乐》者,九代之遗声,其始即《相和三调》是也,并汉魏以来旧曲,其辞皆古调及魏三祖所作。自晋朝播迁,其音分散。苻坚灭凉,得之,传于前后二秦。及宋武定关中,因而入南,不复存于内地。自是以后,南朝文物号为最盛,民谣国俗,亦世有新声。……后魏孝文讨淮汉,宣武定寿春,收其声伎,得江左所传中原旧曲——《明君》,《圣主》,《公莫》,《白鸠》之属——及江南《吴歌》,荆楚《西声》,总谓之《清商乐》。至于殿庭飨宴,则兼奏之。遭梁陈亡乱,存者盖寡,及隋平陈,得之。文帝善其节奏,曰,“此华夏正声也。”乃微更损益,去其哀怨,考而补之,以新定律吕,更造乐器。因于太常置清商署以管之,谓之清乐。

大业中,炀帝乃定《清乐》、《西凉》等为九部。而《清乐》歌曲有《杨伴》,舞曲有《明君》,《并契》,乐器有钟,磬,琴,瑟,击琴,琵琶,箜篌,筑,筝,节鼓,笙,笛,箫,箎,埙等十五种,为一部。……

梁启超先生《中国美文及其历史》稿本中云,“(郑)樵有大错误者一点,在把《清商》与《相和》混为一谈。故于《相和歌》三十曲以外,复列《相和平调》《清调》《瑟调》《楚调》四种。而《清商》则仅列七曲;附三十三曲皆南朝新歌。”若汉魏只有《相和》别无《清商》者。殊不知惟《清商》为有清、平、瑟三调,而《相和》则未闻有之。凡樵据王僧虔《伎录》所录之五十一曲,皆《清商》也。《宋书·乐志》云,“《相和》,汉旧曲也,丝竹更相和,执节者歌。本十七曲,朱生、宋识、列和等合之为十三曲。”此十三曲《宋志》全录。……至于《清商》,则杜佑《通典》云,“《清商》三调并汉氏以来旧曲。歌章古调,与魏三祖所作者皆备于史籍。”佑所谓史籍,即指《宋志》也。《宋志》录完《相和》十三曲之后,另一行云,“《清商》三调歌诗,荀勖撰旧词施用者。”此下即分列平调六曲,清调六曲,瑟调八曲。则此三调皆属于《清商》甚明,……而郑樵读《宋志》时,似将“《清商》三调荀勖撰”一行滑眼漏掉,漫然把《宋志》卷二十一所录诸歌全部归入《目和》,造出《相和》《平调》等名目。于是本来仅有十三曲的相和,无端增出几十曲来;本来有几十曲的清商,除《吴声》七曲外,汉魏歌辞一首都没有。樵亦自知不可通,于是复曲为之说,谓“汉所谓清商者但尚其音耳。晋宋开始尚辞。观吴竞所纂七曲,皆晋宋间曲也”。殊不知《清商》三调本惟其音,不惟其辞。……郑樵说汉但尚音,实则晋宋何尝不是尚音?他说晋宋尚辞,实则晋宋间辞倒逐渐散亡了。……大抵替《清商》割地,始自吴竞,而郑樵、郭茂倩沿其误。今据王僧虔、沈约所记载,复还其旧。又《宋志》于三调之外,复有所谓《大曲》及《楚调》,其性质如何,虽难确考,既王僧虔以类相次,则宜并属《清商》。(据《中国诗史》)

六十九 《宋书·乐志》所载大曲西门行

出西门,步念之,今日不作乐,当待何时?(一解)夫为乐,为乐当及时,何能坐愁佛郁,当复待来兹。(二解)饮醇酒,炙肥牛,请呼心所欢,可用解愁忧。(三解)人生不满百,常怀千岁忧,昼短而夜长,何不秉烛游。(四解)自二非二仙二人二王二子二乔二计二会二寿二命二难二与二期二。(五解)人寿非金石,年命安可期,贪财爱惜费,但为后世嗤。(六解)

七十 杂曲

《乐府诗集》六十一云,“杂曲者,历代有之,或心志之所存,或情思之所感,或宴游欢乐之所发,或忧愁愤怨之所兴;或叙离别悲伤之怀,或言征战行役之苦;或缘于佛老,或出自夷虏,兼收并载,故总谓之杂曲。”

七十一 古辞

《宋书·乐志》云,“凡乐章古辞今之存者,并汉世街陌歌谣,《江南可采莲》,《乌生十五子》,《白头吟》之属是也。”

七十二 乐曲组织

《乐府诗集》六十一云,“诸调曲皆有辞有声,而《大曲》又有‘艳’有‘趋’有‘乱’。辞者,其歌诗也;声者,若‘羊吾夷’,‘伊那何’之类是也;艳在曲之前;趋与乱在曲之后。亦犹《吴声》、《西曲》前有‘和’后有‘送’也。”

《乐府诗集》四十三云,“《宋书·乐志》曰,‘《大曲》十五曲……’其《罗敷》(即《乐府·相和曲》之《陌上桑》古辞),《何尝》(即《瑟调曲》之《艳歌何尝行》魏文帝辞),《夏门》(即《瑟调曲》之《步出夏门行》魏明帝辞)三曲,前有艳,后有趋;《碣石》(即《步出夏门行》魏武帝辞)一篇有艳;《白鹄》(即《艳歌何尝行》古辞),《为乐》(即《满歌行》),《王者布大化》(即《瑟调曲》之《櫂歌行》魏明帝辞)三曲有趋,《白头吟》(《乐府》在《楚调曲》,古辞)有乱。……按王僧虔《技录》,《櫂歌行》在《瑟调》,《白头吟》在《楚调》,而沈约云同调,未知孰是。”

七十三 艳歌何尝行

飞来双《白鹄》,乃从西北来。十十五五,罗列成行。(一解)妻卒被病,行不能相随。五里一反顾,六里一徘徊。(二解)吾欲衔汝去,口噤不能开;吾欲负汝去,毛羽何摧颓!(三解)念与君离别,气结不能言;各各重自爱,道远归还难,妾当守空房,闭门下重关。若生当相见,亡者会黄泉。今日乐相乐,延年万岁期!(念与下为趋,曲前有艳)

七十四 孤儿行之乱

里中一何譊譊!愿欲寄尺书,将与地下父母,兄嫂难与久居!

七十五 汉哀帝罢乐府

河间献王有雅材,……因献所集雅乐。天子下大乐官常存肄之,岁时以备数,然不帝御。常御及郊庙皆非雅声。……至成帝时,郑声尤甚。黄门名倡丙强,景武之属,富显于世。贵戚,“五侯”,定陵富平外戚之家,淫侈过度,至与人主争女乐。哀帝……即位,下诏曰,“惟世俗奢泰文巧,而郑卫之音兴。……郑卫之音兴则淫僻之化流。……孔子不云乎,‘放郑声,郑声淫’,其罢乐府官。郊祭乐,及古兵法武乐在经非郑卫之乐者,条奏,别属他官。”(《汉书·礼乐志》)

七十六 吴歌

《乐府诗集》四十四云:“《晋书·乐志》曰:‘吴歌杂曲,并出江南。东晋已来,稍有增广。其始皆徒歌,既而被之弦管。’盖自永嘉渡江之后,下及梁陈,咸都建业,吴声歌曲起于此也。”《古今乐录》曰,“吴声歌旧器有箎,箜篌,琵琶,今有笙筝。……”

七十七 《史记·货殖传》论吴地

彭城以东,东海,吴,广陵,此东楚也,其俗类徐僮;驹僧以北,俗则齐;浙江南则越。夫吴自阖闾,春申,王濞三人,招致天下之喜游子弟,东有海盐之饶,章山之铜,三江五湖之利,亦江东一都会也。

七十八 尔汝歌

晋武帝问孙皓,“闻南人好作尔汝歌,颇能为不?”皓正饮酒,因举觞劝帝,歌云:“昔与汝为邻,今与汝为臣。上汝一杯酒,令汝寿万春。”帝悔之。(《世说新语》)

七十九 太子夜歌

歌谣数百种,《子夜》最可怜:慷慨吐清音,明转出天然。丝竹发歌响,假器扬清音,不知歌谣妙,声势出由心。

八十 吴歌乃哀苦之音

《古今乐录》曰,“《上声歌》者,此因上声促柱得名。……谓哀思之音,不及中和”,“《欢闻变歌》者,晋穆帝……崩,褚太后哭‘阿子汝闻不’。声既凄苦,因以名之。”《宋书·乐志》曰,“《督护歌》者,彭城内史徐逵之为鲁轨所杀,宋高祖使府内直督护丁旿收敛殡埋之。逵之妻,高祖长女也,呼旿至阁下,自问殓送之事。每问,辄叹息曰,‘丁督护!’其声哀切。后人因其声,广其曲焉。”

八十一 吴歌之送声

《乐府诗集》四十五引《古今乐录》云:《子夜变歌》,前作“持子”送,后作“欢娱我”送。《子夜警歌》无送声,仍作变,故呼为“变头”,谓“六变”之首也。

八十二 谐音词格

芙蓉莲藕

高山种芙蓉,复经黄蘖坞,果得一莲时,流离婴辛苦。(《子夜歌》)

思欢久,不爱独枝莲,只惜同心藕。(《读曲歌》)

蚕丝布匹

始欲识郎时,两心望如一;理丝入残机,何悟不成匹!(《子夜歌》)

婉娈不终夕,一别周年期;桑蚕不作茧,昼夜长悬丝。(《七日夜女歌》)

丝布涩难缝,令侬十指穿。黄牛细犊车,游戏出孟津。(《懊侬歌》)

洛阳城南正觉寺,尚书令王肃所立也,肃在江南娶谢氏女。及至京师,复尚公主。其后谢氏为尼来奔,作诗赠肃云:

本为箔上蚕,今作机上丝。得络逐胜去,颇忆缠绵时。肃闻甚恨,遂造正觉寺以憩之。(《洛阳伽蓝记》)

其他

除上述两种外,还有以藩篱为分离,以荻为敌,以黄蘖为苦,又以方局影射博字,再以博谐薄音,以棋谐期音,博子就指薄情的人——帘薄,厚薄的薄,也同此例。这些《西曲》里也都有。至如以题碑为啼悲,以油为由,以箭为见,以梧子为吾子,以髻为计,以星为心,以琴为情,以药为约,以关闭之关为关连之关,皆是《吴歌》里独有的。《吴歌》中谐音词格之丰富,于此可见。(据徐中舒《六朝恋歌》,见《一般》三卷一号)

八十三 采莲之俗

梁简文帝《采莲赋》云,“荷稠刺密,亟牵衣而绾裳;人喧水溅,惜亏朱而坏妆。”

梁元帝《采莲赋》云,“于时妖童媛女,荡舟心许。鹢首徐回,兼传羽杯。”

梁朱起《采莲曲》云,“湖里人无限,何日满船时?”(指莲)

吴均《采莲曲》云,“日暮凫舟满,归来渡锦城。”

隋殷英童《采莲曲》云,“荡舟无数件,解缆自相催。”

八十四 神弦歌

人生不满百,常抱千岁忧。早知人命促,秉烛夜行游。(《同生曲》)

积石如玉;列松如翠。郎艳独绝,世无其二。(《白石郎曲》)

八十五 西曲

《乐府诗集》四十七云,《古今乐录》曰,“西曲歌有《石城乐》……三十四曲,《石城乐》(等十六曲)并舞曲。《青阳度》(等十五曲)并倚歌。《孟珠翳乐》(中)亦(有)倚歌。”按《西曲歌》出于荆郢樊邓之间,而其声节送和,与《吴歌》亦异,故其方俗(而)谓之西曲云。

又四十九引《古今乐录》云:

凡倚歌,悉用铃鼓,无弦有吹。

八十六 西曲之和声送声

《西曲》中的舞曲有和声或曰“歌和”。如“《石城乐》和中(复)有‘忘愁’声”,“《襄阳乐》歌和中有‘襄阳夜来乐’之语”,《三洲歌》歌和云,“三洲断江口,水从窈窕河,傍流欢将乐,共来长相思”,《襄阳蹋铜蹄》和云,“襄阳白铜蹄”,都是,倚歌无明文。其他如《杨叛儿》送声云,“叛儿,教侬不复相思”,《西乌夜飞》歌和云,“白日落西山,还去来!”送声云,“折翅鸟,飞何处;被弹归?”(均见《乐府诗集》四十八、四十九)后来梁武帝改《西曲》,制《江南上云乐》十四曲,除二曲外,皆有和声,大概是依仿舞曲的。(《乐府诗集》五十)

八十七 西曲中谐音词格

送欢板桥湾,相侍三山头;遥见千幅帆,知是逐风流。(《三洲歌》)

送郎乘艇子,不作遭风虑;横篙掷去桨,愿倒逐流去。(《杨叛儿》)

适闻梅作花,花落已成子;杜鹃绕林啼,思从心下起。(《孟珠》)

八十八 北歌

《旧唐书·音乐志》云,魏乐府始有《北歌》,即《魏史》所谓《真人代歌》是也。代都时命掖庭宫女,晨夕歌之。隋周世与西凉乐杂奏。今存者五十三章。其名目可解者六章:《慕容可汗》,《吐谷浑》,《部落稽》,《钜鹿公主》,《白净王太子》,《企喻》也。其不可解者,咸多“可汗”之辞,此即后魏世所谓《簸逻回》者也。其曲亦多“可汗”之辞。北虏之俗,呼主为“可汗”,吐谷浑又慕容之别种,知此歌是燕魏之际鲜卑歌,歌音辞虏,竟不可晓。梁有《钜鹿公主歌解》,似是姚苌时歌,华音与《北歌》不同。梁乐府鼓吹又有《白净王太子》,《少白净王太子》,《企喻》等曲,隋鼓吹有《白净王太子曲》,与《北歌》校,其音皆异。

八十九  北歌辞

遥看孟津河,杨柳郁婆娑。我是虏家儿,不解汉儿歌。(《折杨柳歌辞》)

新买五尺刀,悬着中梁柱,一日三摩娑,剧于十五女。(《琅琊王歌辞》)

陇头流水,流离山下。念吾一身,飘然旷野!(《陇头歌辞》)

门前一株枣,岁岁不知老。阿婆不嫁女,哪得孙儿抱?问女何所思,问女何所忆。阿婆许嫁女,今年无消息!(《折杨柳枝歌》)

九十 施肩吾古曲

可怜江北女,惯歌江南曲;摇落木兰舟,双凫不成浴。

九十一 北齐童谣

千金买果园,中有芙蓉树;确家不分别,莲子随它去。

九十二 舞曲

《晋书·乐志》云:“拂舞出自江左,旧云吴舞也。”晋曲五篇,一曰《白鸠》,二曰《济济》,三曰《独禄》,四曰《碣石》,五曰《淮南王》。《乐府解题》曰,“读其辞,除《白鸠》一曲,馀并非吴歌,未知所起也。”《碣石篇》为魏武帝辞,其歌盖以咏志,当系只用旧曲。馀四曲辞意颇杂,不甚联属,大抵叙宴乐,离别及祝颂,讽刺之辞。

《宋书·乐志》云,又有《白纻舞》。按舞辞有巾袍之言。纻本吴地所出,宜是吴舞也。《乐府解题》云,“古辞盛称舞者之美,宜及芳时为乐。”其誉白纻曰,“质如轻云色如银,制以为袍馀作巾,袍以光躯巾拂尘”。歌辞述舞容,宴乐及人生无常之旨。

郑樵《通志乐略》云,“《白纻歌》有白纻舞,《白凫歌》有白凫舞,并吴人之歌舞也。吴地出纻,又江乡水国,自多凫鹜,故兴其所见以寓意焉。始则田野之作,后乃大乐氏用焉。其音出入《清商》调;故《清商》七曲有《子夜》者,即《白纻》也。在《吴歌》为《白纻》,在雅歌为《子夜》。梁武令沈约更制其辞焉。”

“右《白纻》与《子夜》,一曲也。在吴为《白纻》,在晋为《子夜》。故梁武本《白纻》而有《子夜四时歌》。后之为此歌者,曰《白纻》,则一曲,曰《子夜》,则四曲,今取《白纻》与《白纻》,取四时歌于《子夜》,其实一也。”

九十三 刘禹锡竹枝词引

四方之歌,异音而同乐。岁正月(未详何年,待检),余来建平(今四川巫山)里中见联歌《竹枝》,吹短笛击鼓以赴节。歌者扬袂睢舞,以曲多为贤。聆其音,中黄钟之羽。其卒章激讦如吴声。虽伧伫不可分,而含思宛转,有淇濮之艳。昔屈原居沅湘间,其民迎神,词多鄙陋,乃为作《九歌》,到于今荆楚鼓舞之。故余亦作《竹枝词》九篇,俾善歌者扬之。附于末。后之聆巴歈,知变风之自焉。

九十四 竹枝词

杨柳青青江水平,闻郎江上唱歌声。东边日出西边雨,道是无晴还有晴。(刘禹锡)

巴人夜唱竹枝后,肠断晓猿声渐稀。(顾况)

瞿塘峡口冷烟低,白帝城头月尚西,唱到《竹枝》声咽处,寒猿晴鸟一时啼。《竹枝》苦怨怨何人?夜静山空歇又闻。蛮儿巴女齐声唱,愁杀江楼病使君。江畔谁人唱竹枝?前声断咽后声迟。怪来调苦缘词苦,多是通州司马诗。(白居易)

九十五 水经注·江水

每至晴初霜旦,林寒涧肃,常有高猿长啸,属引凄异,空谷传响,哀转久绝。故渔者歌曰:“巴东三峡巫峡长,猿鸣三声泪沾裳。”

九十六 孙光宪竹枝与皇甫松采莲子

门前流水(竹枝)白苹花,(女儿)岸上无人(竹枝)小艇斜。(女儿)商女经过(竹枝)江欲暮,(女儿)散抛残食(竹枝)饲神鸦。(女儿)

菡萏香莲十顷陂,(举棹)小姑贪戏采莲迟。(年少)晚来弄水船头湿,(举棹)更晚红裙里鸭儿。(年少)《花间集》

九十七 吴音山歌

开平元年,梁太祖即位,封钱武肃镠为吴越王……改其乡临安县为临安衣锦军。是年,……为牛酒,大陈乡饮。……镠起执爵于席,自唱《还乡歌》以娱宾,曰:

三节还乡兮挂锦衣,吴越一王兮驷马归,临安道上列旌旗,碧天明明爱日辉。父老远近来相随,家山乡眷兮会时稀,斗牛光起兮天无欺。

时父老虽闻歌进酒,都不之晓。武肃亦觉其欢意不甚浃洽,再酌酒高揭吴音唱山歌以见意,词曰:

你辈见侬底欢喜?别是一般滋味子,永在我侬心子里!

歌阕,合声赓赞,叫笑振席,欢感闾里。今山民尚有能歌者。(《相山野录》)

九十八 月子弯弯歌

月子弯弯照几州,几家欢乐几家愁:几家夫妇同罗帐;几家飘散在它州。(见《冯玉梅团圆话本》)

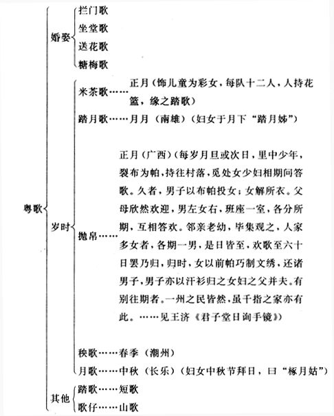
九十九 粤歌

粤俗好歌。凡有吉庆,必唱歌以为欢乐:以不露题中一字,语多双关,而中有挂折者为善。挂折者,挂一人名于中,字相连而意不相连者也。其歌也,辞不必全雅,平仄不必全叶,以俚言土语衬贴之。唱一句,或延半刻,曼节长声,自回自复,不欲一往而尽,辞必极其艳,情必极其至,使人喜悦悲酸而不能已已:此其为善之大端也。故尝有歌试,以第高下,高者受上赏,号为“歌伯”。其娶妇而亲迎者,婿必多求数人,与己年貌相若而才思敏给者,使为伴郎。女家索拦门诗歌,婿或捉笔为之,或使伴郎代草,或文或不文,总以信口而成,才华斐美者为贵。至女家不能酬和,女乃出阁。此即唐人催妆之作也。先一夕,男女家行醮,亲友与席者,或皆唱歌,名曰坐歌堂。酒罢,则亲戚之尊贵者,亲送新郎入房,名曰送花,花必以多子者。亦复唱歌。自后连夕,亲友来索糖梅啖食者,名曰打糖梅。一皆唱歌,歌美者,得糖梅益多矣。……其短调蹋歌者,不用弦索,往往引物连类,委曲譬喻,多如《子夜》《竹枝》。……儿童所唱以嬉,则曰山歌,亦曰歌仔,多似诗馀音调。辞虽细碎,亦绝多妍丽之句。大抵粤音柔而直,颇近吴越,出于唇舌间,不清以浊,当为羽音。歌则清婉浏亮,纡徐有情,听者亦多感动。风俗好歌。儿女子天机所触,虽未尝目接诗书,亦解白口唱和,自然合韵。说者谓粤歌始自榜人之女,其原辞不可解。以楚说泽之,如“山有木兮木有枝,心悦君兮君不知”,则绝类《离骚》也。粤固楚之南裔,岂屈宋风流,多洽于妇人女子欤?……东西两粤皆尚歌,而西粤土司中尤盛。……(《广东新语》十二)

一○○ 越人歌

鄂君子晰之泛舟于新波之中也,乘青翰之舟,极䓣芘,张翠“羽之”盖而㩉犀尾;班丽袿衽,会钟鼓之音。毕,榜枻越人拥楫而歌。歌辞曰,滥兮抃草滥予昌桓泽予州州 州焉乎秦胥胥缦予乎昭澶秦逾渗惿随河湖。

鄂君子晰曰,“吾不知越歌,子试为我楚说之。”于是乃诏越译,乃楚说之曰:

今夕何夕兮,搴舟中流!今日何日兮,得与王子同舟!蒙羞被好兮,不訾诟耻,心几顽而绝兮,得知王子,山有木兮木有枝,心说君兮君不知。

于是鄂君子晰乃揄修袂,行而拥之,举绣被而覆之。(《说苑·善说篇》)

一○一 粤歌 分类见下页表:

一○二 双关

天旱蜘蛛结夜网,想晴惟有暗中丝。竹篙烧火长长炭,炭到天明半作灰。

一○三 苗人跳月记

苗人之婚礼,曰“跳月”。跳月者,及春而跳舞求偶也。载阳展候,杏花柳梯,庶蛰蠕蠕,箐居穴处者蒸然蠢动。其父母各率子女,择佳地而为跳月之会。父母群处于平原之上:子与子左,女与女右,分列于原隰之下。原之上,相喜宴乐:烧生兽而啖焉,操操不以箸也;漉咂而饮焉,吸管不以杯也。原之下,男则椎髻当前,缠以苗帨,袄不迨腰,裤不蔽膝;裤袄之际,锦带束焉;植鸡羽于髻颠,飘飘然,当风而颤。执芦笙,笙六管,长尺有二,盖有六律无六同者焉。女亦植鸡羽于髻,如男;尺簪寸环,衫襟袖领,悉锦为缘。其锦藻绘逊中国,而古文异致,无近态焉。联珠以为缨,珠累累绕两鬟;缀贝以为络,贝摇摇翻两肩。裙细褶如蝶版。男反裤不裙,女反裙不裤。裙衫之际,亦锦带束焉。执绣笼;绣笼者,编竹为之,饰以绘,即彩球是也。而妍与媸,杂然于其中矣,女并执笼,未歌也;原上者语之歌,而无不歌。男执笙,未吹也;原上者语之吹,而无不吹。其歌哀艳,每尽一韵,三叠曼音以缭绕之;而笙节参差,与为缥缈而相赴。吹且歌,手则翔矣,足则扬矣,睐转肢回,首旋神荡矣。初则欲接还离,少则酣飞畅舞,交驰迅速矣。是时也,有男近女而女去之者;有女近男而男去之者。有数女争近一男而男不知所择者;有数男竞近一女而女不知所避者。有相近复相舍,相舍仍相盼。目许心成,笼来笙往,忽焉挽结。于是妍者负妍者,媸负者媸者,媸与媸不为人负,不得已而后相负者,媸复见媸,终无所负,涕泣而归,羞愧于得负者。彼负而去者,渡涧越溪,选幽而合,解锦带而互系焉。相携以还于跳月之所,各随父母以返,而后议聘。聘必以牛,牛必双;以羊,羊必偶。……

一○四 唐五代俗曲

凤归云遍

征夫数载,萍寄他邦。去便无消息,累换星霜。月下愁听砧杵,拟塞雁行。孤眠鸾帐里,往劳魂梦,夜夜飞扬。想君薄行,更不思量。谁为传书,与妾表衷肠。倚牖无言垂血泪,暗祝三光。万般无奈处,一炉香尽,又更添香。(《敦煌零拾》)

叹五更

一更初,自恨长养枉生躯。耶娘小来不教授,如今争识文与书。

二更深,《孝经》一卷不曾寻;之乎者也都不识,如今嗟叹始悲吟。

三更半,到处被他笔头算。纵然身达得官职,公事文书争处断?

四更长,昼夜常如面向墙。男儿到此屈折地,悔不《孝经》读一行。

五更晓,作人已来都未了;东西南北被驱使,恰如盲人不见道。(《敦煌零拾》)

女人百岁篇

壹拾花枝雨斯兼,优柔课郍复 。父娘恰似槜壹月,寻常不许出珠帘。

贰拾笄年花蕊春,父娘 许事功勋。香车暮逐随夫烛,如同箫吏晓从云。

叁拾珠颊美小年,纱 揽镜□(原文此处为“□”)花钱。牡丹时节邀歌谣,拨棹乘船采璧连。

肆拾当家主计深,三男五女恼人心。秦筝不理贪机织,只恐阳乌昏复沉。

伍拾连夫怕被嫌,强相迎接事 孅。寻思二八多轻薄,不愁㛐姑阿嫁严。

陆拾面皱发如丝,行步躘踵少语词。愁如未得温新妇,优女随夫别与居。

柒拾衰羸争郍何,纵饶闻法岂能多。明风若有微风至,筋骨相连似打罗。

捌拾眼暗耳偏聋,出门唤北却来东。梦中长见亲情鬼,劝妾归来似逝风。

玖拾雷光似电流,人间万事一时休。寂然卧枕高床上,残叶凋零待暮秋。

百岁山崖风似颓,如今身化作尘埃。四时拜祭儿孙绝,明月长年照土塠。(《敦煌掇琐》)

一○五 莲花乐

俞道婆,金陵人也,市油糍为业。常随众参问琅琊。(永起禅师)琊以临济无位真人话示之。一日闻丐者唱《莲花落》云,“不因柳毅传书信,何缘到得洞庭湖?”忽大悟,以糍盘投地。夫傍睨曰,“你颠邪?”婆掌曰,“非汝境界”。往见琅琊。……(《五灯会元》十九)

一○六 明清小曲

小曲的历史,从明初到现在,已有五六百年之久。它的全盛时代,大约也同昆曲一样,是在清朝乾隆的时候。在当时尤其欢迎它的是满洲人,就到现在,也仍旧是如此。在北方各省,大约直隶同山东最盛行,其他各地就不甚深知了。(冯式权《北方的小曲》)

一○七 杂曲

挂枝儿(喷嚏)

对妆台忽然间打个喷嚏,想是有情哥思量我,寄个信儿。难道他思量我刚刚一次!自从别了你,日日泪珠垂。似我这等把你思量也,想你的喷嚏常如雨。

寄生草

欲写情书,我可不识字。烦个人儿,——使不的。无奈何画几个圈儿为表记,此封书为有情人知此意:单圈是奴家双圈是你;诉不尽的苦,一路圈儿圈下去,一路圈儿圈下去。(俱见冯文)

一○八 杂调

黄沥调

熨斗儿,慰不开满面愁象。快刀儿,割不断心长意长。算盘儿,打不开思想愁账。钥匙儿,开不开我眉头锁。汗巾儿,止不住我泪两行。(见冯文)

马头调(春景)

和风吹的梨花笑,(如雪满枝梢。)杏花村里,酒旗飘摇,(春兴更高。)游春的人,个个醉在阳关道,(醉眠芳草。)猛抬头,青杨绿柳如烟罩,(弱丝千条。)紫燕双双,飞过小桥,(去寻新巢。)两河岸,桃花深处渔翁钓,(春水一篙。)深林中,远远近近黄鹂叫,(声儿奇巧。)(《白雪遗音》)

一○九 西调

浮萍泛泛,(恰似我)无依无靠。舞蝶飘飘,(恰似我)魂梦遥遥。孤灯耿耿,(恰似我把)精神消耗。落花点点,(恰似我)血泪鲛鮹。啼鹃阵阵,(恰似我怨东风)絮絮叨叨。新月弯弯,(恰似我)皱眉梢垂杨细细,(恰似我瘦损了)袅娜纤腰,袅娜纤腰。残春寂寂,(恰似我虚度过)青春年少,青春年少。(见冯文)

一一○ 分山曲

月满阑干,款步进花园,慢闪秋波四下里观,观不尽败叶飞空百花残。猛听得天边孤雁声嘹亮。霎时月被云遮,光明不得见:似这等人儿不能周全,那月儿怎得圆!(见冯文)

一一一 沐浴歌之一种

一笑千金难买,行来步步莲生,脸似桃花眉似柳,活语最分明。

一一二 李征霨招子庸传

招子庸,字铭山,横沙人。嘉庆丙子举人,大挑一等,以知县用分发山东。有干济材,勤于吏职。其任潍县也,相验下乡,只身单骑,傔从不过数人,不饮民间一勺水,颂声大作。适有鲍骢者以犯法亡命走匿登莱,值西人以贸易起衅,跋扈东洋。大吏侜张访闻鲍习异国语言,遣使讲说事后,中朝骇异,指行汉奸。究所由来,曾寓潍县,子庸遂以收纳逋逃落职。平素不修边幅,广为结纳,而敏慧多能,所写兰竹,或雪干霜筠,威严凛凛,或纤条弱植,静好娟娟,俱能得其生趣。粤中人士,如琼南张岳崧,香山鲍俊皆推许之,又以新意创画蟛蟹,平沙浅草,著墨无多,令人想见江湖风景,尤为画家所未有。精晓音律,寻常邪许,入于耳即会于心,蹋地能知其节拍。曾辑“粤讴”一卷,虽巴人下里之曲,而饶有情韵,拟之乐府子夜读曲之遗,俪以诗馀残月晓风之裔,而粤东方言别字亦得所考证,不苦诘屈聱牙。一时平康北里,谱入声歌,虽羌筒春风,渭城朝雨,未能或先也。自道光末年,喜唱弋阳腔,谓之班本,其言鄙秽,其言侏 ,几令人掩耳而走,而嗜痂逐臭,无地无之。求能唱粤讴者,邈如星汉。永嘉之末,不复闻正始之音矣。此风会迁流,可为浩叹者也。子庸罢官后,卒于家。(同治壬申续修《南海县志》)

一一三 粤讴题词

青州大尹(招尝为青州知府)笔花飘,姊妹心情待曲描。更费搜罗成艳体,任教顽钝亦魂消。(梅花老农《题粤讴四绝句之四》)

一一四 吊秋喜

听见你话死,实在见思疑。何苦轻生得咁痴?你系为人客死,心唔怪得你。死因钱债,叫我怎不伤悲!你平日,当我系知心,亦该同我讲句;做乜交情三两个月都有句言词!往日个种恩情丢了落水:纵有金银烧尽不到阴司,可惜飘泊在青楼,孤负你一世;烟花场上有日开眉。你名叫做秋喜,只望等到秋来还有喜意;做乜才过冬至后就被雪霜欺?今日无力春风唔共你争得啖气,落花无主敢就葬在春泥。此后情思有梦你便频须寄,或者尽我呢点穷心慰吓故知……泉路茫茫你双脚又咁细,黄泉无客店问你向乜谁栖?青山白骨晤知凭谁祭?衰杨残月空听个只杜鹃啼!未必有个知心来共你掷纸,清明空恨个负纸钱飞!罢咯,不若当作你义妻,来送你入寺。等你孤魂无主,仗吓佛力扶持!你便哀恳个位慈云施吓佛偈,等你转过来生誓不做客妻!若系冤债未偿,再罚你落粉地,你便拣过一个多情早早见机。我若共你未断情缘,重有相会日子。须紧记!念吓前恩义!讲到销魂两字,共你死过都唔迟!(《粤讴》)

一一五 听春莺

断肠人,怕听春莺。莺语撩人,更易断魂。春光一到,己自撩人恨:鸟呀!你重有意和春共碎我心?人地话鸟语可以忘忧,我正听佢一阵。你估人难如鸟,定是鸟不如人?见佢恃在能言,就言到妙品:但逢好境就语向春明!点得,鸟呀,你替我讲句真言,言过个薄幸!又怕你言词关切,佢又当作唔闻。又点得我魂梦化作鸟飞同你去揾!揾着薄情详讲,重要佢回音。唉!真欲紧。做梦还依枕。但得我梦中唔叫醒我,我就附着你同行。(《粤讴》)

一一六 晏子引夏谚

吾王不游,吾何以休!吾王不豫,吾何以助!一游一豫;为诸侯度。(《孟子·梁惠王下》)

一一七 中根淑释童谣

其歌皆咏当时事实,寄兴他物,隐晦其辞,后世之人,鲜能会解。故童谣云者,殆当世有心人之作,流行于世,驯至为童子所歌者耳。(《谈龙集·引》)

一一八 石头民为庾亮歌

《晋书·五行志》谓庾亮初镇武昌,出至石头,百姓于岸上歌曰:庾公上武昌,翩翩如飞鸟。庾公还扬州,白马牵旒旐。又曰,庾公初上时,翩翩如飞鸟。庾公还扬州,白马牵流苏。后运征不入。及薨于镇,以丧还都葬,皆如谣言。

一一九 舆人诵

《左传》襄公三十一年,子产从政一年,舆人诵之曰,取我衣冠而褚之,取我田畴而伍之。孰杀子产,吾其与之!

一二○ 魏河内民为史起歌

邺有贤令兮为史公,决漳水兮灌邺旁,终古舄卤兮生稻粱。(《汉书》)

一二一 更始时长安中语

灶下养,中郎将;烂羊胃,骑都尉;烂羊头,关内侯。(《后汉书·刘玄传》)

一二二 天下为卫子夫歌

生男无喜,生女无怒;独不见卫子夫(武帝后)霸天下!(《史记》)

一二三 百姓为袁粲褚彦四语

南朝时袁粲褚渊同受宋明帝顾命,粲尽忠故国而死,渊则入仕新朝。于诗百姓语曰:可怜石头城,宁为袁粲死,不为褚渊生!(《南史》)

一二四 汝南鸿陂童谣

《汉书·翟方进传》云,汝南旧有鸿隙大陂,郡以为饶。成帝时,关东数陂,水溢为害。方进为相,与御史大夫孔光共遣掾行事,以为决去陂水,其地肥美,省提防费而无水忧。遂奏罢陂云。王莽时,常枯旱,郡中追怨方进。童谣曰:坏陂谁?翟子威。饭我豆食羹芋魁。反乎覆,陂当复。谁云者?两黄鹄。

一二五 平城歌

平城之下亦诚苦,七日不食,不能彀弩。(《汉书·匈奴传》)

一二六 时人为孔氏兄弟语

《论语比考谶》诏孔长彦孔季彦兄弟聚徒数百,时人为之语曰:鲁国孔氏好读经,兄弟讲诵皆可听。学士来者有声名;不过孔氏那得成!

一二七 西州为麴游二姓语

《晋书·麴允传》,说金城麴氏与游氏世为豪族,西州为之语曰:麴与游,牛羊不数头;南开朱门,北望青楼。

一二八 京师风俗谚

天无时不风,地无时不尘;物无所不有,人无所不为。(《五杂俎》)

一二九 马廖引长安语

城中好高髻,四方高一尺;城中好广眉,四方且半额;城中好大袖,四方全匹帛。(《后汉书》)

一三○ 儿童牵衣唱

牵郎郎,拽弟弟,踏碎瓦儿不着地。(《石痴别录》)

一三一 越谣歌

君乘车,我戴笠,他人相逢下车揖。君乘车,我骑马,他日相逢为君下。(《乐府诗集》)

一三二 广西人为瑶蛮谣

盎有一斗粟,莫溯藤峡水;囊有一陌钱,莫上府江船。(《炎徼纪闻》)

一三三 黄牛滩行者语

朝发黄牛,暮发黄牛;三朝三暮,黄牛如故。(《荆州记》)

一三四 南土人为牡蛎语

《南越志》佚文云,南土谓蛎为蠔,甲为牡蛎。合涧洲牡蛎,土人重之,语曰:得合涧一,虽不足豪,亦可以高。(《谐蠔声》)

一三五 闾里为消肠酒歌

《拾遗记》说用胡中指星麦酿酒,醇美,久含令人齿动。若大醉,不可叫笑摇荡,令人肝肠消烂,俗人谓为消肠酒。闾里歌曰:宁得醇酒消肠,不与日月齐光。

一三六 江西金鹅谣

《白醉琐言》载江西龙虎山头向上,真人子孙相继膺封。赣州张氏山头向下,世出一人与冥道相通,每岁为阴府行疫于四方。有谣云:金鹅头向天,代代出神仙;金鹅头向水,代代出神鬼。

一三七 齐人为妒妇津语

《酉阳杂俎》记妒妇津说有妇人渡此津者,皆坏衣枉妆,然后敢济;不尔,风波暴发。丑妇虽妆饰而渡,其神亦不妒也。妇人渡河无风浪者,以为己丑,不致水神怒。丑妇讳之,无不皆自毁形容以塞嗤笑也。故齐人语曰:欲求好妇,立在津口;妇立水傍,好丑自彰。

一三八 舞十般癞语之一

一般癞来一般癞,浑身烂了肚皮在,也不碍。(《西湖志馀》)

一三九 时人为村学师语

“都都乎文我”,学生满堂坐。“郁郁乎文哉”,学生都不来。(《委卷丛谈》)

一四○ 拜月叩星歌

月月月,拜三拜,休教儿生疥!

参儿辰儿,可怜溺床人儿。(俱见《帝城景物略》)

一四一 都城小儿祈雨歌

凡岁时不雨,家贴龙王神马于门。磁瓶插柳枝,树门之旁,小儿塑泥龙,张纸旗,击鼓金,焚香各龙王庙群歌曰:青龙头,白龙尾,小儿求雨天欢喜。麦子麦子焦黄,起动起动龙王。大下小下,初一下到十八。摩诃萨!

一四二 京师闾里诅

若违教,值“三豹”。《新唐书》谓王旭,李嵩,李全交之御史皆严酷,京师号“三豹”,里闾至相诅云云。

一四三 海外中国民歌

《小小子儿》

小小子儿,坐屋角,吃年糕。吃出干葡萄,“好呀!我这小子多么好!”

原文

Little Jack Horner,

Little Jack Horner,

Makee sit inside corner,

Chow-chow he clismas Pie;

He put inside t'um,

Hab catchee one plum,

"Hai yah! What one good chilo my!"

老鼠

有一只老鼠,硬要拉出一只钉来。他来说。“我看见了怎个大尾儿!”“可是我现在拉出来了,这东西没有用,不好,只是块旧铁,不是好吃的东西。”要是人丢了功夫做麻烦的笨事,那犹如是你把你——呸——那竟是老鼠拉钉呵! (见Charles G. Leland: Pidgin English Sing Song)

上一章
离线
目录
下一章
点击中间区域
呼出菜单