字体大小

小字标准大字

背景色

白天夜间护眼


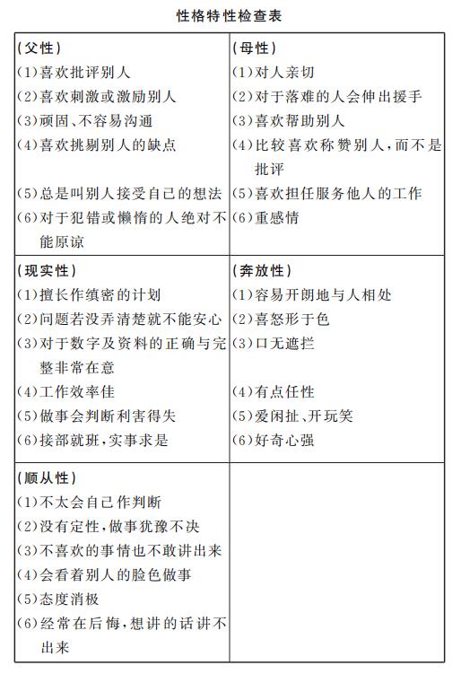
一、左右人际关系的五种性格特性

性格特征有时可以从该人处理人际关系的方法看出来。精神医学者派恩曾经用交叉分析的方式,做成一个“自我评量表”,借此说明人际关系中显露出来的性格特征。

任何人都拥有五种特性,这便是“父性”、“母性”、“现实性”、“奔放性”及“顺从性”。

“父性”是指对于不好或不对的事情,父亲或老师会以严格的态度要求孩子注意或改进。对于怕事或软弱的孩子,则鼓励其继续奋斗。在这样刺激鼓励及强力命令要求之下,小孩子便比较有良心和责任感以及实现理想与追求成就感的倾向。

至于“母性”则是对失败或受伤小孩给予关怀和慰问的做法。在这种亲切的照顾之下,孩子比较容易有感恩、宽容与接纳他人的特性。

至于一个人习惯在群体生活中掌握必要的资讯,灵敏地反应,做事便经常成功,这种特性便称为“现实性”。

若孩子心直口快,经常表现天真烂漫的样子,便是所谓的“奔放性”。这样的人通常看起来精力充沛、有吸引力,但有时候也会出现任性或残忍的倾向。

最后,如果父亲一向严格,小孩可能会养成乖乖听话的习惯。此外,如果父母亲能力非常强,小孩可能出现自卑感,觉得自己老是跟不上。在这种情况下,小孩很可能变得被动,只希望遵照别人的指令动作,期待周围人的保护。这种遵从权威压抑自己的消极倾向,便是“顺从性”。

1. 五种性格特性的检查

如果将某个人的“父性”、“母性”、“现实性”、“奔放性”与“顺从性”等五种特性,以哪种具备较多,哪种具备较少,列成表格,便成为所谓的“特性表格”。

2. 性格特性分析

如果将前述五种性格的偏向综合起来,便看出某人的性格特征。

比如,“父性”与“现实性”较强的人可能比较适合做领导人;“母性”较强,则感觉起来有大哥、大姐的味道,加上“奔放性”也强的话,就大概是很能让别人倚靠的人了。至于“母性”与“奔放性”较弱,只有“父性”特别强,则此人恐怕个性强烈、难以相处。若这样的人“现实性”也很弱,则有可能是个不知道自我节制的暴君。

通常,“母性”较强的人容易让周围的人感觉温馨没有压力;“奔放性”强的人则比较喜欢照顾别人;若加上“现实性”也强,则此人可能是很好的社交人员或心理辅导老师。不过,如果“母性”过度强烈也可能太爱管闲事。若“奔放性”弱而“顺从性”强,则可能做事犹豫不决、磨磨蹭蹭。

一般而言,“现实性”是社会群体生活不可缺少的个性特质。这方面强的人,能在工作上有所发挥,获得别人的信任。“现实性”强的人最好有足够的“母性”与“奔放性”;如果只有强烈的“现实性”,则虽然能冷静而踏实地把工作完成,但此人只怕难以亲近,会有找不到知心朋友的困扰。

“奔放性”比较强的人多半感情丰富且很有行动力。这种类型的人经常很有幽默感、不会被传统的观念拘束。如果有足够的“母性”与“顺从性”,则人际关系必定和谐顺畅。在一些社交场合负责带动气氛的人多半属于这种类型。不过,如果“奔放性”过度突出,便可能因任性与太自信而和别人产生距离。

一般而言,“顺从性”强的人比较没有棱角,容易与人相处。不过,由于这种类型的人比较内向、客气及没有自信,因此,很难跟别人成为死党。如果他们的“母性”、“现实性”或“奔放性”适度发展,则人际关系可能还不错;若只有“顺从性”特别显著,则固然表面上看起来个性温和,但这种人过度压抑自己,有时会有突然情绪崩溃且有爆炸的危险。

3. “五兄弟”的“三种心”

为了讨论方便,我们不妨将前述的五种特性,割分为“父母之心”(“父性”与“母性”)、“大人之心”(“现实性”)及“小孩之心”(“奔放性”与“顺从性”)。

通常,具备“父母之心”的人,会比较容易严格批判别人,但有时也会亲切地安慰或赞美别人。至于“大人之心”,则是能对事物作出冷静判断,适当地选择比较正确的做法。至于“小孩之心”则属于能天真无邪地表现感情,期待周围的人关怀照顾自己,比较有依赖性格的个性。

在不同类型的人相交往方面,面对一个不能独立喜欢撒娇的“小孩之心”者,用客观而严格的态度对待他,只怕对方会受到挫折。此时最好用“父母之心”的态度,温和亲切地对待他,对方便会敞开胸怀接受建议。

有时候,当别人以“父母之心”好意规劝时,当事人却摆出“大人之心”的姿态强词夺理,使得别人的好心碰壁,让开导自己的人觉得被泼了一盆冷水。所以,如果发现有人以“父母之心”的温暖与关切对待自己,不妨用“小孩之心”加以回应,不要拿出硬邦邦的“大人之心”。

在喜宴或同乐会上,最好的心情一定是能够敞开心胸、放怀高歌的“小孩之心”。这三种不同的“心”,有必要针对不同场合或不同对象而调整。事实上,知道这样做的人,通常比较会了解人与人交往的模式,也较能改善人际关系。

上一章
离线
目录
下一章
点击中间区域
呼出菜单