食物是维持生命的物质基础,人体所需要的各种营养素都需要从食物中摄取,食补可以通过合理的饮食调整补充,维持人体内部环境的平衡或对人体内部的不平衡进行纠正,以达到强身健体、祛病延年的目的。所以,食补对于养生具有重要意义。食补的功效就在于为健康夯实物质基础。
食物能供给人体各种营养素,这是保证生命活动所必需的,是获得健康的物质基础。每种食物都有其独特的营养价值。从中医学的角度来看,许多食物本身就是中药,具有和中药一样的咸、酸、苦、甘、辛的味属,在祛病强身上都有各自的功能与作用。如芹菜、茄子、大枣等含有较多的维生素P和维生素C,适于高血压、动脉硬化症患者食用;动物肝脏富含维生素A和维生素B 12 ,对夜盲、贫血患者很有益处。有一首《食疗歌》讲述了主要食物的健体祛病功能。歌中说道:
“谷物菜畜养身宝,四性五味任君调。盐醋防毒消炎好,韭菜补肾暖膝腰,萝卜化痰消胀气,芹菜能降血压高,胡椒驱寒又化湿,葱辣姜汤治感冒,大蒜抑制肠炎发,绿豆解暑最为妙,香蕉通便解胃火,健胃补脾食红枣,番茄补血美容颜,禽蛋益智营养高,花生能降胆固醇,瓜豆消肿又利尿,鱼虾能把乳汁补,动物肝脏明目好,生津安胃数乌椒,润肺乌发食核桃,蜂蜜润燥又益寿,葡萄悦声令年少。劝君不妨多食补,必定少提药包包。”
在养生实践中,每个人都可以根据自己缺什么补什么的原则,来选择各自需要的食物,以增强体质。
然而,人体是一个十分复杂的有机体,往往受季节、年龄等因素的影响。因此,食物的选择与调配要合理、适当,应根据季节、气候、年龄、体重等特点来选择食物。否则,健康的人也会因失去营养平衡而招致疾病的。以食物与季节关系来说,春、夏、秋、冬四季气候变化,人的功能也受到影响,因此就必须用食物来保健防病。
由此可见,要想强身健体,延年增寿,就要注意饮食保健,食补要好于药补。当然,这只是对保健养生者而言,若患有各种病症还应及时就医服药。
食物所以能补身、防治疾病,是由食物本身具有若干的特性所决定的。根据祖国医学中医把食物的多种多样的特性和作用加以概括,建立了食物性能概念,并在此基础上建立了中医食补养生的理论。这一理论是与中医的阴阳、脏腑、经络、治则等中医基础理论紧密地结合在一起的。
食物的性能概念乃食补养生效能的秘诀关键所在。食物的性能概念主要有“性”、“味”、“归经”、“升降浮沉”、“补泻”等。
①食性
食性,主要是寒、热、温、凉四种食性,古时也称四气。其中温热与寒凉属于两类不同的性质。而温与热、寒与凉则分别具有共同性,只是程度上的差异。此外还有介乎寒和热、温和凉之间,即食性不甚显著、作用比较缓和的平性食物。另立平性的意义,在于区别食性的强弱,故不称为五气,仍为四气。寒凉食物常有清热、泻火、解毒等作用,多用于阳症、热症,湿热性食物常具有健脾、开胃、补肾、补益身体等作用,其中亦有平而微寒或平而微湿的,多用于一般病人,对体素虚弱、或久病而致阴阳二虚,或寒热错杂、或湿热内蕴者都能适应。
②食味
食物的五味是从药物的五味转化借用的,是指酸辛甘苦咸五种不同的味道。《内经》谓:“五味入口,藏于胃,以养五脏气。”五味即是食物,饮食五味是人体赖以生存的重要物质保证,五脏的精气也都是由食物五味来供给的。五味是食物因不同的味道而具有不同的作用,《本草备要》说:“凡酸者能涩能收,苦者能泻,能燥能坚,甘者能补能缓,辛者能散能横行,咸者能下能软坚,淡者能利窍,能渗泄,此五味之用也。”这里除五味外,还有淡味,故实际上是六味,习惯上仍称五味。《珍珠囊》:“辛主散,酸主收,甘主缓,苦主坚,咸主软;辛能散结润燥、致津液、通气,酸能收缓敛散,甘能缓急调中,苦能燥湿坚阴,咸能软坚,淡能利窍。”因性味不同而阴阳属性也不同,故《素问·至真要大论》指出:“辛甘发散为阳,酸苦涌泄为阴,咸味涌泄为阴,淡味渗泄为阳。”中医认为五味各具有不同的医疗作用,味同者,作用相近;味不同,作用相异。“五味”是中药学基本理论的组成部分,是中医用以解释、归纳中药药理作用和指导临床用药的理论根据之一。在“食性”和“食补”中也是如此。五味的实质不以口尝辨味为依据,而应以食物性质、作用特点作为定味的主要依据。
性和味显示了食物的部分性能,因此两者必须综合起来看。只有认识和掌握每一食物的全部性能,以及性味相同食物之间同中有异的特性,才能全面而准确地了解和食用食物,达到强身健体、祛病延年的目的。
归经就是指食物对于机体某部分的选择性作用——主要针对某经(脏腑及其经络或某几经)发生明显的作用,对其它经归作用较小,或没有作用。如同属寒性食物,虽然都具有清热作用,但其作用范围,或偏于清肺热,或偏于清肝热,各有所专。再如同一补食物,也有补肺、补脾、补肾等不同。
归经理论源于《内经》,约在北宋时代已初步形成,至金元时代归经理论逐步充实,明清时代归经理论又有所发展,使之进一步完善。归经是以脏腑、经络理论为基础,以所治具体病症为依据的,按药物的实际疗效进行分类,便于选择应用。归经与性味有关,在食补中,归经问题没有像药疗那样强调,因食物是通常食用之品,以入脾胃为主。但食物性能有偏胜,故食物的归经理论确是古人在长期实践中得出的科学结论。
升降浮沉是指药物或食物的定向作用,即指药或食物在人体内作用的四种趋向,为金元时代名医张洁古首倡,他在所著《珍珠囊》药项下均注明,作为性味理论的补充,受到后世医家的重视,并在实践中加以肯定,成为药性理论的组成内容之一。由于各种疾病的病机和症候上向上(如呕吐、喘咳)、向下(如泻痢、崩漏)或向外(如自汗、盗汗)、向内(如表证不解)等病势趋向,针对病情,改善或消除这些病证的药食物,相对来说来就分别具有升降浮沉的作用趋向。这种性能,可以纠正机体功能的失调,使之恢复正常或因势利导,有助于养生治疗。
升和降、浮和沉都是相对的,升是上升,降是下降,浮表示发散,沉表示泄利等作用。升和浮的共同点是向上向外,故属阳;降和沉的共同点是向下向内,故属阴。大抵具有升阳发表,祛风散寒,涌吐、开窍等功效的药或食物,都能向上向外,药性都是升浮的;而具有泻下、清热、利尿渗湿、重镇安神、潜阳息风、消导积滞、降递、收敛及止咳平喘等功效的药或食物则能下行向内,其性都是沉降的。
药或食物升降浮沉的性能与药或食物本身的性味有不可分割的关系,能升浮的药或食物大多具有辛、甘味和温、热性;能沉降的药或食物大多具有酸、苦、咸、涩味和寒、凉性。此外药或食物的升降浮沉的性能,还常受到加工炮制的影响,而且在配合应用中(即复方),一种药或食物的作用趋向还可能受到其他药或食物的制约,这在应用食补时应加以注意。
我国古老的食物性味作用等理论,基本上反映了食物对人体的生理病理过程中的全部作用过程。食物中的各种营养素都有它的特殊生理功能,任何一种营养素都是不可缺少的。
食物的营养成分、特性和功能各具特点,没有任何一种食物能含有人体所需的全部营养物质。因此,必须把不同的食物科学地搭配起来,才能满足人体生理活动的需要,维持人体的营养平衡。
祖国医学很早就认识到这个道理:“五谷为养,五果为助,五畜为益,五菜为充,气味合而服之,以补精益气。”这些论述全面概括了粮谷、肉类、蔬菜、果品等几个方面是饮食的主要内容,只有相互配合食用,才能充分发挥它们对人体补精益气的作用。这就要求人们应根据需要,兼而取之,不可偏食,此所谓“谷肉果菜,食养尽之。”
现代营养学则把食物分成主食和副食两大类。主食主要供给人体热能,而副食如肉类、蛋类、奶类、鱼类、海产类、豆类和蔬菜类等,能提供丰富的优质蛋白质和必需的脂肪酸、磷脂、维生素、钙及矿物质等,对人体健康起着重要作用。主食和副食所含营养成分各不相同,互为补充,共同为人体提供全面、均衡的营养。另外主食之间、副食之间的营养成分也有所差别,各有侧重。所以在日常生活中,不但主副食之间要合理搭配,取长补短,同时也不能长期以一种粮食作为主食,或几种肉类、蔬菜作为副食,应当粗、细粮之间,各种副食之间互相兼顾。一方面可以调节口味,更重要的是只有如此才能保证人体维持健康、平衡的营养需要。
与自然界万事万物一样,食物也有与“五脏”相对应的规律,即酸、苦、甘、辛、咸“五味”,分别对应肝、心、脾、肺、肾“五脏”,正如《内经素问·六节脏象论》里说:“天食人以五气,地食人以五味。”具体讲就是“酸入肝,苦入心,甘入脾,辛入肺,咸入肾”,多吃酸性食物可以补肝,多吃苦性食物可以补心,多吃甘甜食物可以补脾,依次类推。同时,也可以根据五行生克变化的规律,进行食补(见下)。五行、五脏、五味的生克关系如下:
①五行
相生:木→火→土→金→水→木。即木生火,火生土,土生金,金生水,水生木。
相克:火→金→木→土→水→火。即火克金,金克木,木克土,土克水,水克火。
②五脏
相生:肝→心→脾→肺→肾→肝。相克:心→肺→肝→脾→肾→心。
③五味
相生:酸→苦→甘→辛→咸→酸。相克:苦→辛→酸→甘→咸→苦。
中医认为,食物的味道不同,其对于人体的作用也不尽相同。故选择食物应注意五味平衡,过偏会引起疾病的发生。《黄帝内经》说:“谨和五味,骨正筋柔,气血以流,腠理以密,如是则骨气以精,谨道如法,长有天命。”明确指明了五味调和的重要性。
五味调和是指食物味道的浓、淡以及不同味道之间的搭配要适宜,不要不足或偏亢,以免伤及人体脏腑。
四时气候的变化对人体的生理、病理有很大影响,与季节变化相对应的风、火、暑湿、燥、寒各有其特点,因此季节气候对人体的影响也各不相同,人们应当在不同的季节合理选择调配不同的食补。
春天气候温暖,风气当令,风生木,木生酸,酸生肝。春天人体之阳气初升,此时应养阳。在饮食上要适当选择一些能助阳的食品,如葱、荽、豉等,有助于人体阳气的生发。在饮食品种上宜清淡,多吃新鲜时令的蔬菜和水果,如荠菜、苹果,少吃肥肉等高脂肪食物。
夏季气候炎热、潮湿,火气当令,火生苦,苦生心。由于天气炎热,出汗较多,所以容易损伤人体阴津,此时宜食用偏于寒、凉食物,如绿豆等。另外,由于夏季多湿,容易影响消化功能,造成食欲不振,可以多吃一些苦味食物,如苦瓜、黄花菜等。
秋季气温凉爽,燥气当令,燥生金,金生辛,辛生肺。由于气候干燥,应注意少用辛燥的食品,如辣椒、生葱等,宜食用芝麻、蜂蜜、枇杷、甘蔗、菠萝、乳品等柔润食物。
冬季气候寒冷,寒气当令,寒生水,水生咸,咸生肾。由于气候寒冷,要多吃一些温补的食物如牛、羊肉等。
因人们的年龄、体质、职业不同,滋补饮食也应有所差别。
人体在不同的年龄阶段对营养的需求有所不同,所以对饮食的要求也应各有侧重。婴幼儿,应吃各种易于消化、营养丰富的软、烂、细的食物。青少年正处于成长发育期,必须全面、合理地摄取各种营养,并特别注意蛋白质和热能的补充,才能保证身体正常生长、发育的需要。老年人则须保证钙、铁、锌等矿物质以及蛋白质的补充。只有根据人体各个阶段的生理变化,适当调整饮食结构,才能保证机体生理的需要,使得食物进补更有针对性和目的性。
不同体质的人,饮食也应因人而异。阴虚之人应多食补阴食品,如芝麻、糯米、蜂蜜、乳品、蔬菜、水果、鱼类等清淡食物;阳虚之人应多食温阳食品,如羊肉、狗肉、鹿肉等;气虚者应食人参、山药、大枣等补气之物;血虚者应食荔枝、黑木耳、甲鱼、羊肝等;阳盛者宜食水果、蔬菜、苦瓜,忌食牛羊狗肉、酒等辛热之物。
饮食还应随职业不同而调整。脑力劳动者平常应适当吃些健脑补脑的食品,如核桃、芝麻、黄花菜、蜂蜜、花生、豆制品、松子、栗子等。重体力劳动者应当多吃一些具有补肾、强筋健骨作用的食品,如肉类、蛋奶类,以保证身体足够的能量,弥补过多的能量消耗。
另外,对于病人来说,不同的疾病也应当在平时日常饮食中多加注意,有所禁忌,如果饮食不当,就会对人体产生不良影响。如:“辛走气,气病无多食辛;咸走血,血病无多食咸。”其意思是说:辛味食物多有行气、散气作用,素体气虚的人不可多吃;咸味食物多有活血作用,血虚病人不宜多吃咸味食物。
所以,有针对性地选择一些食物,对于病人来说尤为重要,选择得当还有助于疾病的治疗。
如高血压患者宜多吃芹菜、番茄、花生、玉米、香蕉、苹果、糖、海带等;便秘患者宜多吃香蕉、无花果、韭菜、苹果、蜂蜜、番薯等;糖尿病患者宜多吃菠菜、糯米、芹菜等;湿热腹泻患者宜多吃苦瓜、黄瓜、绿豆等;肥胖患者宜多吃黄瓜、冬瓜等;小便不利患者宜多吃鲤鱼、葱、冬瓜、菠菜、黄瓜等。
食补的方法主要有补气益脾法、补血滋阴法、补肾益精法和益胃生津法等。
补气益脾法是补气法与健脾法的合称。补气法具有补肺气、益脾气、增强脏腑功能、强壮体质等作用,适用于气虚体质者和气虚症病人;益脾法具有健脾除湿、益气升陷等功能,适用于脾虚体弱或表现为脾虚症的病人。
①补益肺气法
选用补益肺气的食物,或补益肺气的中药与食物配伍,经烹调加工制成饮食,用以治疗肺气虚症的方法。如选用大枣、饴糖、蜂蜜、鸡肉和人参、党参、黄芪等,分别制作而成。常用于肺虚气弱,喘息短气,语声低怯,易感冒或汗出等症。
②补益脾气法
选用补益脾气的食物,或补益脾气的中药与食物配伍,经烹调加工制成饮食,用以治疗脾虚症的方法。如选用糯米、大枣、猪肝、鸡肉、鹌鹑和党参、白术、山药等,分别制作而成。常用于脾虚,精神困顿,四肢乏力,食少便溏等症。
③健脾除湿法
选用健脾除湿的食物,或健脾除湿的中药与食物配伍,经烹调加工制成饮食,治疗脾虚湿困症的方法。如选用莲子、芡实、薏苡仁、赤小豆、扁豆、茯苓、白术和鲫鱼、鳝鱼等,分别制作而成,常用于脾虚水湿不运,面浮身重,四肢肿胀,肠鸣、腹泻等症。
④益气升陷法
选用补益元气的食物,或补气升阳的中药与食物配伍,经烹调加工制成饮食,治疗气虚下陷症的方法。如选用鸡肉、羊肉、鸽肉、鲫鱼、大枣制成饮食,治疗气不摄血症的方法,称为益气摄血法。如选用花生、大枣、龙眼肉、鳝鱼、墨鱼和黄芪、三七等,分别制作而成。常用于气不摄血的吐血、便血、齿衄、肌衄、崩漏等症。
补血滋阴法是补血法与滋阴法的合称。补血法具有增强机体生血功能,补充血液不足和补心养肝、濡养身体等作用,适用于营血生化不足,久病血虚及各种失血后之血虚症;滋阴法具有滋补阴液、濡养筋骨、涵敛阳气等功能,适用于阴虚体质或热病久病后阴液不足的病人。
①益气生血法
选用具有益气生血的食物,或补气养血中药与食物配伍,经烹调加工制成饮食,治疗气血亏虚症的方法。如选用胡萝卜、菠菜、花生、大枣、龙眼肉、鸡肉、猪肝、羊肉和黄芪、当归等,分别制人和而成。常用于气血两虚、面色苍白、爪甲无华、眩晕心悸等症。
②补血养心法
选用补血养心安神的食物,或具有补血养心的中药与食物配伍,经烹调加工制成饮食,治疗血不养心症的方法。如选用龙眼肉、荔枝、大枣、葡萄、猪心、鸡肉和人参、当归、酸枣仁、茯苓等,分别制作而成。常用于心血不足、心悸怔忡、健忘失眠等症。
③补血养肝法
选用补血养肝的食物,或补血养肝的中药与食物配伍,经烹调加工制成饮食,治疗肝血不足症的方法。如选用胡萝卜、菠菜、猪肝、鸡肝和枸杞、桑葚、何首乌、当归等,分别制作而成。常用于肝血亏虚,视物昏花,眩晕,惊醒,手足麻木等症。
④滋阴熄风法
选用滋养肝阴、平肝熄风的食物,或滋阴熄风的中药与食物配伍,经烹调加工制成饮食,治疗阴虚风动症的方法。如选用桑葚、黑豆、鳖肉、牡蛎肉、鸡子黄和龟板、鳖甲、白芍等,分别制作而成。常用于肝阴不足,虚风内动的手足蠕动,筋脉拘急,头目眩晕等症。
⑤滋阴清热法
选用滋阴清热的食物,或滋阴清热的中药与食物配伍,经烹调加工制成饮食,治疗阴虚阳盛症的方法。如选用梨、藕、龟肉、鳖肉、牛乳、鸡子黄和生地黄、龟板、枸杞、桑葚等,分别制作而成。常用于阴虚火旺之五心烦热,骨蒸盗汗,潮热颧红等症。
补肾益精法具有补肾气、充元阳、填精髓、强筋骨等功能,适用于肾气不足,精髓亏虚所致发育迟缓、早衰或遗精不育等症。
①补肾滋阴法
选用补肾滋阴的食物,或补肾滋阴的中药与食物配伍,经烹调加工制成饮食,治疗肾阴不足、精血亏虚症的方法。如选用芝麻、黑豆、枸杞、桑葚、牛乳、猪肾等,分别制作而成。常用于肾虚亏损之眩晕耳鸣,腰膝酸软,潮热盗汗,消渴,遗精等症。
②温补肾气法
选用温补肾气的食物,或温补肾气的中药与食物配伍,经烹调加工制成饮食,治疗肾气虚弱症的方法。如选用胡桃仁、栗子、韭菜、豇豆、狗肉、麻雀肉和肉苁蓉、淫羊藿、附子等,分别制作而成。常用于腰膝酸软,畏寒肢冷,夜尿清长,阳痿、遗精等症。
③填精补髓法
选用填精补髓的食物,或补肾益精的中药与食物配伍,经烹调加工制成饮食,治疗精髓不足症的方法。如选用芝麻、黑豆、龟肉、海参、淡菜、猪脊髓、羊脊髓和肉苁蓉、鹿茸、枸杞等,分别制作而成。常用于肾精亏虚之腰膝酸痛,足膝痿软,须发早白,虚羸少气,发育迟缓等症。
益胃生津法是益胃生津法与润燥生津法的合称。益胃生津法具有益胃阴、生津液的功能,适用于津液不足之消渴口干,便秘等症;润燥生津法具有润肺燥、生津液的功能,适用于肺燥津伤,咳嗽咽干等症。
①益胃生津法
选用养胃阴、生津液的食物,或益阴生津的中药与食物配伍,经烹调加工制成饮食,治疗胃阴虚亏或津枯肠燥的方法。如选用梨、甘蔗、荸荠、藕、牛乳、芝麻、蜂蜜和麦冬、石斛等,分别制作而成。常用于胃阴不足,口渴口燥,咽干,大便燥结等症。
②润燥生津法
选用润燥生津、滋养肺阴的食物,或清燥润肺的中药与食物配伍,经烹调加工制成饮食,治疗阴虚肺燥症的方法。如选用梨、百合、藕、荸荠、柿、枇杷、蜂蜜、冰糖、猪肺、牛乳和沙参、麦冬等,分别制作而成。常用于肺燥阴伤之鼻干,咽喉干痛,干咳无痰或痰中带血,以及肌肤干燥等症。
食药进补能祛病补虚,强健身体,延缓衰老,但是进补方法使用不当或过分滋补,则效果适得其反,反而会为补所误。以下为进补八忌,进补时应当注意,才能使食补起到真正的效果,避免滋补偏颇的危害。
必须根据体质辨症进补,当补而不补,虚则更虚;不当补而补,同样有害。因此,进补不当,就可能导致气血阴阳失调,引发百病。
有些人听到补药感觉就好了,反之,则满是不舒,这是“喜补恶泻”的错误心理。进补时应充分了解滋补食药的适应证,结合自己的体质情况合理使用,才能达到“补半功倍”的效果。如补阳药,性多温燥,易助火伤阴,阴虚火旺者忌用。补气药性多味甘,能壅滞中气,中焦满闷者,不宜服之。补阴药与补血药,性多黏滞,妨碍运化,湿阻中焦,脘腹胀满,食少便溏者应慎用。
应用补益食物必须掌握时机,感冒初起、急性病发病初期及高热病患者忌用补益食物。过早使用滋补食物,会有“闭门留寇”之弊。现代药理也证实,某些滋补食物有收敛、止汗、止泻或抗利尿作用,使用不当,就不利于病邪(感染因子、毒素)从大小便排出或发汗而解。即便在正气已虚、邪气未尽的后期,也要掌握好扶正与祛邪的关系,分清主次,适当地与祛邪药配伍。
脾胃功能虚弱的人吃了滋补食物,会出现消化不良、腹胀等症状,因此先要调理好脾胃,才能正常消化和吸收。而阴虚者更不可一味温补,应以滋养阴液为主。大病初愈,胃气初复,虚不受补者,当以开胃和中为主,兼以清淡平补之品缓缓调理,切忌大剂量进补之物导致胃呆气滞、中焦痞满之患。此外,进补时不要食滋腻肥厚、生冷、腥膻及过于辛辣、油炸食品,以免加重脾胃的负担。
有些人认为,越贵重、价格越高的补品就越能补益身体。还有人说:“多吃补品,有病治病,无病强身。”其实这不符合科学。过量服用参茸类贵重补药,可引起脘腹闷胀、不思饮食等症状。如体质健壮者服用,或长期大量服用,会出现人参滥用综合征。因此,进补最好在医生指导下,或根据自己体质情况正确选用补品。
虚证分为阴虚、阳虚、气虚、血虚、气血两虚、气阴两虚、阴阳两虚等不同症候,对症使用才能补益身体,如不分症候、症状,乱用补药,非但不能达到补益目的,有的还会闹出许多毛病来。另一种情况是道听途说,把没有滋补作用的药物,甚至是有毒的药物,当成养生保健之宝,长期服用,从而产生不良后果。以上情况都应该引以为戒。
进补要兼顾气血阴阳,不可一味偏补,过偏进补往往会矫枉过正,引起其他疾病。如阳虚之症,应该用补阳药,但若过服或过久用温燥性强的补阳药材,阳虚症虽可消失,同时很可能造成气阴被劫,变成气阴两虚或阴虚火旺之症。
进食补的同时,还应结合运动养生、保持精神愉快等多途径、多方法的养生手段,才能真正起到强身健体、防病抗病、延年益寿的作用。
食补不能乱补、滥补,必须讲究科学,遵循食补的原则,科学地选用进补食物。这里根据食物的性能,分类介绍适宜不同类型进补的食物,以方便读者选用。
强身健体进补食物顾名思义,是调养心神,健脑益智,强筋壮骨,滋补阴阳,抗老防衰之类的保健食物,它能使身体更加强壮、健美,心智更加聪慧、完善,生命活力更加蓬勃、持久。
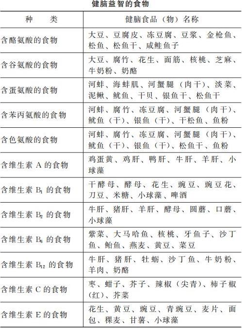
①健脑益智进补食物
§ 粮食类:粳米、荞麦、大豆及大豆制品、玉米等。
§ 蔬菜类:山药、黑木耳、银耳、金针菜、芹菜、番茄、蒲菜、菘菜、香菇、菠菜、甘蓝、胡萝卜等。
§ 瓜果品类:核桃、葡萄、菠萝、荔枝、龙眼、大枣、百合、黑芝麻、花生、无花果、猕猴桃、苹果、梨等。
§ 水产类:乌贼鱼、秋刀鱼、鲑鱼、青鱼、鳙鱼头、鳝鱼、鲱鱼、干贝、鲤鱼、牡蛎、海螺、章鱼、虾(皮)、芡实、海藻、鱼子等。
§ 蛋奶类:鸡蛋、牛奶。
现把健脑益智食品列成简表如下,供读者参考:
②养心安神进补食物
小麦、秫米、山药、蘑菇、酸枣、百货事、梅子、荔枝、龙眼、莲子、牡蛎、黄鱼、猪心、胡萝卜、椰子汁、山楂、猪心、味精等。
③强筋壮骨进补食物
黄豆及豆制品、菠菜、油菜、芹菜、大白菜、萝卜、茄子、甘蓝、栗、酸枣、葡萄、橄榄、黄鳝、羊骨、羊肉、牛肉、牛奶等。
④滋阴壮阳进补食物
滋阴壮阳食物选用刀豆、韭菜、黑豆、核桃、栗、菠萝、樱桃、野核桃、海虾、海参、鳗鲡鱼、塘鳢鱼子、虾、淡菜、狗肉、狗鞭、羊肉、羊肾、羊脂、雀、鹿肉、鹿鞭、燕窝、蚕蛹、花椒等。
⑤聪耳明目进补食物
聪耳食物选用山药、蒲菜、芥菜、核桃、莲子、荸荠、蜂蜜等。
明目食物选用甘薯、山药、枸杞菜、蒲菜、荠菜、苋菜、菊花脑、苦瓜、大头菜子、胡萝卜、野鸭肉、青鱼、鲍鱼、螺蛳、蚌、蚬等。
⑥美容护发健齿进补食物
护发食物选用大麦、韭菜籽、芝麻、核桃、鲍鱼、甲鱼肉等。
美容食物选用枸杞、山药、黄瓜、樱桃、荔枝、黑芝麻、松子、李子、牛奶等。健齿食物选用黄豆、豆腐丝、黑豆、青豆、豇豆、白芸豆、蒲菜、莴苣、甘蓝、菠菜、银耳、葡萄、橄榄、核桃、榛子仁、西瓜子、南瓜子、虾米皮、海带、蛋黄、花椒、牛奶、芝麻酱等。
我国早在两千多年前就已认识到食物具有抗老防衰、延年益寿之功能,历代中医文献收载了不少种类的益寿食物。采用食物调整机体功能,达到抗老防衰,延年益寿既是可能的,更是可行的。
比较有效而实用的抗老防衰的食物,以芝麻、花生、玉米、大豆、栗子、荞麦、红薯、葵花子、沙棘果、菊花、龟肉、蜂蜜、银耳、黑木耳、红枣、蘑菇、松子、酸奶、马铃薯、鱼类等为最佳。
此外,中医学说认为,凡具有归肺、脾、肾三经方面的天然食物,都属补益肺、脾、肾,具有抗衰老、延年益寿的食物。其中较有效的主要有如下食物:扁豆、豌豆、薏苡米、蚕豆、粳米、小米、稻米、大麦、荞麦、小麦、黑大豆、黄豆、核桃、大枣、栗子、龙眼、荔枝、莲子、百合、白果、杏仁、花生、黑芝麻、山药、芡实、藕、荸荠、菱角、山楂、桑葚、橘、罗汉果、枸杞子、枣仁、梨、西瓜、苹果、冬瓜、大蒜、洋葱、萝卜、蜂蜜、蘑菇、银耳、木耳、木瓜、南瓜、苣莴菜、苜蓿、香椿、茶叶、紫菜、海带、海藻、淡菜、海参、牛乳、猪皮、鹌鹑蛋、猪肝、牛肉、兔肉、鹿肉、鹿鞭、鹿胎、鸡肉、鸭肉、鲫鱼、鳝鱼、蛏肉、牡蛎肉等。
抗老防衰滋补保健食物还有:大白菜、茄子、绿叶菜类如芹菜、芫荽、油菜、菠菜、苋菜和胡萝卜、西红柿、菜花、大头菜以及豆制品(豆浆、豆腐、豆腐脑)、猪蹄、蛋类等。